Penn Epigenetics
@PennEpiInst
Followers
4K
Following
2K
Media
370
Statuses
2K
Penn Epigenetics Institute at The University of Pennsylvania Perelman School of Medicine, Philadelphia, PA
Philadelphia, PA
Joined March 2014
We are pleased to present the inaugural edition of the Penn Epigenetics Institute Newsletter! Check it out for updates from our labs, interviews, and publication highlights:
canva.com
Check out this Email Newsletter designed by Colleen Blair.
0
2
23
Honored to be an @HHMINEWS FHS! Grateful to mentors & colleagues @PennCDB @IRM_UPenn @PennEpiInst @PennMedicine for pushing me. Celebrating first day on the job today with @MustafaMir16 @seyvos!
8
2
44
New paper alert! In collaboration with the @adrianbracken and Brien labs in @MolecularCell we identify a specific PRC1 complex which is hijacked in #DMG to drive the malignant state. Lays the framework for a new therapeutic strategy! @PennNeurology @PennEpiInst @PennCancer
Excited to share our new paper out today in @MolecularCell! We show that the H3K27M oncohistone rewires cPRC1, creating a unique dependency on CBX4/PCGF4-containing complexes, and also reveal a previously unknown function of CBX4. Highlights below (1/11).
3
5
24
Congrats to Dr. Shelley Berger on receiving @AACR's Women in Cancer Research Charlotte Friend Lectureship, given annually for contributions to the field of cancer research and furthering the advancement of women in science.
0
4
16
New research out in @CellCellPress reveals how centromeric chromatin clearings demarcate the site of kinetochore formation ft. Kathryn Kixmoeller, Ekaterina Tarasovetc, Elie Mer, @yiweichang & Ben Black (@BB_UPenn) @PennGenomeInteg @ISBUPenn @PennEpiInst
https://t.co/G860Ykqeol
0
1
5
Our spatial multi-omics technology that co-profiles five modalities is now published in Nature Methods @naturemethods! Huge thanks to @marekbartosovic, @DrMingyaoLi, and my amazing team, including postdoc @pengfeo and PhD student @LiranMao! https://t.co/QMBgTTiIqQ
nature.com
Nature Methods - Spatial-Mux-seq offers a multimodal spatial platform capable of profiling multiple molecular modalities, including the transcriptome, chromatin accessibility, histone modifications...
18
61
288
Big congratulations to our MD/PHD student @alexadigun3 on receiving a F31 award from NIGMS to "Illuminate the Molecular Mechanisms of Replication and Transcription Coordination" during zygotic genome activation and support her training.
1
2
43
Satellite DNA shapes dictate pericentromere packaging in female meiosis ft. Jennine Dawicki-McKenna, Ben Black (@BB_UPenn), @damian_dudka, Xueqi Sun, Keagan Beeravolu & Michael Lampson (@PennSAS) @PennGenomeInteg @PennEpiInst @Nature
https://t.co/N6lhFdigw8
0
2
5
ft. Katherine Alexander, @yu_ruofan Son Nguyen, @clfaunce Hua Huang, Joan Lim, @CatherineYLi, Nicholas Biddle, Eric Joyce, @berger_lab Nicolas Skuli, Nathan Coffey, Brian Keith, Celeste Simon, Austin Good, Daniel Lee @IanDardani & @arjunrajlab @PennEpiInst
https://t.co/cI5tj05GZC
0
5
15
#ICYMI: The @PennMedicine Biomedical Research Core Facilities Winter 2024 Newsletter is out now! Featuring important announcements + exciting updates from 3 of our incredible research core facilities https://t.co/hG9v51LotA
0
2
5
ft. @HarkeJailynn, Jeewon Lee, @SonCNguyen, Staci Rakowiecki, @rebecca_yunker, @doug_epstein, @ericjoycelab (@PennGenetics), Arian Arab, @Melike_Lak (@PennEpiInst) & @SHugelier (@UPennPhysiology) @MolecularCell
https://t.co/JP65evo2rD
0
7
14
ft. Joyce Liu, @laura_vpinheiro, @PhuongTTNguyen1, Jack Drummond, @nivmurali, @PrateekVSharma, @JuliannaSupplee, Mia Shiue, Steven Zhao, @AimeeFarria, @ChristiDemet, @WellenLab (@Penn_CBIO), @PaulTitchenell & @JaclynE_x8 (@UPennPhysiology) https://t.co/EHgb9zJfKN
0
5
8
Congratulations @HarshiniChandr8 💐 Using human neurons homozygously-engineered with familial AD mutations, she found a role for miswired promoter-enhancer multi-loops in dysregulated excitatory and inhibitory gene expression programs BioRxiv: https://t.co/JymYYJdcId
We are excited to announce the winner of the GOA Young TAD for 2024 is @HarshiniChandr8 🏆🥇🏅 Congratulations to Harshini and also to the other finalists! The 3D genome field is in great shape with so many innovative young scientists!
1
10
70
Congratulations to @arjunrajlab, Professor in #PennBioengineering, who has been named the inaugural recipient of the Richard K. Lubin Professorship by @PennEngineers. Read more:
blog.seas.upenn.edu
A scholarly professorship, or named faculty position, is one of the highest honors a faculty member can receive from an academic institution. Such an appointment … Read More ›
3
5
69
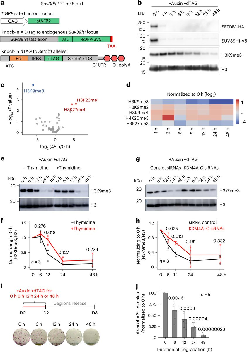
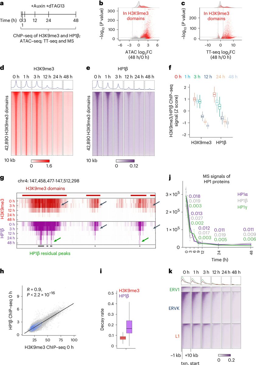
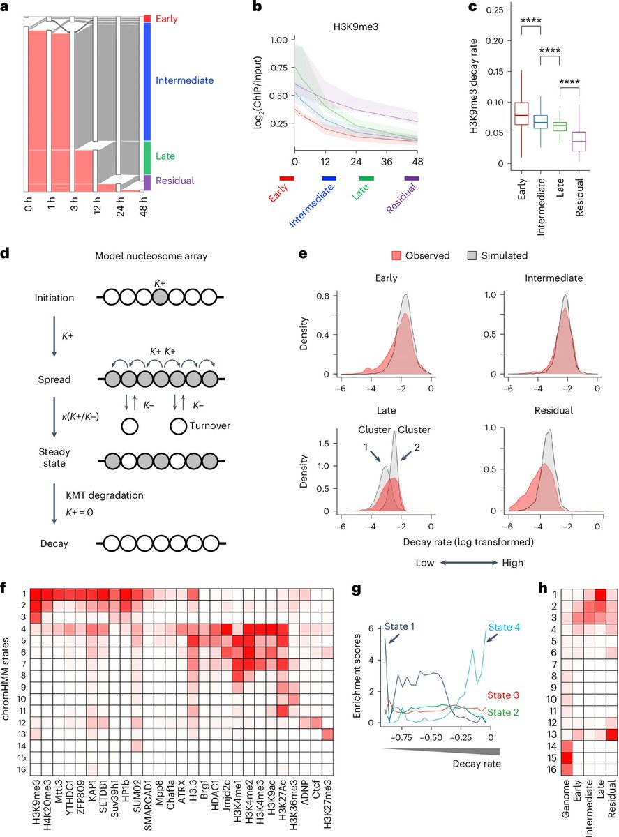
Distinct H3K9me3 heterochromatin maintenance dynamics govern different gene programmes & repeats in pluripotent cells ft. @zhang_jingchao, Greg Donahue, @MichBGilbert, @tlapidot28, Dario Nicetto & @pioneerfactors @IRM_UPenn @PennEpiInst @PennCDB
https://t.co/SoMyCpUmUC
0
5
14
Congratulations to @Dr_RPhillips (@PennNeurology/ @PennCancer/ @PennEpiInst) on being named a 2024 @theNCI #CancerMoonshotScholar! https://t.co/GkyEEjelK5
0
1
6
In a recent viewpoint for @eLife, @NIH's Jon Lorsch, Lawrence Tabak & Monica Bertagnolli explain why the agency remains committed to supporting basic science & research @NIHDirector
https://t.co/fJn2NF1tqr
0
1
3
📢We are excited to announce our finalists of the GOA Young TAD Award! Please join us on the 22nd of November to cheer on these emerging talents!🤩🤩🤩 @HarshiniChandr8 @PennEpiInst @NetrikaT @HydUniv Dayna Challis @UTAS_ Evelyn Kabirova @IncrasSpb
1
3
16
Interested in pursuing your PhD in biochemistry, biophysics or chemical biology?! Come and join us at @BB_UPenn! Our @BMBGGUPENN applications are open! Info here:
0
17
47
📢 JOB ALERT: Tvardovskiy Lab at @PennEpiInst is hiring at all levels! Interested in chromatin biology, quantitative proteomics, or epigenetic modifications? Learn more about our research and apply at https://t.co/cz0RcZ6PRM Please RT
0
69
222