nature
@Nature
Followers
3M
Following
2K
Media
21K
Statuses
84K
Research, News, and Commentary from Nature, the international science journal For daily science news, get Nature Briefing: https://t.co/wGmQlQ8a4D
Worldwide
Joined August 2008
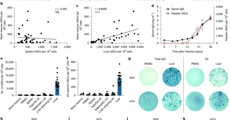
Nature research paper: iHALT unlocks liver functionality as a surrogate secondary lymphoid organ https://t.co/JmpdC2b9yw
nature.com
Nature - Liver-restricted viral infection in mice results in secondary lymphoid organ dormancy and the compensatory induction of specialized lymphoid tissue in the liver, the structural features...
0
8
34
This Black Friday, we're looking at the science behind compulsive shopping https://t.co/h58B8WGt5x
nature.com
Nature - From China to Brazil to Germany, huge numbers of people are addicted to shopping, driven in part by companies that use gaming strategies.
9
8
41
Nature research paper: Ethylene modulates cell wall mechanics for root responses to compaction https://t.co/ebvSuU7ebv
nature.com
Nature - Soil compaction traps ethylene around roots, which causes transcriptional upregulation of Auxin Response Factor1, resulting in decreased root cortical cell wall thickness and thereby...
2
10
73
Using genomic data, researchers have uncovered the origins and cultural practices of the people of Shimao, a 4,000-year-old fortified settlement in northern China https://t.co/3ZFFrYUaBg
nature.com
Nature - Using genomic data, researchers have uncovered the origins and cultural practices of the people of Shimao, a 4,000-year-old fortified settlement in northern China.
1
8
36
Latest from the Nature Podcast 🔊 This is what lightning on Mars sounds like https://t.co/a6hxGEVIGY
nature.com
Nature - Hear the biggest stories from the world of science | 26 November 2025
1
9
20
Nature research paper: Long-read metagenomics reveals phage dynamics in the human gut microbiome https://t.co/wvIkn8ljjp
nature.com
Nature - Complex prophage integration dynamics, including low-level induction, cross-family host range and transposase-mediated mobilization, challenge existing paradigms and deepen our...
2
14
50
Studying trapped antimatter could help to explain why our world is so full of matter https://t.co/378OFTFdgg
nature.com
Nature - Studying trapped antimatter could help to explain why our world is so full of matter.
4
12
31
Nature research paper: Multi-qubit nanoscale sensing with entanglement as a resource https://t.co/YFJLBrCk3F
nature.com
Nature - Controlling pairs of nitrogen vacancy centres enables the measurement of magnetic correlations below the optical diffraction limit, and the use of entangled pairs shows a linear scaling of...
3
25
95
Nature research paper: Vicarious body maps bridge vision and touch in the human brain https://t.co/hfH8gM2RC2
nature.com
Nature - A mode of brain organization that connects visual and bodily reference frames may translate raw sensory impressions into more abstract formats that are useful for action, social cognition...
4
22
84
Nature research paper: Healthy forests safeguard traditional wild meat food systems in Amazonia https://t.co/AvT0hAMerO
nature.com
Nature - Data provided by Amazonian peoples are used to estimate the value of wild animals as a source of food, including its spatial distribution and nutritional value, providing information that...
1
12
34
From sweets and mulled wine to quizzes and ice skating trips, many laboratories develop traditions to show appreciation to colleagues https://t.co/44r7FD65zR
nature.com
Nature - Alongside secret Santas and seasonal parties, many laboratories develop traditions to show appreciation to colleagues — from sweets and mulled wine to quizzes and ice-skating trips.
1
5
35
Nature research paper: Slipknot-gauged mechanical transmission and robotic operation https://t.co/jf5FYaVE36
nature.com
Nature - A mechano-intelligent transmission mechanism based on the slipknot delivers precise force signals for clinical practice and robotic operations such as minimally invasive surgery and...
3
3
22
What can researchers do if they suspect that their manuscripts have been peer reviewed using AI? https://t.co/kCelaX6lF1
nature.com
Nature - Controversy has erupted after 21% of manuscript reviews for an international AI conference were found to be generated by artificial intelligence.
5
23
61
Nature research paper: Building compositional tasks with shared neural subspaces https://t.co/9vZpF9qA4o
nature.com
Nature - The brain can flexibly perform multiple tasks by compositionally combining task-relevant neural representations.
2
27
111
Alterations in land use are found to leave bird communities with fewer backup species for key ecological roles https://t.co/DQCwE4zEvD
nature.com
Nature - Alterations in land use are found to leave bird communities with fewer backup species for key ecological roles, making ecosystems vulnerable to further species loss.
1
13
49
Nature research paper: Ferroelectric transistors for low-power NAND flash memory https://t.co/xK3LLKpA5T
nature.com
Nature - Ultralow-power ferroelectric field-effect transistors are used to achieve low-power NAND flash memory, overcoming the trade-off between multi-level capability and power efficiency and...
1
9
33
Nature research paper: NSD2 targeting reverses plasticity and drug resistance in prostate cancer https://t.co/Jbmh0mYAOZ
nature.com
Nature - Inhibition of the histone methyltransferase NSD2 and the androgen receptor in preclinical models can reverse lineage plasticity to suppress tumour growth and promote cell death in multiple...
5
41
126
Five years ago, researchers at Google DeepMind unveiled AlphaFold2 https://t.co/UqpEEuSXmf
nature.com
Nature - Since it was unveiled in 2020, Google DeepMind's game-changing AI tool has helped researchers all over the world to predict the 3D structures of hundreds of millions of proteins.
4
47
229
Nature research paper: Thalamocortical transcriptional gates coordinate memory stabilization https://t.co/oMlsS4fAoG
nature.com
Nature - The sequential recruitment of a thalamocortical transcriptional cascade enables memory maintenance over long timescales.
1
17
99
A 60-year old man in Germany became the seventh person with HIV to be announced free of the virus after receiving a stem-cell transplant https://t.co/BPdTGCsTPT
nature.com
Nature - A man in Germany is HIV-free after receiving stem cells that are not resistant to the virus.
50
1K
5K