Jinwei Zhang Lab
@jinweizhang
Followers
2K
Following
1K
Media
17
Statuses
1K
RNA structural biology lab at NIH; believes #RNA lives and interacts in 3D space. All views my own.
Bethesda, MD
Joined June 2009
Today in @Nature we report a new prime editing strategy that can rescue a common cause of many genetic diseases in a disease-agnostic manner. This approach converts a redundant endogenous tRNA into an optimized suppressor tRNA, enabling a single prime edit to rescue premature
34
389
1K
Check out Diego's thread on our new MetaEdit approach to manipulate microbiomes, using CAST tech. A wonderful team effort led by @tehhoyen, together with @harriswangnyc and many others
1/n Metagenomics lets us read microbiomes in nature without cultivation, but writing (editing) them in their native context is still a major challenge. Meet MetaEdit: a platform for pathway-scale metagenomic editing inside the gut microbiome. https://t.co/05TOm2FXaC
0
5
30
Scientists built these tiny diamond crystals using a technique known as DNA origami, in which #DNA molecules fold themselves into elaborate shapes. Learn more in this 2024 #SciencePerspective on #OrigamiDay: https://t.co/AmqCb0F83P
8
76
314
Out Now! A phage-encoded anti-CRISPR protein co-opts host enolase to prevent type III CRISPR immunity https://t.co/bPqdf4bild
#CRISPR #Microbiology #PhageResearch
0
32
88
SpDis3L2-U13 RNA crystal structure further unveils its degradation mechanism. A single substitution at A756 disrupts Dis3L2βs ability to process structured RNAs, highlighting a key functional residue. https://t.co/KS7dsgOuxn
0
1
6
Desthiobiotin (DTB)-modified and TAMRA-modified 2''OMeNAD+Β are RNA 2'-phosphotransferase (Tpt1) poisons that enable affinity-tagging and fluorescence-tagging of internal RNA 2'-phosphate groups. https://t.co/LcMjc3L7CP
0
1
2
New Online! Regulation of RNA-binding proteins by small biomolecules https://t.co/EI8HA0xhaI
2
65
206
Glad to see our antibody design paper finally out in @Nature (and congrats to lead authors and everyone involved )! At @Xaira_Thera we are excited about pushing antibody design further to bind harder targets and make drugs for unmet medical needs. Paper: https://t.co/h2bXGOvuGW
2
48
299
Pleased to share our new #KwokLab paper in @ACSPublications #MyACSCover "L-RNA Aptamers-Based Tools for G-Quadruplex Structure: Identification, Characterization, and Applications." Congratulations to authors!π₯³π· https://t.co/njH5h5ZjWm
@CityUHongKong
@CityUChem
@CityUScience
pubs.acs.org
ConspectusAptamers are single-stranded DNA or RNA oligonucleotides that bind specifically and strongly to their target molecules. However, the inherent instability of natural DNA and RNA aptamers in...
0
1
8
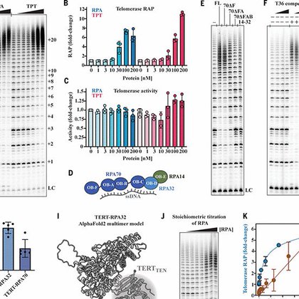
Our paper in Science is out! @Sour_Agrawal, @xiuhua_linwisc, @viveksusvirkar, and the rest of the team show human RPA is a telomerase processivity factor essential for telomere maintenance. This reshapes our thinking about telomerase regulation.
science.org
Telomerase counteracts telomere shortening by repeatedly adding DNA repeats to chromosome ends. We identified the replication protein A (RPA) heterotrimer as a telomerase processivity factor critical...
8
20
107
π Trick or transcript? Bacteria rewire their RNA world under stress & infection. tRNA mods as dual-function sensors, phage tRNA slashers, hibernating ribosomes & haunted translation hubs. π§¬π§ͺ Full November 1st issue β https://t.co/5OXdHPebux
0
3
9
Beautiful work using #insitu #cryoEM #SingleParticleAnalysis from @guowangbiao @YaleMicroPath in @NatureMicrobiol
https://t.co/UZIjxpOL72
0
16
39
New online! Structural basis for retron co-option of anti-phage ATPase-nuclease https://t.co/AUMJKtvfSa
0
6
33
Online Now: Transcription-replication conflict resolution by nuclear RNA interference
cell.com
Nuclear RNA interference limits genome instability beyond centromere function, though the mechanism was largely unknown. In this study, Cheng et al. discovered that, in S. pombe, Dicer (Dcr1)...
0
17
75
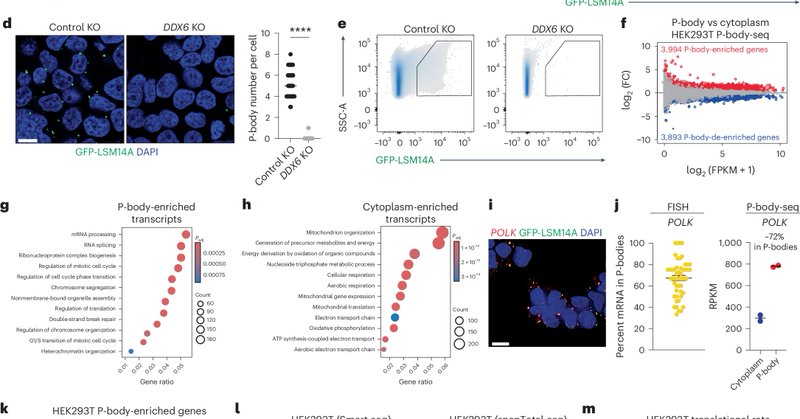
1/ Excited to share our new study with @Brumbaugh_JB, now out in @NatureBiotech! P-bodies selectively sequester RNAs encoding cell fate regulators, often from the preceding developmental stage. Releasing these RNAs can drive changes in cell identity. π§΅ https://t.co/D7fnkJgNQ6
nature.com
Nature Biotechnology - Stem cell differentiation is controlled by manipulating RNA condensates.
11
49
190
I am excited to share an opportunity at Purdue University. We are looking for an assistant professor with expertise in RNA biology. The link that has more information. Come join me in West Lafayette at Purdue University! https://t.co/n0v4V1j0dY
careers.purdue.edu
Professor Assistant
0
2
3
Been working on a really strange retron bacterial immune system, here's the preprint: https://t.co/iWP8qH1Fe7 Type VI retrons are unlike any other. Phage infection triggers reverse transcription of a DNA fragment that activates translation of a toxin to kill the infected cell.
2
42
136
Congrats to Zijun Jiao (Feng Yin), et al. on their new JACS paper! Liposome-based RiboTACs enable efficient RNA degradation & antitumor activity β a big step for RNA-targeted drug discovery. https://t.co/yhG8GU9zKQ
#RNA #RiboTAC #JACS #DrugDiscovery
pubs.acs.org
RNA molecules play critical roles in various diseases by regulating transcription, translation, and protein expression at the genetic level, positioning RNA-targeted therapeutics as a transformative...
0
3
14
New paper alert @NatureComms, https://t.co/Ll2Pz7MkaJ! Fantastic teamwork by Naba (graduate), Alisha (undergraduate) and Reem (high-schooler)! This is how we do research at UMBC! #UMBC, #RNA, @UMBCChemBiochem, @UMBCChemistry. Congratulations and thanks to all involved.
1
3
14