
NatureStructMolBiol
@NatureSMB
Followers
11K
Following
2K
Media
730
Statuses
7K
Nature Structural & Molecular Biology publishes top-quality research providing insight into how molecular components work together in biological processes.
Joined October 2015
We are hiring a new editor! If you want to join the Nature Structural & Molecular Biology team and help publish exciting research, please apply. Deadline is June 20th. More information here:
0
7
9
New online! Structural phylogenetics unravels the evolutionary diversification of communication systems in gram-positive bacteria and their viruses https://t.co/mjXZjPnX3i
0
3
6
Retail entering the crypto market as soon as Bitcoin hits new ATH:
2
4
28
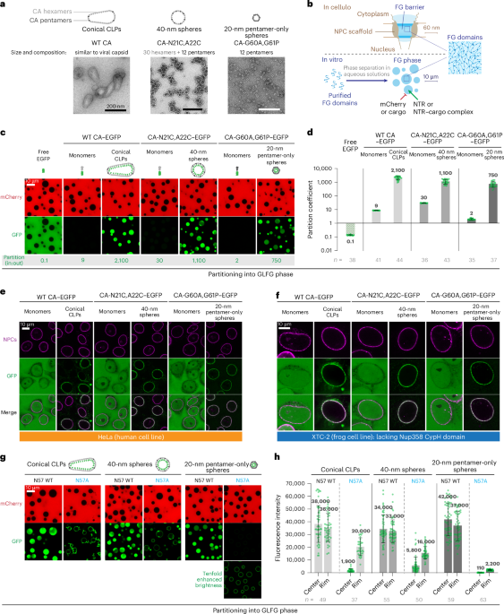
New online! Nuclear pore passage of the HIV capsid is driven by its unusual surface amino acid composition https://t.co/FYCGaLHQAO
0
3
11
New online! Reporter CRISPR screens decipher cis-regulatory and trans-regulatory principles at the Xist locus https://t.co/ce0Agt9U37
1
13
100
New online! Molecular basis for the activation of outer dynein arms in cilia https://t.co/hrf4r4tjh0
0
10
43
New online! Cryo-EM structures reveal the molecular mechanism of SUMO E1–E2 thioester transfer https://t.co/xnEVEd5dPq
0
13
76
New online! A small molecule stabilizer rescues the surface expression of nearly all missense variants in a GPCR https://t.co/8SKD5WRQXd
0
41
173
New online! The human ribosome modulates multidomain protein biogenesis by delaying cotranslational domain docking https://t.co/5B8oN1eB5g
0
30
137
New online! Towards a molecular and structural definition of cell death https://t.co/x2VlbjIQjo
0
1
8
New online! Focus on ubiquitylation and protein degradation
nature.com
Nature Structural & Molecular Biology - We highlight primary research and commissioned content that delve into the biology of ubiquitylation and degradation mechanisms.
0
4
11
New online! Phase separation promotes Atg8 lipidation and vesicle condensation for autophagy progression https://t.co/TKmobd32XB
0
2
9
New online! Arp2/3-mediated bidirectional actin assembly by SPIN90 dimers https://t.co/ND1TdY54U8
0
2
12
New online! GluA4 AMPA receptor gating mechanisms and modulation by auxiliary proteins https://t.co/Dee998UI6H
0
17
76
New online! Activation of Arp2/3 complex by a SPIN90 dimer in linear actin-filament nucleation https://t.co/1GwKjrFSux
2
15
106
New online! Computational design of sequence-specific DNA-binding proteins https://t.co/8dMUtDhPep
1
53
261
New online! Host transfer RNA guides assembly of viral RNA polymerase https://t.co/wzht1SFJTu
1
15
73
New online! m6A and the NEXT complex direct Xist RNA turnover and X-inactivation dynamics https://t.co/gzPDCXhxPA
0
3
18
New online! Redundant and cooperative interactions between the genome and nuclear lamina https://t.co/nJqOwQ0eAB
0
2
6