Mehdi Touat
@MTouatMD
Followers
409
Following
745
Media
8
Statuses
507
Neuro-oncologist @HopPitieSalpe @APHP @Sorbonne_Univ_ & @ParisBrainInst working on brain tumors
Paris
Joined June 2016
Finally out in @ScienceMagazine! Utilizing the cost-effective EasySci to profile 21 million single-cell transcriptomes across five life stages and diverse sexes/genotypes, we reveal aging as distinct, development-like transitions, with dramatic cell population changes in specific
science.org
To elucidate aging-associated cellular population dynamics, we present PanSci, a single-cell transcriptome atlas profiling >20 million cells from 623 mouse tissues across different life stages,...
What if 1 million scRNA-seq libraries can be prepared within $1k? Here we go š 21 million cells from 623 mouse tissues, spanning 5 life stages & 3 genotypes, all in a SINGLE study by ONE remarkable student Zehao @Tommyz626 from our lab @RockefellerUniv!
11
60
279
Iām excited to share our latest study in @nature on this novel compound called Gliocidin, that targets glioblastoma (#GBM), the most malignant brain tumor. #drugdiscovery #cancer #cancermetabolism
@GSKGradSchool @MSKCancerCenter
https://t.co/MbViHc7INS
16
81
424
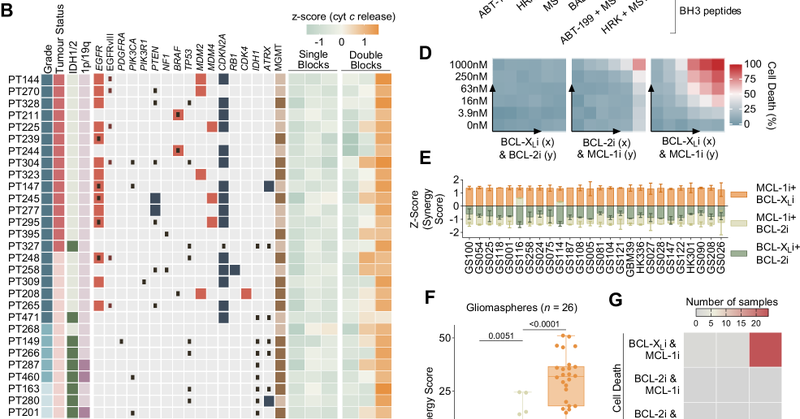
Check out our latest paper integrating genomic and functional precision medicine to identify therapeutic vulnerabilities in glioblastoma https://t.co/Xka3S4XdB2
nature.com
Nature Communications - Genomic profiling of tumours can help tailer treatments to the patient, however, it often fails to accurately predict therapeutic outcomes. Here, the authors combine...
1
7
22
Incredible team effort on this translational project - just in time for SNO! Longitudinal multimodal profiling of IDH-wildtype glioblastoma reveals the molecular evolution and cellular phenotypes underlying prognostically different treatment responses
academic.oup.com
AbstractBackground. Despite recent advances in the biology of IDH-wildtype glioblastoma, it remains a devastating disease with median survival of less than
0
10
38
Our work reveals that as IDH mutant gliomas progress, their cell states and key drivers change.
nature.com
Nature Cancer - Wu et al. perform single-cell analyses to explore the switch from low-grade to high-grade isocitrate-dehydrogenase-mutant glioma and show that it is characterized by oligodendrocyte...
19
32
155
#CARTcells for #DIPG #DMG clinical trial (1st arm) results are out today. Full Tweetorial coming, but first want to share the story of a patient whose #DIPG has disappeared for over 3 years. It is a milestone and moment of hope on a journey filled with so much grief. āThereās a
30
159
620
Intravenous and intracranial GD2-CAR T cells for H3K27M+ diffuse midline gliomas | Nature
nature.com
Nature - We evaluated the use of chimeric antigen receptor-modified Tācells targeting GD2 (GD2-CART) for H3K27M+ diffuse midline glioma (DMG), finding that intravenous administration of...
0
2
16
One of the major challenges in human genomics is the functional assessment of variants. Base and prime #CRISPR genome editing is making a big difference for meeting that challenge, as exemplified in this new report @NatureBiotech
https://t.co/he8oGniSrM
@randall_platt
nature.com
Nature Biotechnology - Thousands of rare oncogene variants are evaluated using multimodal gene editing screens.
3
41
163
Enhancing transcriptionāreplication conflict targets ecDNA-positive cancers | Nature
nature.com
Nature - Extrachromosomal DNA makes cancerous tumours resistant to treatment, but this research demonstrates that increasing transcriptionāreplication conflict allows for targeted elimination...
0
0
1
ecDNA are rogue genetic material that amplify genes, contribute to treatment resistance and drive genomic heterogeneity. We report on the Origins and impact of extrachromosomal DNA today in @Nature
5
186
688
Today #CancerGrandChallenges team eDyNAmiC and their international collaborators published 3ļøā£ papers in @Nature š£ They show the prevalence of ecDNA in cancer, identify fundamental mechanisms and an actionable target now being tested in the clinic. More: https://t.co/lx5dtVlyDK
3
35
70
Thrilled to share our paper published in @Nature, where we uncover a new process of tumor initiation through a polyclonal-to-monoclonal transition at the @precancerous stage. So proud of my fantastic team (led by @ZhaolianLu ) and incredible collaborators! https://t.co/ARx7aH7Vgq
21
147
723
First of a series of papers from the @NCIHTAN is out in @Nature this morning. Tumour evolution and microenvironment interactions in 2D and 3D space https://t.co/dZGqvbTgMt
3
83
305
šØ Great alternatives to BioRender are now available!! š¢ @NIAIDNews offers a collection of public figures and icons for everyone to use. Check it out at https://t.co/cZFQAf5nTz
12
641
2K
Because ONE spatial profiling technology is not enough! New paper by @Nikhilwagle in @NatureMedicine A multi-modal single-cell and spatial expression map of metastatic breast cancer biopsies across clinicopathological features https://t.co/7OGk3LsZUF Dissociated single
2
27
94
Transforming traditional views laid by āCNS immune privilege,ā our research uncovers the brainās purposeful presentation of self ā that is the brain engages with the immune system through āguardianā peptides to ensure immune tolerance. @jonykipnis
https://t.co/XRr11LC82M
nature.com
Nature - Central nervous system (CNS)-derived regulatory self-peptides are essential for maintaining a continuous dialogue between the CNS and the immune system while balancing overt autoreactivity.
18
72
262
Huge congratulations to @KarunaMDPhD for this important study out in @Nature Progressive plasticity during colorectal cancer metastasis https://t.co/9lmfr2SKSg Many orthogonal patient-derived models, and an important lesson here for all: "The non-canonical states that we
2
42
164
The tumor microenvironment of SCLC is often "immune cold" (due to low T cell infiltration & high immune suppression), & frequently shows high levels of DNA damage response. Despite these complexities, new clinical targets are now demonstrating promising activity: DLL3, B7H3,
2
29
117
IDH-mutant gliomas arise from glial progenitor cells harboring the initial driver mutation
biorxiv.org
Discovering the cell-of-origin harboring the initial driver mutation provides a fundamental basis for understanding tumor evolution and development of new treatments. For isocitrate dehydrogenase...
1
6
12