NathansonLab
@NathansonLab
Followers
343
Following
73
Media
57
Statuses
102
Working on a cure for brain cancer — Official lab twitter of the Nathanson Lab at UCLA #gbm #GliomaPDOX #xenografts #braincancer #drugdevelopment
Los Angeles, CA
Joined September 2017
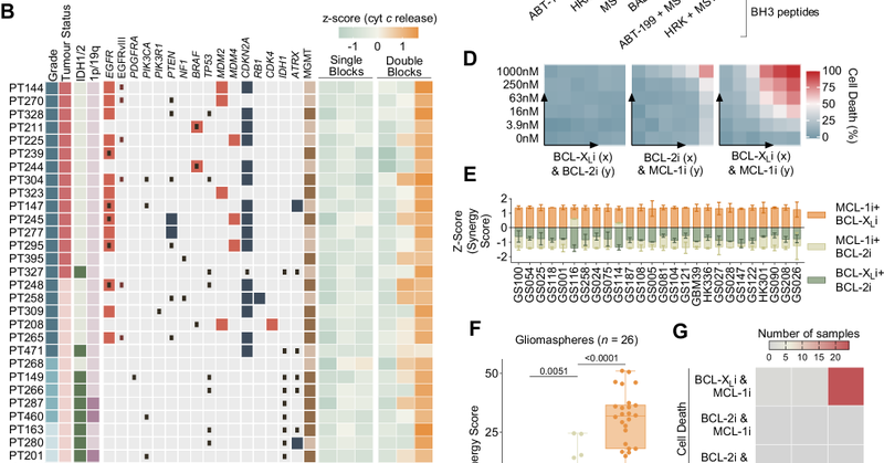
Check out our latest paper integrating genomic and functional precision medicine to identify therapeutic vulnerabilities in glioblastoma https://t.co/Xka3S4XdB2
nature.com
Nature Communications - Genomic profiling of tumours can help tailer treatments to the patient, however, it often fails to accurately predict therapeutic outcomes. Here, the authors combine...
1
7
22
Today, on #InternationalWomensDay, we’re celebrating NBTS-funded researcher Dr. Elizabeth Fernandez, who just defended her PhD! Inspired by her cousin’s #braintumor, she’s working to overcome #glioblastoma treatment resistance and advance #precisionmedicine. #WomenInScience
1
3
10
0
0
0
This work was a collaborative effort with @graeber_thomas @SJD956 @jsb_ucla and other colleagues We are honored for the support and partnership from Pennymac and the Kurland Family Foundation, @NBTStweets @UncleKoryFndn and others
1
0
1
Read more about this work here: https://t.co/bHo8n1srs8
@UCLAHealthJCCC @TheSFPM #precisionmedicine #Glioblastoma #apoptosis #MachineLearning
uclahealth.org
A new UCLA study helps explain why glioblastoma, one of the most aggressive forms of brain cancer, becomes resistant to treatment, and introduces a new approach that paves the way for more personal...
1
0
1
We are so honored to be partnering with Pennymac and the Kurland Family Foundation in the fight against brain cancer. Thank you to all the donors and supporters of this cause.
Thank you to all of the sponsors and donors at the 3rd Annual Stanford L. Kurland Memorial Golf Classic to benefit brain cancer research at UCLA Neurology. Pennymac raised over $2.3 million in the fight to end brain cancer, as they carry on the legacy of founder, Stan Kurland.
0
1
8
Excited for this new year! Looking forward to all the fun science we'll do together.
0
0
5
Congratulations Jennifer Salinas, graduate student at @NathansonLab for advancing to candidacy. We cannot wait to see all the wonderful things you do for your PhD! #Glioblastoma #metabolism
0
0
6
Exciting work on trans-differentiation in cancer published in @Cancer_Cell from our colleagues and friends in the @graeber_thomas Lab and Witte Lab at UCLA.
cell.com
Chen et al. use temporal profiling of a small cell neuroendocrine prostate cancer model to inform anti-androgen therapy-induced trans-differentiation. An arc-like trajectory common to developmental...
0
1
9
UCLA Brain Tumor Center teams, @UCLANeurology #NeuroOnc @UCLANsgy @NathansonLab, UCLA Brain Tumor Imaging Lab at #sno2023
0
7
32
Congratulations Jenna for receiving the Basic Science Award at #SNO2023 for her talk titled 'CDKN2A Deletion Remodels Lipid Metabolism to Prime #Glioblastoma for Ferroptosis'. We are proud of your achievements!
0
1
19
Did you check out Elizabeth's wonderful poster about the apoptotic machinery in #glioblastoma #GBM at SNO this weekend? #SNO2023
0
2
19
Congrats to @NathansonLab, @ben_ellingson & Dr. Timothy Cloughesy, who received $2.5M from the @DeptofDefense to develop a tailored treatment for patients with glioblastoma, a deadly brain tumor with limited treatment options. https://t.co/gc20RLczMG
uclahealth.org
A multidisciplinary team of investigators from the UCLA Jonsson Comprehensive Cancer Center was awarded a $2.5 million Translational Team Science Award from the Department of Defense to develop a...
0
8
19
Congratulations to our PhD candidate @Marissa_Pioso for receiving the prestigious @theNCI T32 fellowship in Tumor Cell Biology @UCLA to investigate how oncogenic signaling impairs immune response in GBM!
0
1
18
In case you missed it, check out our latest paper featured on the cover of the June issue of @Cancer_Cell! 🐻🦊
A new issue of Cancer Cell is available now! Check our exciting content for June: https://t.co/8XiwzFPweH
0
1
14
Check out this study co-led by our collaborator, Dr. Timothy Cloughesy, which is the first clinical trial to employ a targeted therapy specifically developed to treat brain tumors.
Original Article: Vorasidenib in IDH1- or IDH2-Mutant Low-Grade Glioma (INDIGO) https://t.co/qypyIPmLsy
#ASCO23
0
3
10
In collaboration with @SJD956, Steve Bensinger, @TCloughesy, Kevin Williams, @graeber_thomas, and Linda Liau we created a lipidomic and molecular resource of GBM tumors and identified that CDKN2A deletion remodels the GBM lipidome, priming these GBM for ferroptosis.
1
1
3
#GBM are lethal, molecularly heterogeneous tumors – it was unknown whether this molecular diversity led to distinct phenotypes and metabolic lipidomic vulnerabilities. New, open access @Cancer_Cell paper:
2
21
78