srikosuri Profile Banner
Sri Kosuri Profile
Sri Kosuri

@srikosuri

Followers
18K
Following
21K
Media
626
Statuses
11K

Cofounder & CEO, @octantbio ; BoD @Ginkgo ; Previously Associate Professor, @uclachem

Berkeley, CA
Joined June 2009
Don't wanna be here? Send us removal request.
@srikosuri
Sri Kosuri
1 year
We've started IND-enabling studies on a small molecule corrector for Rho-associated autosomal dominant retinitis pigmentosa (Rho-adRP). I thought it would be fun to spend some time walking through our approach and why we are excited. Long 🧵1/
25
72
429
@DanNomura
Dan Nomura
3 days
🚀 Excited to share our latest @biorxivpreprint by @CEStieger We unveil TRACERs - Transcriptional Regulation via Active Control of Epigenetic Reprogramming - a new small-molecule-based induced-proximity modality that silences transcription factors by recruiting endogenous
2
43
228
@MartinUCSF
Martin Kampmann
3 days
Thank you @alzforum for featuring our new preprint identifying regulators of disease states of microglia. Project led by @AmandaKMcQuade, computational analysis by @reetm09. Collaboration with the labs of @jamesknunez & Phil De Jager https://t.co/7EJJXOfgpU
0
10
74
@markwbudde
Mark Budde 🦕🏆
4 days
Day 1 feedback. 😁 "Your team sequenced way quicker than I could analyze!!! Your team is amazing. I have been a fan of your company for quite a few years and this RNA-seq literally blew it out of the water. I am incredibly impressed by the quality of the data and obviously the
8
2
58
@pdhsu
Patrick Hsu
4 days
an absolute shame. @harvard cutting PhD admissions "The Organismic and Evolutionary Biology department will shrink its class size by roughly 75 percent to three new Ph.D. students [...] Molecular and Cellular Biology will reduce its figure to four new students, and Chemistry and
Tweet card summary image
thecrimson.com
Harvard FAS Cuts Ph.D. Seats By More Than Half Across Next Two Admissions Cycles | News | The Harvard Crimson
46
135
923
@pdhsu
Patrick Hsu
4 days
Come join @maya_m_arce @uchemedoh @zhou_jingtian and start your lab at @arcinstitute as a Science Fellow! Researchers receiving their PhD, MD, or MD/PhD between spring 2024 and summer 2026, are encouraged to apply. Applications are being reviewed starting January 12, 2026.
@arcinstitute
Arc Institute
12 days
Arc is looking for an outstanding early-career scientist to be our next Science Fellow. This program provides resources and freedom for those looking to transition into a principal investigator role immediately after doctoral training. Apply here: https://t.co/qYqjvTp7Of
5
43
230
@srikosuri
Sri Kosuri
4 days
If @rookisaacman is being considered for NASA, I'm super excited. He dreamed up and executed the @inspiration4x mission bringing >$250M to @StJude and think would make an inspirational new leader for the next phase of @NASA!
@srikosuri
Sri Kosuri
18 days
@rookisaacman was there too!
1
0
14
@GuptaAnkitV
Ankit Gupta
4 days
This is an unfortunate position because while Amazon’s retail business shows signs of big tech monopoly that hurt the little guy, AWS is a story of how immense competition can drive down costs for the little guy. Nearly every company that was affected by that outage couldn’t
@SenWarren
Elizabeth Warren
5 days
If a company can break the entire internet, they are too big. Period. It's time to break up Big Tech.
32
51
1K
@AnthropicAI
Anthropic
5 days
We’re building tools to support research in the life sciences, from early discovery through to commercialization. With Claude for Life Sciences, we’ve added connectors to scientific tools, Skills, and new partnerships to make Claude more useful for scientific work.
108
350
2K
@srikosuri
Sri Kosuri
5 days
Damn. This is amazing. Loving this direct to consumer push.
@costplusdrugs
Mark Cuban Cost Plus Drug Company
9 days
🆕 XOFLUZA® is now available on https://t.co/DbEuAF0oOt! 40mg and 80mg | 1 Tablet Therapy Pack for $50 https://t.co/3XUkAcxoLX Every addition brings us closer to a healthcare system built on transparency and fairness, where pricing is clear and access is never an afterthought.
0
6
69
@byersblake
Blake Byers
5 days
+$45M on a $1.62B cap note from @EliLillyandCo, Duke, Section 32 and others -- just five months after our Series B. Lilly is flirting with becoming an Aging Company. Excited to have them back @newlimit and for more companies to go after the most important human ailment.
36
29
333
@slavov_n
Prof. Nikolai Slavov
7 days
This article is a homecoming for me. As a PhD student, I focused on the growth-rate transcriptional regulation in yeast. Now, ~ 20 years later, we report protein regulation scaling with the growth rates of single cells in mammalian tissues. https://t.co/qwDYA3v55b
Tweet card summary image
biorxiv.org
Protein synthesis and clearance are major regulatory steps of gene expression, but their in vivo regulatory roles across the cells comprising complex tissues remains unexplored. Here, we systematic...
3
25
144
@srikosuri
Sri Kosuri
8 days
Second, the human diaspora has done these mutational scans with deep coverage. The problem is that we don't know what mutations do. With DMS, we can build those lookup maps, allowing us to collapse the rare variation onto the various functions of the gene and regress the function
1
0
8
@srikosuri
Sri Kosuri
8 days
Two big takeaways for me. First, I am super excited about using DMS as a drug discovery tool, on par with tools like structural biology. It provides a functional layer that sits on top of structure to understand things like cellular activity, mechanisms in cells, and how drugs
1
1
5
@srikosuri
Sri Kosuri
8 days
Another cool finding was that looking across variants in Tyk2 found through biobanks, we find that the protective effects seem to be mechanistically caused by reducing Tyk2 abundance... Likely because different immune pathways are differentially reliant on Tyk2 abundance, and
1
0
3
@srikosuri
Sri Kosuri
8 days
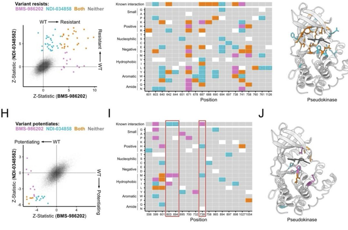
We also ran different compounds through various doses to pinpoint mutations that drive resistance and identify primary and secondary shell residues that mediate inhibition. At low doses, we can even find mutations that increase inhibition, thereby identifying regions we can build
1
0
2
@srikosuri
Sri Kosuri
8 days
By comparing the two DMSs, we can identify pockets that are important for signaling activity versus stability. This was key to identifying important orthosteric and allosteric sites vital for signaling, including the orthosteric and several allosteric sites in the pseudokinase,
1
0
6
@srikosuri
Sri Kosuri
8 days
This collab was relatively early in @OctantBio's history, and we learned a great deal about pushing the limits of quantitative DMS (Thanks to @bmsnews for taking a chance on us). We did a few DMSs, and published in this paper are full >23,000 variant DMSs looking at interferon
1
0
2
@srikosuri
Sri Kosuri
8 days
New preprint w/ @rplenge's group on the DMS of Tyk2. Led by @conor_j_howard & @diane_dickel @OctantBio. Insights across genetics, mechanism, allostery & SAR suggest a promising future for DMS as a central tool in drug discovery. Highlights in 🧵
Tweet card summary image
biorxiv.org
Tyrosine Kinase 2 (TYK2) is a genetically defined target for autoimmune disease, with first-generation inhibitors showing clinical success in some but not all associated indications. A deeper...
1
10
75
@srikosuri
Sri Kosuri
9 days
NYC with old pals @harriswangnyc & @laserson
1
0
28
@aipulserx
DailyHealthcareAI
11 days
🤯🤯 A Paper from David Baker labs is here!!👇 Can we control immune cell behavior by precisely tuning how cytokine receptors are positioned in space relative to each other?@UWproteindesign @biorxivpreprint "Geometric Tuning of Cytokine Receptor Association Modulates Synthetic
1
35
224