OxLabNeuroImm Profile Banner
OLNI Profile
OLNI

@OxLabNeuroImm

Followers
27
Following
27
Media
5
Statuses
26

Oxford Laboratory for Neuroimmunology and Immunopsychiatry @HumanGeneticsOx @NDCNOxford @OxPyschiatry

Oxford, England
Joined August 2024
Don't wanna be here? Send us removal request.
@OxLabNeuroImm
OLNI
5 days
Infectious encephalitis is a major global cause of mortality and morbidity. Our findings show that seizures, reduced consciousness, and elevated CSF protein predict long-term poor neurological outcomes, while CSF leukocytosis is associated with improved outcomes. #infectious
Tweet card summary image
onlinelibrary.wiley.com
Clinical and laboratory predictors of long-term neurological outcomes after infectious encephalitis.
0
1
1
@OxLabNeuroImm
OLNI
1 month
Join us at the University of Oxford as a Postdoctoral Researcher in Neuroimmunology & Immunopsychiatry. If you’re passionate about iPSC models and MEA technology, apply here 👉 https://t.co/yVN8J7Ixwg @OxHealthBRC @HumanGeneticsOx @OxImmuno @OxPsychiatry #PostdocJobs #StemCells
0
2
0
@OxLabNeuroImm
OLNI
2 months
Could we harness the body’s own defence mechanisms to treat disease before it begins? At OLNI, we're fascinated by how the immune system attacks the brain - altering our very sense of reality. Here’s to an exciting era in immunology! #nobelprize2025 @OxImmuno @britsocimm
0
0
2
@NatureNeuro
Nature Neuroscience
5 months
Our July issue is now live! https://t.co/6YPc4KwKnQ
1
26
167
@OxLabNeuroImm
OLNI
7 months
CALL FOR ARTISTS! OLNI are hosting 'Bridging Minds: A Collaborative Art Exhibition Exploring Psychosis' at @StJohnsOx We're looking for artists and researchers with experience of, or interest in, psychosis and schizophrenia #psychosis #schizophrenia #art
0
1
4
@OxLabNeuroImm
OLNI
7 months
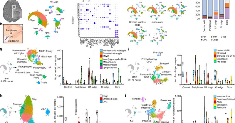
Using MRI-guided biopsy, snRNAseq, and cell-cell interaction analysis, Absinta et al highlight an important role for lymphocytes in the control of resident glial cells in demyelinating white matter lesions in MS. #neuroimmunology https://t.co/fxn9AOgY2H
Tweet card summary image
nature.com
Nature - Single-nucleus transcriptomics defines a diverse set of immune and glial cells at the chronically inflamed leading edge of demyelinated white matter lesions in patients with multiple...
0
0
0
@OxLabNeuroImm
OLNI
8 months
Interesting paper on the role of RIPK1 in neuroinflammation and ALS. Showing how a patient-centred approach to multicellular modelling can yield clinically relevant biomarkers. #neuroimmunity #translational #research https://t.co/QDjgwy35bQ
Tweet card summary image
cell.com
How glial cells change and impact ALS pathogenesis is unclear. Zelic et al. utilize single-nucleus RNA sequencing to identify disease-enriched glial inflammatory states and activation markers in ALS...
0
0
1
@AnneRowlClinic
Anne Rowling Regenerative Neurology Clinic
1 year
🧵2/2 We've a great line up of confirmed speakers & are proud to have the Belinda Weller Distinguished Lecture by Prof Jacqueline Palace, Oxford. Register today: https://t.co/ERRw0VPXG6 #neuroimmunology_MS_25 #research #education
0
5
4
@AnneRowlClinic
Anne Rowling Regenerative Neurology Clinic
1 year
🧵1/2 Registration & abstract submission is now open for Neuroimmunology & MS 2025.  Back by popular demand this 2-day meeting is focused on neuroimmunology & MS. Numbers are limited so register now! https://t.co/ERRw0VPXG6 #neuroimmunology_MS_25 #research #education
1
8
7
@casanova_lab
Casanova Lab
1 year
1/ Delighted to share our review on Genetic Defects of Brain Immunity in Childhood Herpes Simplex Encephalitis (HSE), just out @Nature. Our expedition began in 2003, searching for monogenic defects underlying HSE ( https://t.co/xQOvEvrO4M).
Tweet card summary image
nature.com
Nature - This article reviews evidence that has emerged over the past two decades indicating that herpes simplex encephalitis in children can result from monogenic defects of brain immunity to...
6
35
113
@AnneRowlClinic
Anne Rowling Regenerative Neurology Clinic
1 year
🗓️Save the date! We're pleased to announce that Neuroimmunology & MS 2025 research & academic meeting will be held in Edinburgh on 11 - 12th Mar 25. Registration & call for abstracts opening soon! For more info visit our website https://t.co/ERRw0VPXG6 #neuroimmunology_MS_25
0
8
11
@OxLabNeuroImm
OLNI
1 year
Great insights into the role of the immune system in Parkinson's disease. We need more research on the common immune mechanisms across neurological diseases. @Brain1878 @MasudHusain
@Brain1878
Brain
1 year
Roodveldt et al. review immune-related processes associated with neuronal death in Parkinson’s disease, and discuss data supporting a central–peripheral immune interaction during disease pathogenesis. https://t.co/LhvNExqOuG
0
1
1
@OxLabNeuroImm
OLNI
1 year
Introducing our new DPhil student @Greg__Holt, who will begin his studies at @LinacreCollege @UniofOxford, investigating microglia in neuropsychiatric disease using microglia-neuron co-culture systems. Greg, we are so excited for the next 3 years with you. Bonne chance!
0
2
7
@UniofOxford
University of Oxford
1 year
Congratulations to everyone who has confirmed their place and will be joining us in October 🎉 Oxford is a beautiful place to live and study - we can't wait to welcome you. Let us know if you're joining by using the #GoingToOxford hashtag 🎓 #ALevelResultsDay
17
93
515
@OxLabNeuroImm
OLNI
1 year
ps @_brendan95 come back..
0
0
3
@OxLabNeuroImm
OLNI
1 year
Important study. Great work Greta, Brendon,and team.🤯
@EricTopol
Eric Topol
1 year
The brain injury 1 year post-Covid hospitalization, systematically assessed with MRI (reduced grey matter), biomarkers, and cognitive deficits "equivalent in magnitude to aging from 50 to 70 years of age." https://t.co/ZJAShcRvOb @NatureMedicine @gkwood3 @BenedictNeuro
1
1
5
@LabWaggoner
Waggoner Lab
1 year
Mechanistic framework of how antibodies can optimize protective immunity, regulating B cell response participation and duration in a way that can be harnessed for vaccine design @ImmunityCP @isaak_quast https://t.co/DA8VPZdQ5q
0
18
75