Nature Neuroscience
@NatureNeuro
Followers
555K
Following
2K
Media
991
Statuses
4K
News, commentary and research coverage from the international monthly journal publishing the highest quality of work in all areas of neuroscience.
New York City
Joined January 2013
A resource of 3,762 three-dimensional-reconstructed and reference-atlas-mapped striatal D1-type and D2-type MSNs, revealing distinct impacts of D1/D2 genotypes and striatal locations on MSN morphology https://t.co/G68J5zJq44
1
3
31
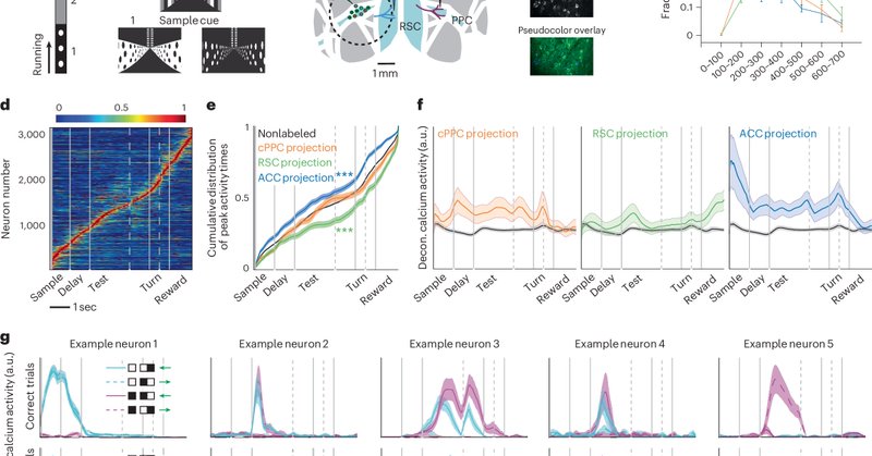
Parietal cortex output neurons form a specialized population code that enhances the propagation of information to a downstream target and potentially improves the accuracy of decision-making https://t.co/8WqgtdEteS
nature.com
Nature Neuroscience - Cortical neurons comprising an output pathway form a specialized population code that enhances the propagation of information to a downstream target, potentially improving the...
2
22
81
Chief Editor Shari Wiseman @sharilwiseman will be at the @SpringerNature booth (#2220, look for the picture of a woman rock-climbing) from 2-4 Tuesday and from 10-12 Wednesday. Come stop by! #SfN2025
0
2
9
TDP-43-dependent mis-splicing of KCNQ2 triggers intrinsic neuronal hyperexcitability in ALS/FTD https://t.co/TYS0LVp2oZ
nature.com
Nature Neuroscience - TDP-43 dysfunction in ALS/FTD causes faulty splicing of the KCNQ2 ion channel, leading to toxic protein buildup, neuron hyperactivity and a potential new biomarker and...
0
2
19
Chief Editor Shari Wiseman @sharilwiseman will be at the @SfNtweets meeting! She'll be at the @SpringerNature booth (#2220) from 2-4 pm on Sunday and Tuesday, and from 10 am-12 pm on Monday and Wednesday. If you’d like to set up a one-on-one meeting, please email her. #SfN2025
0
3
22
Attentional failures during wakefulness after sleep deprivation are tightly orchestrated in a series of brain–body changes, including neuronal shifts, pupil constriction and cerebrospinal fluid (CSF) flow pulsations @lauradata @ziy027
https://t.co/DRFZkEnGzu
nature.com
Nature Neuroscience - Yang et al. show that moments of failed attention we experience after sleep deprivation reflect brief ‘sleep-like’ episodes in the brain, corresponding to a brain-...
3
28
111
🥳Please join us in welcoming Ana Uzquiano to our editorial team! Ioana is handling transcriptomics, neurodevelopment, and cellular and molecular neuroscience. She's based in the Madrid office.
0
2
31
The brain’s wake-to-sleep transition follows bifurcation dynamics with a distinct tipping point preceded by a critical slowing down @nir_grossman @Junheng19 @ISN_Lab @UKDRI
https://t.co/HHskXavq4Y
nature.com
Nature Neuroscience - Li et al. propose a conceptual framework to study the phenomenon of falling asleep based on electroencephalogram data. They show that a tipping point marks the brain’s...
2
56
278
Connectome datasets alone are generally not sufficient to predict neural activity. However, pairing connectivity information with neural recordings can produce accurate predictions of activity in unrecorded neurons https://t.co/EWaBaM7soD
1
24
91
Longitudinal measures of monkey brain structure and activity through adolescence predict cognitive maturation @c_constan
https://t.co/mpWNVI6NZj
nature.com
Nature Neuroscience - Working memory improves during adolescent brain development. Zhu et al. tracked monkeys through adolescence, revealing that maturation of white matter tracts and refinement of...
0
6
44
Chromatin accessibility profiling (ATAC-seq) of neurons and non-neurons from 469 donors, comprising controls and individuals diagnosed with schizophrenia and bipolar disorder @CDNeurogenomics @Kirangirdhar @panos_roussos @JaroslavBendl @JohnFullard11
https://t.co/BIzu2EGBQ5
1
3
12
Cortical and subcortical mapping of the human allostatic–interoceptive system using 7 Tesla fMRI @jiahezhang_phd @LFeldmanBarrett @BianciardiMarta
https://t.co/Gyd2t15tK7
nature.com
Nature Neuroscience - The brain is constantly monitoring the systems in the body. Here the authors use 7 Tesla functional magnetic resonance imaging to map a large-scale brain system for body...
2
41
158
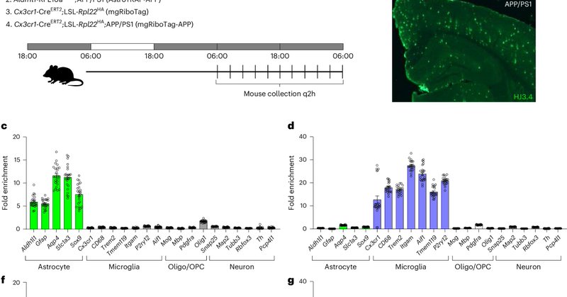
Characterization of the circadian translatomes of astrocytes and microglia in mouse cortex in the setting of amyloid pathology or aging, revealing cell and disease-specific circadian reprogramming of neurodegeneration-related pathways @ErikMusiek @johnthefryer @patwsheehan
nature.com
Nature Neuroscience - Sheehan et al. have characterized the circadian translatomes of astrocytes and microglia in the mouse cortex in the context of amyloid pathology or aging, revealing cell- and...
0
27
99
And, check out this News & Views on both pieces https://t.co/k1S6vxfYZn
0
0
0
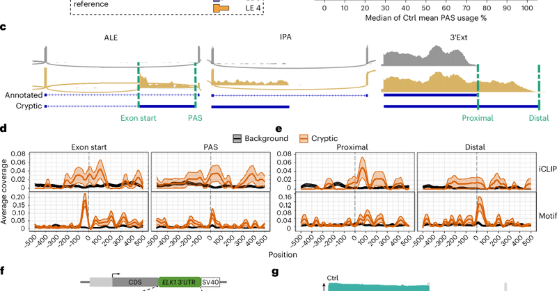
A pair of papers on how TDP-43 loss in ALS/FTD causes changes in mRNA polyadenylation This one from Aaron Gitler's group @StanfordMed @StanfordBrain @BrainResilience @koryant
https://t.co/XIMzL5rcw8
nature.com
Nature Neuroscience - Zeng et al. show that TDP-43, known for repressing cryptic exon usage in frontotemporal dementia/amyotrophic lateral sclerosis, also controls alternative polyadenylation,...
1
3
15
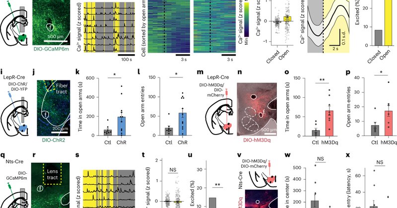
Leptin-sensitive neuronal subpopulations in the lateral hypothalamus enable adaptive fulfillment of vital needs despite anxiogenic conditions @neuro_bexA @neuroadeptT @CurioNeuroUniklinik @UKKoelnUniversity @UniCologne
https://t.co/w3lS9i6REI
nature.com
Nature Neuroscience - Figge-Schlensok et al. show that leptin-sensitive neurons in the lateral hypothalamus encode anxiogenic stimuli and facilitate adaptive strategies to enable an animal to...
0
9
60
Oxytocin modulates respiratory heart rate variability through a hypothalamus–brainstem–heart neuronal pathway https://t.co/rPTzliIcSQ
nature.com
Nature Neuroscience - Buron et al. show that oxytocin enhances heart rate variability linked to breathing during recovery from stress. This calming and cardio-protective effect is produced through...
1
16
80