Waggoner Lab Profile
Waggoner Lab

@LabWaggoner

Followers
12K
Following
7K
Media
9K
Statuses
33K

Research lab of Dr. Stephen Waggoner. Opinions expressed are Dr. Waggoner's alone and not on behalf of lab staff or employer. @labwaggoner.bsky.social

Cincinnati, OH
Joined August 2018
Don't wanna be here? Send us removal request.
@LabWaggoner
Waggoner Lab
9 hours
In vivo gene editing of human hematopoietic stem and progenitor cells using envelope-engineered virus-like particles @NatureBiotech @Luca_Biasco https://t.co/Lc6dGofHRr
0
1
6
@LabWaggoner
Waggoner Lab
9 hours
Comparative humoral profiles in mpox cases, survivors, and vaccinated individuals reveal correlates of protection against MPXV @CellRepMed https://t.co/LwZOO2V1DM
0
0
2
@LabWaggoner
Waggoner Lab
9 hours
A dysregulated hepcidin-iron axis impairs antiviral immunity and induces lethal liver pathology in neonates @ImmunityCP https://t.co/D4lESSjhEq 🇨🇳
0
0
0
@LabWaggoner
Waggoner Lab
9 hours
Innate immune cell-derived BAFF induces non-canonical NF-κB activation to promote inflammatory response of ICOSL+ B cells in diabetic autoimmunity @MolTherapy https://t.co/VFPwpGaHXk
0
1
12
@NatureBiotech
Nature Biotechnology
14 hours
In vivo gene editing of human hematopoietic stem and progenitor cells using envelope-engineered virus-like particles https://t.co/J5IzFTt4V2
0
26
135
@LabWaggoner
Waggoner Lab
14 hours
DC subsets and states unraveled across human juxtatumoral and malignant tissues @NatImmunol @FGinhoux https://t.co/H4iJYkWgAm
0
6
31
@LabWaggoner
Waggoner Lab
14 hours
Review @NatureRevCancer @VeilletteAndre Targeting phagocytosis checkpoints for cancer immunotherapy https://t.co/wkRvkli9Zy
0
0
11
@LabWaggoner
Waggoner Lab
14 hours
Review @cddpress Neutrophil extracellular traps in cancer: immune modulation, therapy resistance, and the dilemma of targeting https://t.co/idxH6DoRz5
0
1
11
@LabWaggoner
Waggoner Lab
14 hours
Discussion around potential anti-dementia effects of AS01 adjuvant @Nature_NPJ https://t.co/AmsoG6oPTj on https://t.co/AmsoG6oPTj and reply by authors @MaximeTaquet https://t.co/Y5rOx4GwBk
0
2
3
@LabWaggoner
Waggoner Lab
14 hours
Review @Nature_NPJ @sanofi Establishing long-lasting vaccine immunity: insights from mRNA and adjuvanted protein platforms https://t.co/DkkBJlOam9
nature.com
npj Vaccines - Establishing long-lasting vaccine immunity: insights from mRNA and adjuvanted protein platforms
0
0
2
@LabWaggoner
Waggoner Lab
14 hours
Review @NatRevRheumatol @ClevelandClinic Emerging and underrecognized viral triggers of autoimmune inflammatory rheumatic disease flares https://t.co/8tphEmSbLy
0
4
15
@LabWaggoner
Waggoner Lab
14 hours
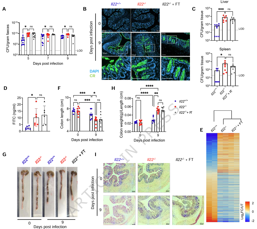
C. rodentium infected Il22ko mice succumb due to dehydration rather than failure to control bacteria or regenerate damaged epithelium, underscoring value of incorporating supportive therapies into preclinical infection models @NatureComms 🇬🇧 https://t.co/0jdudyW2tu
0
2
12
@LabWaggoner
Waggoner Lab
16 hours
Widespread Fab-arm exchange occurs in serum of healthy donors and leads to a massive explosion in the molecular diversity of the IgG4 clonal repertoire @NatureComms @UUUIPS 🇳🇱 https://t.co/xNq86gz7GW image from 10.3389/fimmu.2024.1272084
0
0
4
@LabWaggoner
Waggoner Lab
16 hours
COPD in mice: γδT17 deficiency worsens smoke-induced lung injury, whereas adoptive transfer of γδT17 cells restores tissue protection in smoke-exposed lungs over time @NatureComms 🇨🇳 https://t.co/nAv3hqfYJY
0
1
8
@LabWaggoner
Waggoner Lab
16 hours
Hepatitis B vaccine guidance set to be rolled back for US babies: what the science says @Nature @marilenharo @heidiledford A panel of US vaccine advisers voted to rescind a recommendation that all newborns should receive a hepatitis B vaccine at birth https://t.co/UeRbEuFEnf
Tweet card summary image
nature.com
Nature - A panel of US vaccine advisors will vote Friday on whether to rescind guidance that all newborns should receive a hepatitis B vaccine at birth.
0
1
1
@LabWaggoner
Waggoner Lab
16 hours
Five years of COVID vaccines: how a breakthrough created a public-heath crisis @nature @MiryamNaddaf @SchwallerFred Physician and science communicator @kmpanthagani talks about why public trust in vaccines has fallen since the COVID-19 pandemic https://t.co/sju7whs2Xu
0
0
0
@LabWaggoner
Waggoner Lab
16 hours
B-cells contribute to checkpoint blockade & STING therapy resistance in hepatocellular carcinoma, such that B-cell depletion or TIM-1 blockade can overcome acquired resistance https://t.co/QSyFcaY3di @NatureComms @Lloyd_Bod @mghcancercenter @harvardmed @Broadinstitute
0
2
11
@LabWaggoner
Waggoner Lab
16 hours
Review @NatRevRheumatol @andras_perl Endosome traffic in rheumatic diseases: mechanistic insights and therapeutic opportunities https://t.co/342NcvLUGD
0
0
0