benwandrew Profile Banner
Ben Andrew Profile
Ben Andrew

@benwandrew

Followers
206
Following
2K
Media
74
Statuses
767

Trying to be enjoyably useful, primarily by boosting science, technology, and innovation @RenPhil21

United States
Joined June 2023
Don't wanna be here? Send us removal request.
@RenPhil21
Renaissance Philanthropy
10 hours
Big news for the UK: @SciTechgovuk has launched its AI for Science Strategy, and we’re thrilled to be part of it. We’re partnering with DSIT to surface and validate high-impact, public-good datasets across priority domains including medical research, materials, engineering
@KanishkaNarayan
Kanishka Narayan MP
16 hours
Today, @leicesterliz and I are announcing a transformational c.Β£25bn AI growth package - deals, reforms, appointments - that together put AI opportunity firmly in the hands of British workers, kids and communities. πŸ΄σ §σ ’σ ·σ ¬σ ³σ ΏπŸ‡¬πŸ‡§π‡πˆπ’π“πŽπ‘πˆπ‚ πˆππ•π„π’π“πŒπ„ππ“ 𝐈𝐍 𝐖𝐀𝐋𝐄𝐒 (with
0
3
9
@eryney_ok
eryney marrogi
9 days
I’m looking to talk to people who have received a gene therapy, or decided to take up working on gene therapy on behalf of a loved one or for themselves. Would appreciate a boost. DMs open.
3
24
56
@KumarAGarg
Kumar Garg
3 days
UPDATE: Never a quiet day at @RenPhil21. I'm excited to announce that our Big-if-True Science Accelerator is expanding to the Americas (deadline is Jan 19), thanks to support from @mattsclancy and the @coeff_giving team. More here:
@RenPhil21
Renaissance Philanthropy
3 days
1/ Big news: our third BiTS cohort β€” focused on the Americas and powered by @coeff_giving β€” is now open for applications! You'll design a large-scale coordinated research program and pitch directly to government agencies and philanthropic funders in Spring/Summer 2026. πŸ‘‡
1
4
27
@junaxup
Jun Axup Penman
3 days
Great opportunity to develop future FRO, ARPA programs, philanthropic funds!
@RenPhil21
Renaissance Philanthropy
3 days
1/ Big news: our third BiTS cohort β€” focused on the Americas and powered by @coeff_giving β€” is now open for applications! You'll design a large-scale coordinated research program and pitch directly to government agencies and philanthropic funders in Spring/Summer 2026. πŸ‘‡
0
3
12
@benwandrew
Ben Andrew
3 days
Stoked for this. Let's explore, develop, and deploy more big if true ideas!
@RenPhil21
Renaissance Philanthropy
3 days
1/ Big news: our third BiTS cohort β€” focused on the Americas and powered by @coeff_giving β€” is now open for applications! You'll design a large-scale coordinated research program and pitch directly to government agencies and philanthropic funders in Spring/Summer 2026. πŸ‘‡
0
0
2
@RuxandraTeslo
Ruxandra Teslo 🧬 (in DC 11th-17th πŸ‡ΊπŸ‡Έ)
12 days
And work on Clinical Trial Abundance is not just a hypothetical. Based on the Clinical Trial Abundance initiative last year w/ @IFP & @RenPhil21, I've been working on ways to make clinical trials more efficient (stay tuned & if you wanna help, DM).
@kulesatony
Tony Kulesa
12 days
Ruxandra has an excellent new post about how the real bottleneck to new medicines is human PoC. Much of the discourse about AI + biology (not Ruxandras post) takes as axiomatic that there nothing to be done to accelerate trials. In fact there is plenty to be done. See China.
2
6
20
@benwandrew
Ben Andrew
13 days
i would very much like to hear this, @JohnArnoldFndtn, or some other exposition of your ideas.
@jordanschnyc
Jordan Schneider
1 month
@JohnArnoldFndtn ha well since you threw me that softball, i'd love to do an hourlong podcast with you on lessons learned going deeper than you did with tyler! I did a version of this sort of conversation recently with kumar garg https://t.co/ohJDQBEzSl that I think came out very well
1
0
2
@NeuroStats
Manjari Narayan
14 days
Neurostats 2.0 continues at https://t.co/665TMK6jm3 Surrogate Science is coming soon
0
1
7
@RenPhil21
Renaissance Philanthropy
18 days
πŸ“’ We're hiring someone to help save millions of lives from heart disease. This role is about architecting a new fund, shaping its strategy+ driving interventions that could reshape global cardiovascular health. Apply now or share with your networks:
Tweet card summary image
renaissancephilanthropy.org
1
6
14
@johnarnold
John Arnold
1 month
This isn't close to how the Giving Pledge works. More importantly, it highlights the issue of where will the very large tech fortunes eventually go. In the (gated) article, Thiel recounts Musk responding, β€œWhat am I supposed to doβ€”give it to my children?” Many tech founders I've
52
46
467
@RenPhil21
Renaissance Philanthropy
21 days
Thrilled to announce @chr1sa is joining us as Senior Advisor, focusing on bridging AI x science at this critical moment. From computational physics at Los Alamos, to WIRED EIC and founding 3D Robotics, Chris brings unmatched perspective for this work. Welcome, Chris!
2
1
14
@KumarAGarg
Kumar Garg
23 days
A cohort of our team is planning to visit Japan in November to kickstart this work. Recommendations on people to meet are welcome.
@tkalil2050
Tom Kalil
2 months
Exciting news! Our third partnership with governments to scale the ARPA model. See https://t.co/TObGLyG3to for more on the "Big if True Science" model.
0
2
10
@RenPhil21
Renaissance Philanthropy
25 days
1/ New blog: Our reflections from #NYClimateWeek 2025 This year made one thing clear: the 1.5Β°C pathway has likely closed. We're heading toward 2.5Β°C or higher, creating non-linear risks for climate overshoot that funders + governments need to consider carefully. πŸ‘‡
1
1
2
@velvetatom
Tess van Stekelenburg
28 days
Spent three years looking for a team in Biodefense to invest in. But never found one. So we built it ourselves. Valthos builds next-generation biodefense. As AI and biotech rapidly advance, we're approaching near-universal access to tools with the potential to cure humanity or
@ValthosTech
Valthos
28 days
Valthos builds next-generation biodefense. Of all AI applications, biotechnology has the highest upside and most catastrophic downside. Heroes at the frontlines of biodefense are working every day to protect the world against the worst case. But the pace of biotech is against
70
59
469
@eryney_ok
eryney marrogi
1 month
i discussed why biology is done for the love of the game with Ashlee on the @corememory podcast. take a listen. we also walk through important concepts in the field of gene therapy. and subscribe to the podcast if you haven't already!
@ashleevance
Ashlee Vance
1 month
We did a deep dive into the state of gene editing tech with @eryney_ok, who is very smart and fun to listen to. Full episode below and on all pod platforms Thx, as always, to @brexHQ and @e1_ventures for making the smartest podcast in all the land possible.
1
4
38
@AdamMarblestone
Adam Marblestone
1 month
An especially nerdy podcast appearance
@632nmPodcast
632nm
2 months
Why has scientific progress slowed, and how do we fix it? This week we sat down with @AdamMarblestone, neuroscientist, nanotechnologist, and founder of @Convergent_FROs , to talk about the next evolution in how science gets done. From brain mapping and DNA nanotech to Focused
1
8
58
@RenPhil21
Renaissance Philanthropy
2 months
Meet the 10 scientists who will define the next decade of breakthrough innovation as the inaugural @SPRIND_org x Big if True Science Accelerator cohort. Here's what they're building πŸ‘‡
1
1
5
@KumarAGarg
Kumar Garg
2 months
UPDATE: The last month has been whirlwind for us at @renphil21 as we rapidly scale. I wanted to share a few of the highlights in case you missed it.
3
7
67
@RenPhil21
Renaissance Philanthropy
2 months
Big news from πŸ‡―πŸ‡΅! We're excited to partner with @JST_info to launch ASCENT, marking our our 3rd government partnership supporting ARPA-style R&D programs. πŸ‘‡
1
2
5
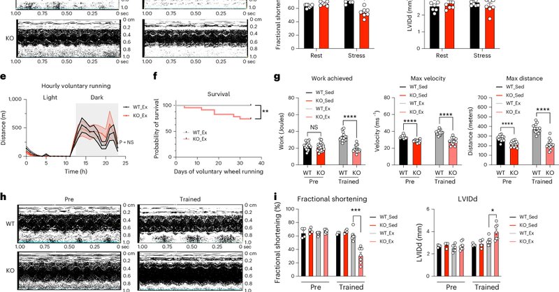
@SumeetKhetarpal
Sumeet Khetarpal
2 months
Happy to share our manuscript published today on regulation of cardiac adaptation to exercise training by PGC-1Ξ± and GDF15 in @NatureCVR!
Tweet card summary image
nature.com
Nature Cardiovascular Research - Khetarpal et al. show that the metabolic regulator PGC-1Ξ± is essential in heart muscle cells for exercise-driven cardiac growth, and that suppression of the...
4
14
58