Amaya Lopez-Pascual
@amayalpzp
Followers
281
Following
3K
Media
149
Statuses
10K
A Lopez-Pascual, PhD Interested in physiology and molecular biology Postdoc @CIMA_UNAV and @IdisnaNavarra | Metabolism | Hepatology
CIMA, Pamplona
Joined May 2011
🚨 Thrilled to share our study in Nature Communications🚨 scRNAseq data from pancreatic islets of T2D and non-T2D individuals. We reveal cell-type-specific gene networks that uncover mechanisms driving β-cell dysfunction and T2D pathophysiology https://t.co/6qEDYYtnCm
1
0
1
🔬📢 #FECYT publica una guía práctica dirigida a quienes trabajan en la comunicación y divulgación con recomendaciones sobre cómo comunicar la integridad en la investigación de una forma transparente y contextualizada. 📖 https://t.co/8IYG8Kib2C
0
107
219
REVIEW | R Mancina, @lucavalenti75, @stefano_romeo76 (U Rome, U Milano, U Gothenburg): The genetic underpinnings of MASLD and its causal association with type 2 diabetes and insulin resistance. https://t.co/pv5GbErFg9
nature.com
Nature Metabolism - This Review summarizes our current knowledge about the genetic underpinnings of metabolic-dysfunction-associated steatotic liver disease and highlights its causal association...
0
7
30
Extracellular vesicles from obese visceral adipose promote pancreatic cancer development and resistance to immune checkpoint blockade therapy https://t.co/VrG87OFcYP
1
17
77
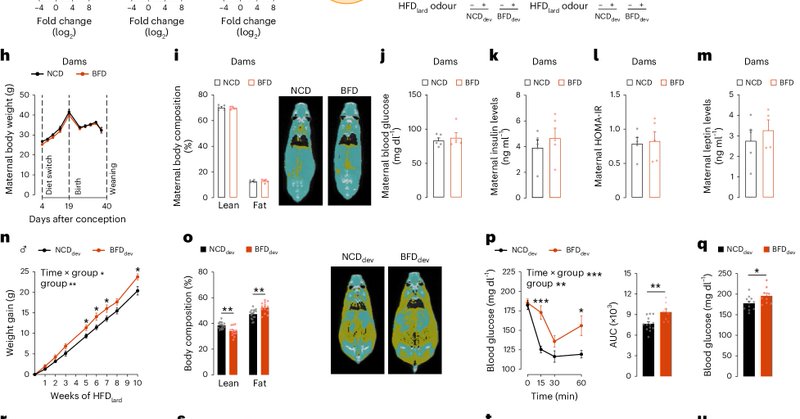
Fat sensory cues in early life program central response to food and obesity
nature.com
Nature Metabolism - Non-nutritive sensory components of high-fat diet, such as bacon flavour, are sufficient to impair metabolic health in offspring in mice.
1
16
56
Thesis defense at the Hepatology Lab @Hepatology_Cima @CIMA_unav congrats to Borja Castello-Uribe on his day!! 🎉💐
0
0
2
Epigenetic editing: from concept to clinic https://t.co/dy0bt4Ui4O
https://t.co/O7Ps5IKXjk Epigenetic editing aims to reprogramme gene expression by rewriting epigenetic signatures, without editing of the genome. Find out about progress in the field in this new Review
2
75
241
I found this a really useful resource paper in @NatRevImmunol Guidelines for T cell nomenclature https://t.co/Tx7iztE2pa The authors propose a new “modular” nomenclature that accounts for the increasing heterogeneity of T cell subtypes unearthed by recent single cell analyses.
5
54
180
The Batman effect. A female experimenter, appearing pregnant, boarded the train. In the experimental condition, an additional experimenter dressed as Batman entered from another door. Passengers were significantly more likely to offer their seat when Batman was present (67.21%
413
5K
83K
Hemos contado en esta ocasión con @CristinaSopena1, @sapiensmar, @StopPseudo, @amayalpzp, @MetalTrooper, @Berrivero, @alfogayar, @GarridoQuintin, @Antares_Noix, @ArbolIdeas y @DivuLCC Gracias por ser el alma de @hypatiacafe con la generosidad de vuestro tiempo. 🥰
0
7
7
"In the face of these challenges, I felt more strongly than ever that I should help open doors for others." In this #ScienceWorkingLife, Edgar Virguez writes about working to make academia more inclusive while balancing #PhD research. https://t.co/i13yIIWWaW
4
29
161
Thread: Multi-omics sounds cool—until you actually try it. Here's are the nuances. 1/ You’ve got RNA-seq. Methylation. Proteomics. Time to “integrate” the data. But how? And why? Let’s break it down.
1
18
172
Academic publishing is perhaps the greatest scam perpetrated on intelligent people 1) Write grants (unpaid) 2) Do research 3) Write papers 4) Peer review (unpaid) 5) PAY up to $12K to publish 6) Need publications to get grants (back to step 1) Publishers: 38% profit margins
79
431
2K
Making a heatmap is an essential skill for a bioinformatician. But you probably do not understand heatmap. 7 reading resources to understand heatmap! 🧵
4
97
551
#Throwback COMMENT | @CreweLab et al A brief guide to studying extracellular vesicle function in the context of metabolism https://t.co/pzG9HzGNzc
nature.com
Nature Metabolism - Extracellular vesicles (EVs) are now recognized as powerful modulators of metabolism, and thus the new field of EV-mediated metabolic regulation is growing exponentially. Here,...
1
9
50
In the latest issue! Stereo-seq V2: Spatial mapping of total RNA on FFPE sections with high resolution
cell.com
Stereo-seq V2 facilitates single-cell-resolution spatial RNA mapping in FFPE samples through random primer capture, uncovering ncRNAs, host-pathogen transcriptome profiling, and spatial immune...
0
26
83
RESEARCH | @xiaobowang, I Tabas et al (Columbia U, USA) #Hepatocyte Caspase-8 in #MASH promotes the activation of hepatic stellate cells and liver fibrosis through an #apoptosis-independent mechanism 🐭 https://t.co/4FFbR1ThpX
nature.com
Nature Metabolism - Hepatocyte caspase-8 in MASH promotes the activation of hepatic stellate cells and liver fibrosis through an apoptosis-independent mechanism
1
8
28
#Throwback COMMENT | @carla_horv, @WolfrumLab, P Pelczar A safety guide for transgenic Cre drivers in metabolism https://t.co/TcTTIX19y8
nature.com
Nature Metabolism - Despite the high utility and widespread use of Cre driver lines, lack of Cre specificity, Cre-induced toxicity or poor experimental design can affect experimental results and...
0
3
15
Glycerol-3-phosphate activates ChREBP, FGF21 transcription and lipogenesis in citrin deficiency
nature.com
Nature Metabolism - In a mouse model of the rare disease citrin deficiency, the authors discovered that the accumulation of glycerol-3-phosphate leads to ChREBP activation and FGF21 induction. The...
0
19
66
⚙️Cada pandemia deja una herida, pero también conocimiento🦠👾Así, la ciencia aprende del caos y los errores ☣️🧪 Escribo sobre lo que algunas epidemia que enseñaron a la ciencia, en colaboración con @Hypatiacafe #Polivulgadores #pvcatastrofe
https://t.co/dpJvfO8Qki
2
10
11