Nature Metabolism
@NatMetabolism
Followers
80K
Following
2K
Media
932
Statuses
6K
Nature Metabolism publishes studies that advance our understanding of metabolic and homeostatic processes in physiology and disease.
Berlin, Germany
Joined December 2017
✨New issue✨ Check out the latest in #Metabolism research from across all disciplines. Read about #DietarySugars, #Drosophila development, #Exenatide, #Ketone metabolism, #Neurolipids, #NAD+, #RedoxPathways, and many more topics! https://t.co/ywYqOW4RSi
0
0
5
#Throwback PERSPECTIVE | W Wu, GA Sunagawa & H Chen Synthetic torpor: advancing metabolic regulation for medical innovations https://t.co/Rh1IiMCcvP
nature.com
Nature Metabolism - Chen et al. provide an overview of historical and more recent approaches for the induction of synthetic torpor, and discuss their potential medical applications.
0
1
18
🚨Job Alert! 🚨 Last chance to apply! @NatMetabolism seeks an #Editor to join our team and work in collaboration with @NatureComms 🧪🧑💻 If being a Editor is for you, check out our #job posting below and apply before Oct 26th! Locations: US, China. Details below!
0
0
2
RESEARCH | CM Metallo, T Cordes et al. (Salk, TU Braunschweig) Tracing of circulating itaconate in vivo to gain insight into its fate and systemic metabolism. https://t.co/C35vW1mQPD
nature.com
Nature Metabolism - In this study, Willenbockel et al. trace circulating itaconate in vivo to gain insight into its fate and systemic metabolism.
1
7
37
#Throwback COMMENT | @nutsci, L Golzarri-Arroyo & DB Allison A brief guide to statistical analysis of grouped data in preclinical research https://t.co/6j9bSHOxBD
nature.com
Nature Metabolism - Clustering and nesting (C&N) arise in many preclinical studies, such as when animals are group-housed or share litters, or in cell culture. Ignoring C&N...
1
7
43
#Throwback METABOLIC MESSENGERS | Oestradiol AL Hevener & SM Correa https://t.co/rH6MMffNqG
nature.com
Nature Metabolism - Hevener and Correa provide a comprehensive overview of the preclinical and clinical evidence showing the metabolic role of oestradiol and its receptors in both women and men.
0
2
8
RESEARCH | R Liu, H Shen et al. (@Yale) A new method enables a thorough characterization of coenzyme A dynamics and subcellular partitioning. https://t.co/co7dbBV6ig
nature.com
Nature Metabolism - By developing a method that allows detection of transient, low-abundance acyl-CoA species, Liu et al. provide a thorough characterization of coenzyme A dynamics and subcellular...
0
2
22
🚨Job Alert! 🚨 @NatMetabolism seeks an #Editor to join our team and work in collaboration with @NatureComms 🧪🧑💻 If being a Editor is for you, check out our #job posting below and apply before Oct 26th! Locations: US, China. Details below! https://t.co/2LMeCscDxY
0
0
1
Sweet signals for myelin: glucose sensing redirected to regeneration
nature.com
Nature Metabolism - Oligodendrocyte progenitor cells harness aldolase C–TRPV–AMPK signalling in a bespoke way to sense glucose availability and prioritize energy towards remyelination.
0
11
52
Oligodendrocyte precursor cell-specific blocking of low-glucose-induced activation of AMPK ensures myelination and remyelination
nature.com
Nature Metabolism - Inhibition of AMPK activation under low glucose conditions in oligodendrocyte precursor cells is shown to be important for myelination during development and remyelination in...
1
6
31
#Throwback REVIEW | M Van Hul, P Cani et al. The gut microbiome and cancer: from tumorigenesis to therapy https://t.co/H36yT0bxME
nature.com
Nature Metabolism - This Review discusses the impact of the gut microbiota on cancer and on cancer therapy, highlighting the importance of developing microbiota-targeting strategies to improve...
0
6
19
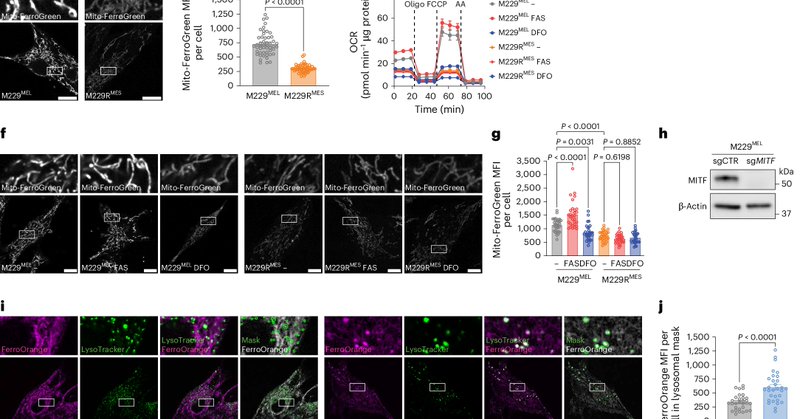
RESEARCH | J Bonnereau, P Agostinis et al. (@KU_Leuven) BDH2 participates in iron distribution between cellular compartments, which sets the threshold for the ferroptosis vulnerability of melanoma cells. https://t.co/0sHM68iSYx
nature.com
Nature Metabolism - Rizzollo et al. show that BDH2 participates in iron distribution between cellular compartments, which sets the threshold for the ferroptosis vulnerability of the melanoma cell...
0
6
29
Microbial metabolite indole-3-propionic acid drives mitochondrial respiration in CD4+ T cells to confer protection against intestinal inflammation
nature.com
Nature Metabolism - The gut microbiota-derived metabolite indole-3-propionic acid (IPA) is found to enhance mitochondrial fatty acid and amino acid oxidation in CD4+ T cells. In mice,...
0
12
42
#NatMetabPicks | In @ScienceMagazine led by J Zuber (@IMPvienna) and W Palm (@DKFZ) Acidosis induces mitochondrial fusion by suppressing cytoplasmic ERK signaling, which increases cancer cell resilience to metabolic stress. https://t.co/SrOBNbiDPj
science.org
Malignant tumors are characterized by diverse metabolic stresses, including nutrient shortages, hypoxia, and buildup of metabolic by-products. To understand how cancer cells adapt to such challenges,...
0
7
39
#Throwback REVIEW | @AnneloftSdu, M Emont, E Rosen et al. Towards a consensus atlas of human and mouse adipose tissue at single-cell resolution https://t.co/9hp00mRnoM
nature.com
Nature Metabolism - In this Review, the authors present a roadmap towards achieving consensus on development, analysis and interpretation of single-cell transcriptomics data in adipose tissue,...
0
9
28
A lactate–acetate interaction between macrophages and cancer cells drives metastasis
nature.com
Nature Metabolism - Cancer cells often increase their uptake of acetate for acetyl-coenzyme A biosynthesis, a mechanism that facilitates cancer metastasis. We found that, in hepatocellular...
0
36
124
Tumour-associated macrophages serve as an acetate reservoir to drive hepatocellular carcinoma metastasis
nature.com
Nature Metabolism - Acetate accumulation and metastasis of hepatocarcinoma cells is driven by a metabolic interaction involving HCC-derived lactate and acetate secretion from tumour-associated...
1
32
97
#Throwback COMMENT | KS Lee, X Su & T Huan Metabolites are not genes — avoiding the misuse of pathway analysis in metabolomics https://t.co/YlaTvcsM4Q
nature.com
Nature Metabolism - Pathway analysis, originally developed for gene expression data, has been adapted for metabolomics. However, owing to the unique characteristics and constraints of metabolites...
1
14
90
RESEARCH | S Benhmammouch, @yvancharvet et al. (Univ Côte d’Azur) Glutamine uptake and utilization regulates macrophage function in atherosclerosis. https://t.co/0gxFqRw88s
0
1
5