velmeshevlab Profile Banner
Dmitry Velmeshev Profile
Dmitry Velmeshev

@velmeshevlab

Followers
429
Following
2K
Media
2
Statuses
383

Bioinformatician and developmental neurobiologist. Single-cell genomics of brain development and disorders. Assistant professor at Duke Neurobiology.

Durham, NC
Joined May 2021
Don't wanna be here? Send us removal request.
@velmeshevlab
Dmitry Velmeshev
4 months
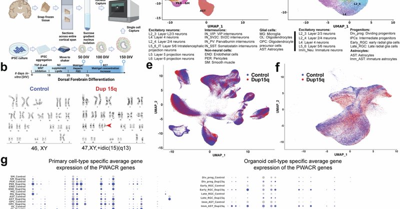
Our paper on cell type-specific changes in dup15q syndrome during development and in the adult human brain is out in NatureComms: https://t.co/MgPh1pZPPR. Thanks to the co-first author Yonatan Perez, @Kriegsteinlab and all authors. Special thanks to donors and @AutismBrainNet!
Tweet card summary image
nature.com
Nature Communications - Single-cell analysis of patient brains and cortical organoids links disrupted developmental metabolic reprogramming to postnatal synaptic dysfunction in dup15q syndrome,...
3
3
28
@davidrliu
David R. Liu
6 months
In @NatureGenet we report that base editing of trinucleotide repeats (TNRs) reduces somatic repeat expansions in Huntington’s disease (HD) and Friedreich’s ataxia (FRDA)—in patient-derived cells and in vivo—a collaboration with the Mouro Pinto lab. https://t.co/J6MhwEAgoB 1/14
17
133
560
@davidrliu
David R. Liu
6 months
I discuss the urgent crisis from the loss of federal support of science in the US and recent clinical gene editing breakthroughs with @WalterIsaacson & @amanpour on @AmanpourCoPBS, airing on @PBS tonight at 11 pm ET, and on @cnni earlier today. Pls share! https://t.co/cyVZpAwJiq
887
340
1K
@KundakovicLab
Marija Kundakovic
8 months
My lab is hiring 2 postdocs on a NIH-funded grant characterizing molecular & cellular changes in the human brain across menopausal transition. Other neuroepigenomics projects are also available. We plan to hire a wet lab scientist & a bioinformatician. Please RT! More info 👇
17
205
515
@NeurosurgUCSF
UCSF Neurosurgery
8 months
In @CellReports, @ArantxaCebrian, Arturo Alvarez-Buylla, PhD, and their colleagues show that B2 cells are an important population of secondary neural stem cells that sustain neurogenesis in adult mice: https://t.co/GRT3nZjt7z @UCSFstemcell
0
5
18
@Kriegsteinlab
Arnold Kriegstein
10 months
Congratulations Li, another impressive achievement with interesting implications and a resource for our field. Well done!
@LiWang_neuro
Li Wang
10 months
Brain cancer leverages the same tools as the developing brain 🧠! In our new study, published today in @Nature, we mapped neocortical development to explore brain cancer and neuropsychiatric risks. #stemcells #brainresearch https://t.co/8t8WHyQiS4
2
2
16
@scalebio
Scale Biosciences
1 year
🧬 A Quantum leap in single cell analysis! Read our blog introducing Quantum Barcoding: - 2M cells in just 1.5 days - 75% less hands-on time - Costs as low as $0.01/cell - Up to 9,216 samples per run Learn more ⬇️
Tweet card summary image
blog.scale.bio
Discover Quantum Barcoding, Scale Bio's revolutionary technology for single cell RNA sequencing, offering unparalleled efficiency, scalability, and cost-effectiveness for large-scale genomic research.
0
4
22
@Kriegsteinlab
Arnold Kriegstein
1 year
I am delighted to inform everyone that the next tri-annual Cortical Development meeting to be held in Sicily is now online and available for registration: https://t.co/QID1NnNfwD Looking forward to hearing from and seeing everyone in this beautiful and historic site!
Tweet card summary image
corticaldevelopment.wordpress.com
Giardini Naxos, Sicily, Italy - 25 May to 28 May 2025
0
10
51
@LabPiao
Xianhua Piao
1 year
I am very proud to present Dr. Beika Zhu's work: https://t.co/TUnUaEBou1
0
3
21
@JorgGrandl
Jorg Grandl
1 year
Come see us at #SfN2024 in Chicago! The Duke Neurobiology Graduate Training Program booth will be open from 📅Saturday to Tuesday, ⏰12-2 PM. Meet with students, faculty, and learn about joining our world-class research community @DukeNeuro!
0
4
13
@LiWang_neuro
Li Wang
1 year
Are you attending #SfN24 and interested in brain development? Please join us for the cortical development nano symposium on October 8 at 8:00 AM!
0
5
21
@DukeMedSchool
Duke University School of Medicine
1 year
Debra Silver, PhD, has been honored with the 2024 Javits Award from @NIH for her groundbreaking work on intellectual disability and autism. Her research on radial glia cells continues to illuminate the complexities of neurological disorders. @TheSilverLab https://t.co/OaaUM7ukAj
Tweet card summary image
medschool.duke.edu
Debra Silver, PhD, professor of molecular genetics and microbiology, cell biology and neurobiology at Duke University School of Medicine, has been awarded a 2024 Javits Award by the National Instit...
10
23
97
@BhaduriLab
Aparna Bhaduri
1 year
We are delighted to be a part of several exciting collaborative projects and are looking for a senior scientist to lead organoid generation and analysis for these projects, with room to develop independent projects as well. Please apply or share! https://t.co/JJutSjBfE4
1
19
66
@Kriegsteinlab
Arnold Kriegstein
1 year
The next installment of the ‘Mediterranean’ Cortical Development meeting will take place in Sicily next year! Hoping to see you all there.
@ZoltanMolnar64
Zoltan Molnar
1 year
Please hold the date for the next CORTICAL DEVELOPMENT MEETING in Giardini Naxos, Sicily, Italy - May 25-28, 2025 @corticaldev2022 @Kriegsteinlab @GordFishell @FloraVaccarino
0
7
39
@ZoltanMolnar64
Zoltan Molnar
1 year
Please hold the date for the next CORTICAL DEVELOPMENT MEETING in Giardini Naxos, Sicily, Italy - May 25-28, 2025 @corticaldev2022 @Kriegsteinlab @GordFishell @FloraVaccarino
3
27
112
@kevinwkelley
Kevin Kelley
1 year
Interested in using stem cells to create more mature human cortical neurons for studying intact living brain circuits? Excited to share our @NatureProtocols @RevahLab, Felicity Gore, @KaganovskyNeuro, @XiaoyuChenxy, @KarlDeisseroth, @Sergiu_P_Pasca https://t.co/8mYVBPnT9S
3
15
63
@cgersbach
Charles Gersbach
1 year
Epigenome editing is transforming biological sciences and medicine. We're grateful for the opportunity to publish this review of the field in @NatureBiotech. Check it out here:
@NatureBiotech
Nature Biotechnology
1 year
Epigenome editing technologies for discovery and medicine https://t.co/1nCZC5qxkX
10
68
275