Edgar Pinedo-Carpio
@lymphocytePC
Followers
222
Following
14K
Media
241
Statuses
4K
Postdoctoral Research Fellow. Functional Genomics, DAGS@ Merck | PhD. in Experimental Medicine@ McGill| CRISPR-based Spatial Genomics
Massachusetts, USA
Joined March 2012
Free scientific illustrations for biologists! ๐ @NIH has released a library of 500+ free scientific illustrations to create figures, presentations, and illustrations! all freely available in the public domain. Retweet and spread the message! https://t.co/p1bD1kxO7H
46
2K
6K
FANCI that! New #LMSResearch from @RuedaLab has solved the decades long mystery of how DNA damage by sunlight, alcohol and pollution is identified so it can be repaired. This discovery opens up opportunities for improved cancer treatments. https://t.co/2t3b2RZ9je
lms.mrc.ac.uk
An elegant collaboration between researchers in the UKโs two core-funded Medical Research Council Research Institutes, the Laboratory of Medical Sciences (LMS) in London and the Laboratory of...
1
10
30
Excited to launch our cloud-based image analysis platform today at https://t.co/sXb3CPV5B4! Analyze and interact with your data, all in the browser. Follow sign-up instructions to request an account.
11
141
640
How did humans loose our tails? ~25 million years ago, a monkey in Africa had a random mutation due to transposable elements (TEs) - pieces of DNA that can copy themselves in the human genome. An Alu element was inserted into the intron of the TBXT gene, producing alternative
7
153
698
Only one team could progress to the next round... ๐ฏ๐ต๐ธ๐ณ #BeachSoccerWC
25
103
824
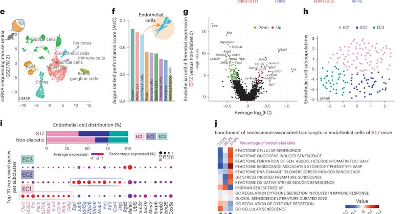
We are thrilled to share our study on the role of cellular #senescence in #diabetic macular edema and clinical data for the first #senolytic developed for the eye . Congrats @SerCresGar and @UnityBiotech! @UMontreal @NatureMedicine @CellSenResearch
https://t.co/8p60afLoko
nature.com
Nature Medicine - Small-molecule senolytic compounds targeting BCL-xL were beneficial in a mouse model of diabetic edema and well tolerated when tested in a phase 1 trial involving eight patients...
4
15
82
Excited to share our recent study in @CellCellPress led by @GiuseppeLeuzzi_ on the dual role of the DNA translocase SMARCAL1 in regulating innate immune signaling and the expression of the PD-L1 immune checkpoint factor! https://t.co/TCsq0f0XYo
28
51
213
On a scale of 1-10, 10 being perfect, I have to award this eagle with a 12. ๐ If you ever wanted to see a perfect example of an eagleโs ability to fly, grab a fish and eat it in mid air, I think this is it. What would you give this eagle on a scale of 1-10?
673
2K
10K
Excited to share: "CRISPRmap: Sequencing-free optical pooled screens mapping multi-omic phenotypes in cells and tissue". We applied our novel approach in wonderful collaborations with @CicciaAlberto, @DrEdmondChan, @elhamazizi, and @landau_lab. https://t.co/ucvRawmLdz
7
55
222
I was watching Lord of the Rings last night and realized there are many parallels with academia! A thread ๐งต๐
127
3K
9K
Wow. Wow. Wow. Incredible powerful message (incredible speech writing)โto those who stumbled on the wrong path and may ruin their future for not knowing the past. The weight of history
269
2K
7K
Immensely proud to share our four papers on #SingleCell dissection of #Alzheimers Disease coming out in @CellCellPress today, reporting 2.3M #scRNA profiles and 850k #scATAC profiles across 427 post-mortem human brain samples from AD and non-AD donors in a wonderful
40
405
2K
Genes associated with autism and other neurodevelopmental disorders are identified using CRISPR screening in human forebrain assembloids. #NBThighlight
https://t.co/qfRsPXffQV
nature.com
Nature - Assembloids are integrated with CRISPR screening to investigate the involvement of 425 neurodevelopmental disorder genes in human interneuron development, showing endoplasmic reticulum...
0
42
116
Svetlana Mojsov helped discover the hormone GLP-1, which led to the development of blockbuster obesity drugs. Now, sheโs fighting for recognition. #LongReads
https://t.co/MN5g9lFk6M
@NewsfromScience
science.org
Svetlana Mojsov helped discover the hormone GLP-1. Why has she been excluded from its history?
0
20
96
We are very excited to share with you the results of great teamwork with @AmelieFT lab! In this study, two graduate students @lymphocytePC and @DessaptJcharacterized the critical role of FIRRM/C1orf112 in the disassembly of RAD51 during DNA repair.
science.org
FIRRM plays a role in the maintenance of genome stability.
4
9
32
Today we report in @ScienceMagazine a one-time base editing treatment for Spinal Muscular Atrophy (SMA), the leading genetic cause of infant mortality worldwide, affecting ~1 in 10,000 births. https://t.co/oLp8VN0Iiw PDF: https://t.co/JoKm9BxW89 1/17
30
461
2K
Need an up-to-date #TreeofLife for teaching/conferences/wall paper? Talented PhD student @BasileBeaud drew a schematic consensus ToL from the most recently published phylogenies. Hope this is useful! Downloadable version in the thread๐
60
813
3K
Congratulations to Edgar for his successful PhD defense! Now we can all officially call him Dr. Pinedo-Carpio โฆ@lymphocytePCโฉ ๐๐๐ #phd #graduation #goodjob
3
2
17
Ever wonder whatโs happening at centromeres in resting cells? Our latest study, led by @xssaayman and in collab with @nussenza, demonstrates striking enrichment of DNA breaks at centromeres in quiescent human cells. Excited to share this work @MolecularCell now!
Online Now: Centromeres as universal hotspots of DNA breakage, driving RAD51-mediated recombination during quiescence
11
64
241
Delighted to share the exceptional work of post-doctoral fellow Mathieu Neault in close collaboration with @MelicharLab @johannes_zuber Tim Shaw, Tanja Gruber @LauraHulea and many others! Thanks to https://t.co/H2HAEou9cg
@CIHR_IRSC @CCSResearch
biorxiv.org
Pediatric acute megakaryoblastic leukemia (AMKL) is an aggressive, uncurable blood cancer associated with poor therapeutic response and high mortality. We developed CBFA2T3-GLIS2-driven mouse models...
2
6
19