alvaldeolivas Profile Banner
Alberto Valdeolivas Profile
Alberto Valdeolivas

@alvaldeolivas

Followers
308
Following
146
Media
11
Statuses
433

Scientist in #bioinformatics @Roche. Physicist, Biological networks, System Biology, Spatial Omics, Cancer

Basel, Switzerland
Joined April 2016
Don't wanna be here? Send us removal request.
@Rockdeme
Demeter Turos
7 months
Excited to share our new preprint! We map the spatiotemporal dynamics of therapy response & minimal residual disease in BRCA1;p53-deficient breast #cancer using #MultiOmics. We identify drug-tolerant EMT cancer cells, offering new therapeutic targets. 🔗 https://t.co/VostKuvNOw
0
3
2
@Rockdeme
Demeter Turos
7 months
Take a look inside a SARS-CoV-2-infected mouse lung with X-Pression! Our 3D reconstructions reveal changes in gene expression programs across the entire organ, leveraging ST and micro-CT. Check out the details in our preprint: https://t.co/1QZS4kVaKW #SpatialTranscriptomics
0
2
2
@Rockdeme
Demeter Turos
7 months
Excited to share our new #biorxiv preprint! X-Pression combines deep learning with micro-CT to reconstruct 3D #spatialtranscriptomics from a single 2D section. A powerful, cost-effective way to explore tissues in 3D! Link: https://t.co/1QZS4kVaKW #SARSCoV2-infected lung below!
0
1
2
@alvaldeolivas
Alberto Valdeolivas
11 months
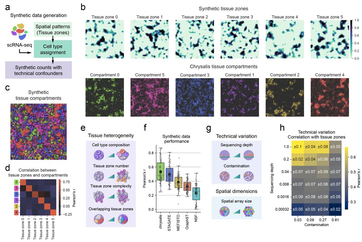
Chrysalis can be easily integrated into any workflow based on #Scanpy and works seamlessly with multi-sample datasets. This amazing work was led by @Rockdeme. A huge thanks to Jelica Vasiljevic, Kerstin Hahn and @RottenbergSven for their invaluable contributions.
1
0
0
@alvaldeolivas
Alberto Valdeolivas
11 months
Leveraging deep learning, we integrated morphological features from H&E images to uncover tissue compartments defined by morphology and expression. We also tested Chrysalis on multiple platforms, such as #VisiumHD, #SlideSeq, and #StereoSeq.
1
0
0
@alvaldeolivas
Alberto Valdeolivas
11 months
We benchmarked Chrysalis against other matrix decomposition and spatial domain inference methods with a focus on the #Visium platform, using both in silico and real-world datasets, demonstrating superior performance.
1
0
0
@alvaldeolivas
Alberto Valdeolivas
11 months
By fitting a simplex to the low-dimensional expression space, tissue compartments emerge as functionally distinct cellular niches.
1
0
0
@alvaldeolivas
Alberto Valdeolivas
11 months
Still using NMF? Try Chrysalis! Chrysalis combines spatially variable gene detection with archetypal analysis to decompose the gene expression matrix. The tissue compartments can be visualized simultaneously, with a unique twist.
1
0
2
@alvaldeolivas
Alberto Valdeolivas
11 months
Happy to announce that Chrysalis is finally out in @CommsBio ! Our new reference-free method identifies cellular niches in #spatialtranscriptomics with robust performance. https://t.co/2gpv1kkKHS
1
1
5
@Rockdeme
Demeter Turos
11 months
Super happy to announce that Chrysalis is finally out! Our new reference-free method identifies cellular niches in #spatialtranscriptomics with robust performance. Paper: https://t.co/XXPwC1Ze6D 🧵 (1/7)
1
1
2
@CommsBio
Communications Biology
11 months
Chrysalis, a machine learning-based framework, accurately infers cellular niches and underlying gene expression programs in the tissue from spatial transcriptomics data https://t.co/B9TJN0Hlb6 @Rockdeme @RottenbergSven @alvaldeolivas
Tweet card summary image
nature.com
Communications Biology - Chrysalis, a machine learning-based framework accurately infers cellular niches and underlying gene expression programs in the tissue from spatial transcriptomics data. It...
0
3
5
@saezlab
Saez-Rodriguez Group
1 year
Check the latest @DR_E_A_M paper, evaluating methods to deconvolve cellular composition from bulk gene expression, with contributions from our (former) @alvaldeolivas & @JulioSaezRod 👇
@DR_E_A_M
DREAMchallenges
1 year
Paper is out! Deconvolve cellular composition from bulk gene expression
0
7
26
@OzisikOzan
Ozan Özışık
1 year
New publication: The Molecular Landscape of Premature Aging Diseases Defined by Multilayer Network Exploration @cecilebeust @alvaldeolivas @AnthBaptista Galadriel Brière, Nicolas Lévy, @OzisikOzan @BaudotAnais https://t.co/yZ0iigK7Zz
0
2
5
@alvaldeolivas
Alberto Valdeolivas
1 year
Hello! We're seeking an intern or master's student for a 6-month exploratory project in spatial analysis. Please share or apply! 😀 https://t.co/dCVXndvrb0
0
0
5
@tanevski
Jovan Tanevski
2 years
If you like MISTy https://t.co/ySyNNPW9eZ, you'll really like Kasumi https://t.co/00A3UjAcmf. Kasumi is a multi-view explainable representation learning approach, capturing localized relationship-based patterns in tissues across conditions aiming towards facilitating translation
Tweet card summary image
genomebiology.biomedcentral.com
The advancement of highly multiplexed spatial technologies requires scalable methods that can leverage spatial information. We present MISTy, a flexible, scalable, and explainable machine learning...
@saezlab
Saez-Rodriguez Group
2 years
Local heterogeneity of tissues can define their function and predict clinical outcomes. We introduce Kasumi 💻 https://t.co/2xbfYuo39I to identify spatially localized neighborhoods of intra and intercellular relationships from spatial omics persistent across samples & conditions
1
10
33
@cantinilab
Laura Cantini
2 years
Finally out a new paper from the lab lead by @TrimbourR "Molecular mechanisms reconstruction from single-cell multi-omics data with HuMMuS" https://t.co/2DE1zzgfNG #singlecell #multilayernetworks
0
23
85
@saezlab
Saez-Rodriguez Group
2 years
Local heterogeneity of tissues can define their function and predict clinical outcomes. We introduce Kasumi 💻 https://t.co/2xbfYuo39I to identify spatially localized neighborhoods of intra and intercellular relationships from spatial omics persistent across samples & conditions
2
54
177
@agingdoc1
Agingdoc🩺Dr David Barzilai🔔MD PhD MS MBA DipABLM
2 years
The molecular landscape of premature aging diseases defined by multilayer network exploration @cecilebeust @alvaldeolivas @AnthBaptista @OzisikOzan @BaudotAnais https://t.co/udLkag0shs
0
1
4