Demeter Turos Profile
Demeter Turos

@Rockdeme

Followers
27
Following
785
Media
14
Statuses
25

Doing Machine Learning and Spatial Omics @UniBern/Roche

Joined January 2012
Don't wanna be here? Send us removal request.
@Rockdeme
Demeter Turos
7 months
Excited to share our new preprint! We map the spatiotemporal dynamics of therapy response & minimal residual disease in BRCA1;p53-deficient breast #cancer using #MultiOmics. We identify drug-tolerant EMT cancer cells, offering new therapeutic targets. 🔗 https://t.co/VostKuvNOw
0
3
2
@Rockdeme
Demeter Turos
7 months
Take a look inside a SARS-CoV-2-infected mouse lung with X-Pression! Our 3D reconstructions reveal changes in gene expression programs across the entire organ, leveraging ST and micro-CT. Check out the details in our preprint: https://t.co/1QZS4kVaKW #SpatialTranscriptomics
0
2
2
@Rockdeme
Demeter Turos
7 months
Excited to share our new #biorxiv preprint! X-Pression combines deep learning with micro-CT to reconstruct 3D #spatialtranscriptomics from a single 2D section. A powerful, cost-effective way to explore tissues in 3D! Link: https://t.co/1QZS4kVaKW #SARSCoV2-infected lung below!
0
1
2
@Rockdeme
Demeter Turos
11 months
Chrysalis can be easily integrated into any workflow based on #Scanpy and works seamlessly with multi-sample datasets. A huge thanks again to Jelica Vasiljevic, Kerstin Hahn, @RottenbergSven, and @alvaldeolivas for their invaluable contributions. 🧵 (6/7)
1
0
0
@Rockdeme
Demeter Turos
11 months
Leveraging deep learning, we integrated morphological features from H&E images to uncover tissue compartments defined by morphology and expression. We also tested Chrysalis on multiple platforms, such as #VisiumHD, #SlideSeq, and #StereoSeq. 🧵 (5/7)
1
0
0
@Rockdeme
Demeter Turos
11 months
We benchmarked Chrysalis against other matrix decomposition and spatial domain inference methods with a focus on the #Visium platform, using both in silico and real-world datasets, demonstrating superior performance. 🧵 (4/7)
1
0
0
@Rockdeme
Demeter Turos
11 months
By fitting a simplex to the low-dimensional expression space, tissue compartments emerge as functionally distinct cellular niches. 🧵 (3/7)
1
0
0
@Rockdeme
Demeter Turos
11 months
Still using NMF? Try Chrysalis! Chrysalis combines spatially variable gene detection with archetypal analysis to decompose the gene expression matrix. The tissue compartments can be visualised simultaneously, with a unique twist. 🧵 (2/7)
1
0
0
@Rockdeme
Demeter Turos
11 months
Super happy to announce that Chrysalis is finally out! Our new reference-free method identifies cellular niches in #spatialtranscriptomics with robust performance. Paper: https://t.co/XXPwC1Ze6D 🧵 (1/7)
1
1
2
@CommsBio
Communications Biology
11 months
Chrysalis, a machine learning-based framework, accurately infers cellular niches and underlying gene expression programs in the tissue from spatial transcriptomics data https://t.co/B9TJN0Hlb6 @Rockdeme @RottenbergSven @alvaldeolivas
Tweet card summary image
nature.com
Communications Biology - Chrysalis, a machine learning-based framework accurately infers cellular niches and underlying gene expression programs in the tissue from spatial transcriptomics data. It...
0
3
5
@alvaldeolivas
Alberto Valdeolivas
2 years
Excited to share that our paper “Profiling the heterogeneity of colorectal cancer consensus molecular subtypes using spatial transcriptomics” is now published in NPJ Precision Oncology! #CancerResearch #SpatialTranscriptomics #PrecisionOncology @Nature_NPJ https://t.co/QgrLLzYR0D
Tweet card summary image
nature.com
npj Precision Oncology - Profiling the heterogeneity of colorectal cancer consensus molecular subtypes using spatial transcriptomics
2
16
63
@Rockdeme
Demeter Turos
2 years
Chrysalis can be easily integrated into any workflow based on #scanpy and works on multi-sample datasets. Huge thanks to Jelica Vasiljevic, Kerstin Hahn, @RottenbergSven, and @alvaldeolivas for their invaluable contributions. 🧵 (5/6)
1
1
1
@Rockdeme
Demeter Turos
2 years
Leveraging deep learning, we integrate morphological features from the H&E image to discover unique tissue compartments. We also demonstrate the versatility of chrysalis using #Visium, #Slideseq, and #Stereoseq data. 🧵 (4/6)
1
1
3
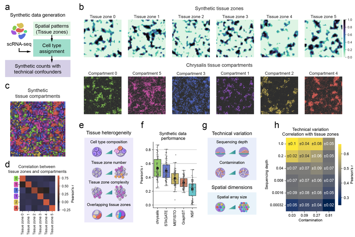
@Rockdeme
Demeter Turos
2 years
We compare chrysalis with other matrix decomposition/spatial domain inference methods, like NSF and MEFISTO, relying on #cell2location and #Xenium reference data. 🧵 (3/6)
1
1
2
@Rockdeme
Demeter Turos
2 years
Chrysalis combines spatially variable gene detection with archetypal analysis to decompose the gene expression matrix, and employs MIP for simultaneous compartment visualization. 🧵 (2/6)
1
1
1
@Rockdeme
Demeter Turos
2 years
Super excited to share the preprint of chrysalis, our method that identifies tissue compartments in #spatialtranscriptomics without external reference. Preprint: https://t.co/WlJzMcj92k 🧵 (1/6)
2
5
8
@RottenbergSven
Sven Rottenberg
2 years
Interested in a PhD project on radioresistance in Bern? Check this out:
0
10
10