Shuo Han Profile
Shuo Han

@Shuo_Han_

Followers
545
Following
384
Media
3
Statuses
89

Molecular labeling for biology and medicine. PI at Shanghai Institute of Biochemistry and Cell Biology.

Joined November 2020
Don't wanna be here? Send us removal request.
@Shuo_Han_
Shuo Han
2 months
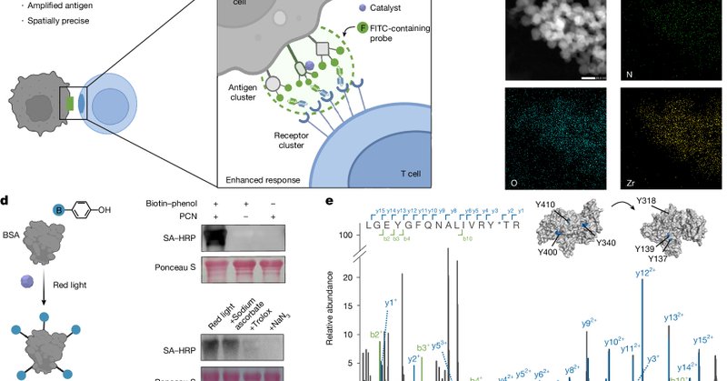
Excited to share the first paper from my lab in @Nature ! We repurposed the widely used research tool, proximity labeling, to demonstrate its therapeutic potential in antigen amplification for immunotherapy using mouse tumor models and patient samples. https://t.co/LISBT6GzXB
Tweet card summary image
nature.com
Nature - Red light- or ultrasound-controlled proximity labelling is engineered to stimulate clustering-induced receptor activation and downstream signalling amplification to promote antitumour...
13
96
618
@erin_rod_phd
Erik A. Rodriguez
2 years
Today, I would like to honor the memory of Roger Y. Tsien, who died on August 24, 2016. His legacy lives with all who use his technologies, including calcium sensors, fluorescent proteins, the acetoxymethyl (AM) ester, & many more! #FluorescenceFriday https://t.co/YdWfBPUOBB
1
88
600
@Shuo_Han_
Shuo Han
2 years
Lots of fun at our first lab outing and my first foray into poetry 😂
1
0
30
@FASEBorg
FASEB
2 years
The FASEB BioAdvances journal team would like to welcome new Editorial Board member @Shuo_Han_ of the Shanghai Institute of Biochemistry and Cell Biology! Welcome aboard! https://t.co/qplmVSPvRW #FASEBBioAdvances
1
1
3
@BingfeiY
Bingfei Yu
3 years
Our work on ENTER is finally out @CellCellPress! Like📱that can 📷📞🎧, ENTER is a modular viral platform that unifies multiple applications: ⭐️Decode Ligand-Receptor interaction ⭐️Receptor-specific cargo delivery ⭐️Link receptor specificity with cell state at single cell
10
100
456
@wenjingwanglab
Wang Lab
3 years
Woohoo! Big congrats to @JiaqiShen1, @LequnGeng and Xingyu Li for all their collaborative work leading to a brand new publication in @naturemethods! Our group teamed up with Prof Peng Li’s Lab 👏🏻!!! (@UMLifeSciences & @UMichDentistry)
4
7
66
@LiXinUW
Li Xin
3 years
Prostate cancer occurs more frequently at the peripheral zone (PZ) than in transition zone (TZ) prostate, but the underlying mechanism is unclear. Study by Dr. Deyong Jia in my lab at @NatureComms provides one explanation for this clinical observation.
Tweet card summary image
nature.com
Nature Communications - Forkhead transcription factor FoxF2 plays a crucial role in the development of organs derived from primitive gut. Here the authors show that reduction of Foxf2 expression in...
6
17
71
@Shuo_Han_
Shuo Han
3 years
Thanks a ton to @DamonRunyon for organizing our amazing retreat! Fantastic talks from all fellows and really inspirational career advice from former alum @ValerieJHorsley. Also visited many friends and mentors at MIT Chem first time since I left 2016. See you next time Boston!
0
1
42
@omarabudayyeh
Omar Abudayyeh
3 years
CRISPR can cut DNA and RNA, but did you ever wonder other activities might exist? Today in @biorxivpreprint, we show that the Type III-E Cas7-11 system programmably activates a nearby protease as part of microbial defense. + @jgooten @hnisimasu 🧵👇🏼 https://t.co/QIg548Jjy8 1/9
Tweet card summary image
biorxiv.org
The type III-E Cas7-11 effector nuclease forms a complex with a CRISPR RNA (crRNA) and the putative caspase-like protease Csx29, catalyzes crRNA-guided target RNA cleavage, and has been used for RNA...
4
41
202
@jgooten
Jonathan Gootenberg
3 years
You know CRISPR complexes can cut DNA/RNA….what if some of them cleaved proteins too? Today in @biorxivpreprint, we (+ @omarabudayyeh @hnisimasu) continue our study of Cas7-11 and type III-E systems, revealing a new triggered protease function https://t.co/MJEm3OZx49 1/6
Tweet card summary image
biorxiv.org
The type III-E Cas7-11 effector nuclease forms a complex with a CRISPR RNA (crRNA) and the putative caspase-like protease Csx29, catalyzes crRNA-guided target RNA cleavage, and has been used for RNA...
4
154
601
@GuonHuang
GuoHuangLab(黄果实验室)@UCSF #Open postdoc position
3 years
With more grants coming, we are excited to recruit postdocs who are interested in regenerative biology and extreme physiology. Some recent pubs and reviews here: https://t.co/K585rxxfSq, https://t.co/5QaJp749SD, https://t.co/3UG1FAk70m, https://t.co/h8mJFgU6Dz Please RT.
4
64
172
@ZiboChen
Zibo Chen
3 years
I will start building my lab this summer in the brand new @westlake_uni, and we are hiring at all levels. Come join us to create protein-based synthetic intelligence: https://t.co/rpdhx9zULb
35
55
311
@Shuo_Han_
Shuo Han
3 years
Highly recommend! Ken is a wonderful scientist and mentor! A fantastic choice if you are interested in applying cutting edge chemical biology tools to studying molecular physiology!
@kenleonloh
Ken Loh
3 years
Excited to announce that the Loh lab will open in August @YaleWestCampus’s Institute for Biomolecular Design and Discovery! Our lab will use chemo-proteomic tools to study peripheral neurobiology in adipose tissue and the pancreas. We are hiring at all levels, please DM!
0
0
4
@MichaelMShen
Michael Shen
3 years
Thank you again to all of the attendees @epiSCniche_GRC! We are building a strong, inclusive, and welcoming community of exceptional #stemcell researchers. It was a privilege to organize this meeting together with @ValerieJHorsley, and I hope to see all of you again in two years.
0
3
36
@aliceyting
Alice Ting
3 years
As a beautiful sequel to @JiefuBiol & @Shuo_Han_’s 2020 Cell paper describing cell surface proteome profiling in vivo, this new paper by @chichi_xie & Liqun Luo et al. performs cell surface proximity labeling in WT vs. Acj6 knockdown flies, to discover... https://t.co/fvM8qELcqU
1
3
47
@Shuo_Han_
Shuo Han
4 years
Congrats Jiefu! So happy for you! Look forward to all the great science from Li Lab and hopefully we find something to collaborate again in the near future haha!
@JiefuBiol
Jiefu Li
4 years
Excited to share the news: I will start my lab @HHMIJanelia and join the 4D Cellular Physiology area. We will work on systems cell surface biology, combining method development and mechanistic investigation on neuro-immune crosstalk.
1
0
1
@rassobar
Rasim Barutcu
4 years
Thrilled to share our work on the mapping of RNA content of nuclear domains by APEX-seq! “Systematic mapping of nuclear domain-associated transcripts reveals speckles and lamina as hubs of functionally distinct retained introns” is out @MolecularCell https://t.co/MGvYB8xaqx (1/8)
13
64
253
@namude
Namrata Udeshi
4 years
Come join our team!
@BroadProteomics
Broad Proteomics
4 years
Broad Proteomics is looking for a Research Associate interested in proteomics research. Job desc: https://t.co/tWmxE3ffJB . Please send your applications to jobs-proteomics@broadinstitute.org. @HasmikKeshishi1 @broadinstitute #jobs
1
3
4