
Mark Long
@MarkLong_PhD
Followers
147
Following
1K
Media
3
Statuses
62
Assistant Professor of Oncology Biostatistics & Bioinformatics Roswell Park Comprehensive Cancer Center
Buffalo, NY
Joined June 2012
New #JITC short report: Divergent transcriptional states and kinetics of circulating tumor-infiltrating lymphocyte repertoires with highly homologous T-cell receptor sequences in a patient during immunotherapy https://t.co/p7uihdWuf5
@MarkLong_PhD @dkmlv1 @lab_ito
2
13
46
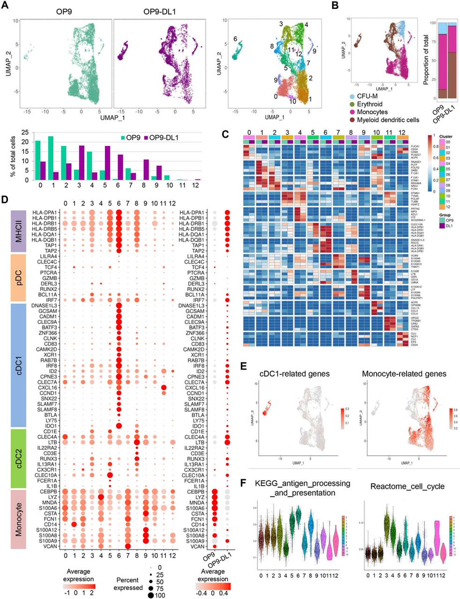
Reporting another impactful study in collaboration with the fantastic @lab_ito. Using single-cell reference mapping we reveal the heterogeneity of iPSC derived DCs. Improving functional cDC generation from iPSCs could be a major boost for autologous DC based immunotherapy.
New #JITC article: Generation of cDC-like cells from human induced pluripotent stem cells via Notch signaling https://t.co/BqPTEojnbn
@lab_ito
1
1
9
I take solace in knowing deep down that the @BuffaloBills would have lost the super bowl on a last second 75 yard field goal that bounced off a defenders head in the end zone anyways.
0
1
7
@CIR_AACR #OnlineFirst: Tumor-associated self-antigens show limited efficacy as therapeutic anticancer vaccines. A new method to systemically ID short CD8+ #Tcell #mimitopes that better inhibit tumor growth vs. the native epitope is presented. @MarkLong_PhD @jflovell π§΅π§΅ππ
1
2
2
@MorayCampbell @SmiragliaLab Shout out to the ever impressive @JacobiJustine for providing the final push to make this a reality. @CellReports
0
0
2
Proud of this one, contributions spanning my pre-doc, post-doc and junior faculty appointments, a true representation of my journey through this thing called academia. Bench, mouse, bioinformatics. Incredible mentorship from @MorayCampbell and @SmiragliaLab along the way.
3
0
12
Product of a continuing collaboration with my postdoc mentor @SmiragliaLab (and remnants of my days at the bench!) linking DNA methylation dynamics in normal prostate epithelial cells to regions of aberrant hypermethylation in prostate cancer.
Read our latest #research on #DNAmethylation, published with @SpringerNature in @SciReports. Dynamic patterns of DNA methylation in the normal prostate epithelial differentiation program are targets of aberrant methylation in prostate cancer.
0
0
2
tidyseurat: Interfacing Seurat with the #Rstats tidyverse https://t.co/84TM9ZqpQ8
https://t.co/RAJwBGh6K5
https://t.co/jBK0co8tAm
3
104
374
Our review on #RNA dysregulation as source of cancer #immunotherapy targets is out @TrendsinPharma! This work was supported by NCI @IOTNmoonshot @parkerici, with colleagues @CHOP_Research @UCLAstemcell @RoswellPark. Cover art by @robwang_916 of @UPennGCB! https://t.co/tHdaMDxvCx
0
24
67
I was falling asleep at orientation when @MorayCampbell walked in and asked if anyone wanted to go to @uni_lu and @VUamsterdam to study something called 'systems biology'. Truly a life changing experience, I could not have imagined where #CanSys and @RoswellPark would take me!
0
0
3
Wonderful study led by Shabnam Shalapour and Michael Karin, revealing epigenetic regulation of MHC-I AgPP augmented by low-dose chemotherapy. Honored to be a part of this exciting work, a collaboration fostered by @IOTNmoonshot. @RoswellPark @UCSDMedSchool
https://t.co/IF3dZ8RBSS
0
4
7
32
280
1K
As part of @_hubmap we're excited to release a web app to automatically map scRNA-seq datasets to four organs, with more to come! Just upload a gene expression matrix and hit 'Map cells to reference' Check it out, run a demo, and map your own datasets: https://t.co/6Cvnej2zaP
3
69
227
Interested in single cell genomics but need help getting started? Check out my lab's Single Cell Genomics Day on March 26. Talks will feature recent exciting computational and experimental advances and will be livestreamed at https://t.co/zG98gkckMU. Please RT/spread the word!
9
539
1K
Prediction of neo-epitope immunogenicity reveals TCR recognition determinants and provides insight into immunoediting: Cell Reports Medicine
6
33
89
Seurat v4 is now available on CRAN! V4 includes tools for single-cell analysis of multimodal, spatial, and pooled CRISPR screen datasets. We also have an updated website with new vignettes, improved docs, and tips for analyzing and integrating many cells:
7
211
835
Very excited to share a cool project that I was privileged to coordinate with the awesome @safiadanovi β a timeline of key basic, translational and clinical research advances in the last 20 years of #cancer research! @NatureMedicine @NatureGenetics
5
32
131
Very nice overview: Tutorial: guidelines for the computational analysis of single-cell RNA sequencing data.
0
87
312
All 188 plots contained in "A #ggplot2 Tutorial for Beautiful Plotting in #Rstats" π The full tutorial here: https://t.co/cPUwZUMjg0 π οΈ All codes here: https://t.co/p89AYKiQsO
11
352
1K