BMRL_Danielson Profile Banner
Danielson Baia Amaral Profile
Danielson Baia Amaral

@BMRL_Danielson

Followers
206
Following
4K
Media
9
Statuses
318

🏳️‍🌈 Pre-Doc Researcher @GSSIMR and @BazziniLab Molecular Biologist, evolution of gene regulation, insect enthusiast

Kansas City, MO
Joined July 2015
Don't wanna be here? Send us removal request.
@slavov_n
Prof. Nikolai Slavov
8 months
Hypotheses are not theories.
4
24
226
@tetsuyanakamu
Tetsuya Nakamura
9 months
A fish specialist position in Nakamura lab is still open. Great opportunity to learn fish husbandry, genetics, and evodevo with zebrafish, skates, and some other unique fish. Thanks RT!!
@tetsuyanakamu
Tetsuya Nakamura
10 months
As Elaina is successfully moving to a master school of E&E this spring, we are looking for a fish specialist/lab tech. If you are interested in this position, contact me. Thank you for RT!! https://t.co/gDIanLvmjQ @RutgersU @RutgersSASDLS #Teamfish #evodevo
1
11
14
@ScienceStowers
Stowers Institute
9 months
New collaboration paper from the @BazziniLab published in @NatureComms explores enhanced RNA-targeting CRISPR-Cas technology in #zebrafish. Read more: https://t.co/IZfVf88FrK
0
4
18
@Luisherhuertas
Luis Hernández-Huertas
9 months
Excited to share that our work is now published in @NatureComms 🎉 A great collaborative effort where we used several approaches to improve CRISPR-RNA targeting in vivo in zebrafish embryos ✂️🐠. Read it here 👉
Tweet card summary image
nature.com
Nature Communications - CRISPR-Cas13 RNA-targeting systems comprise an invaluable set of tools in the fields of basic and applied sciences. Here, Moreno-Sánchez, Hernández-Huertas, and...
@IsmaelMSanchez
Ismael Moreno Sánchez
1 year
Thrilled to share that our new preprint is out on @biorxivpreprint! Enhanced RNA-targeting CRISPR-Cas technology in zebrafish performed at the Moreno-Mateos lab @crisprscan @CABD_UPO_CSIC. A thread (1/13):
1
10
23
@CABD_UPO_CSIC
Centro Andaluz de Biología del Desarrollo
10 months
#CABDseminars "Spatiotemporal emergence of somatosensory neuron diversity" by Joaquin Navajas @MadS100tist from @biozentrum 🗓️ February 14th ⏰12 pm 📍Rosalind Franklin auditorium at CABD Hosted by @crisprscan
0
3
14
@StowersGrad
Stowers Grad School
10 months
Predoc @BMRL_Danielson highlights the exceptional support and resources at our #GradSchool, from mentorship to career development. Read this Q&A to learn why they believe our #PhD in #Biology program stands out. Read here:
Tweet card summary image
stowers.org
"It is unlike anything I have experienced before and much different than what I hear from my friends pursuing grad school elsewhere."
0
2
6
@HaubrockPhillip
Dr. Phillip J. Haubrock
10 months
"... individuals without a hit paper as a postdoc are significantly less likely to pursue a faculty career than those with at least one... " Interesting #publication in @PNASNews #Sciencetwitter #phdlife #postdoclife #Science #academia https://t.co/L1mGQsFZoO
12
138
554
@mirimiam
Manuel Irimia
11 months
🚨🚨🚨 If you're a bioinformatician who loves: 🧬 #SingleCell #LongReadSequencing & #AlternativeSplicing 🚀 Collaborating and travelling Apply to work with us at the spectacular @BIMSB_MDC in Berlin + @UPFbiomed-@CRGenomica in Barcelona. Qs: https://t.co/ZikhH1zEGM Please RT!🙏
4
99
215
@CalebLareau
Caleb Lareau
11 months
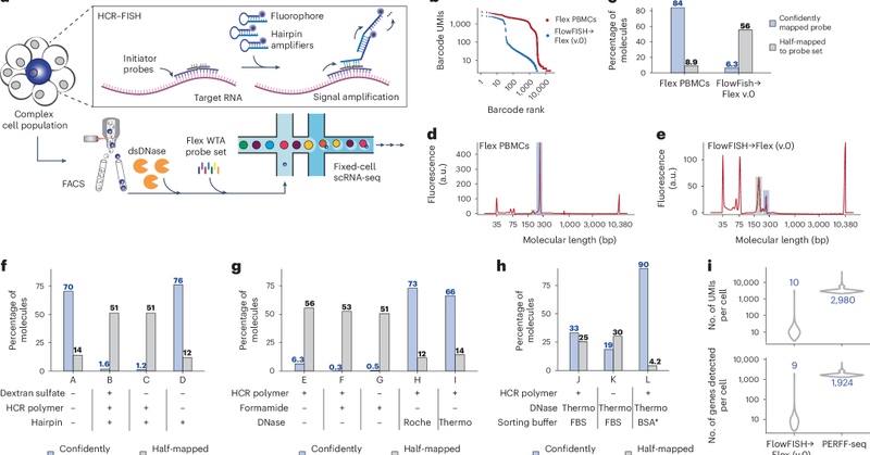
PERFF-seq is out today in @NatureGenet! Our recent thread summarizes why we are excited about the prospects of programmable nucleic acid cytometry for studying rare cell states. https://t.co/pJZh23AZ1f
Tweet card summary image
nature.com
Nature Genetics - Programmable Enrichment via RNA FlowFISH by sequencing (PERFF-seq) isolates rare cells based on RNA marker transcripts for single-cell RNA sequencing profiling of complex tissues,...
@CalebLareau
Caleb Lareau
2 years
What a PERFFect day to share our new preprint! With @tsion_abay #BobStickels @MerilTakizawa @ChaligneRonan and @Satpathology, we introduce PERFF-seq, a new experimental approach to studying rare cells with scRNA-seq via transcript-specific enrichment. https://t.co/woKvdEdOf0 1/n
9
45
193
@NatureNeuro
Nature Neuroscience
11 months
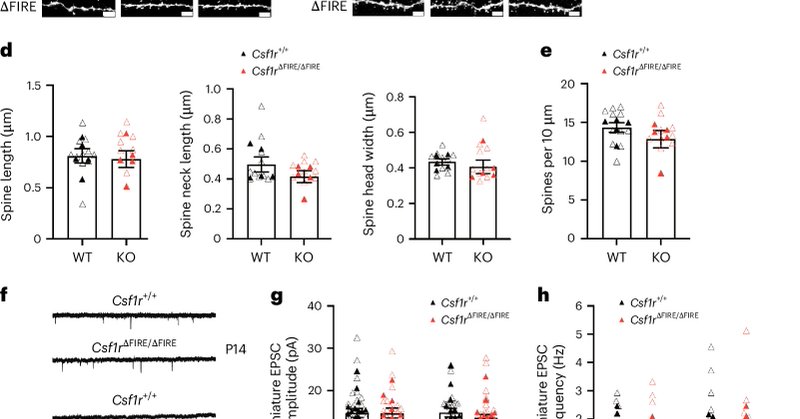
Mice lacking microglia (Csf1r∆FIRE/∆FIRE) have normal -synapse number and maturation -seizure susceptibility and hippocampal-prefrontal cortex coherence -segregation of inputs into the lateral geniculate nucleus -neuronal and astrocytic gene expression https://t.co/C6FBRqwwMA
Tweet card summary image
nature.com
Nature Neuroscience - Microglia are proposed to have a role in brain development through synaptic engulfment and paracrine signaling. O’Keeffe et al. show that certain neurodevelopmental...
4
94
348
@LabPiotrowski
Piotrowski Lab
11 months
If you are interested in development, stem cell biology, evolution, aging and regeneration join us this summer! Students describe this course as an experience of a life time and transformative.
@MBLScience
Marine Biological Laboratory (MBL)
1 year
Embryology: Concepts and Techniques in Modern Developmental Biology 🧫 🧬 🔬 🦠 June 1 – July 15, 2025 Deadline: January 22, 2025 https://t.co/bXXfJNMlQ6
0
20
60
@ItaiYanai
Itai Yanai
3 years
Scientists-in-training: find the mentor that is right for you. Here are my guidelines for how to do that 🧵 1. Make sure to choose a mentor who will be deeply committed to your career; someone who will continue advising and supporting you well after your time working together.
7
205
862
@CanAztekin
Can Aztekin
11 months
🚨Why can’t mammals regenerate legs or arms like frog tadpoles or salamanders? Our preprint tackles (part of) this BIG question with surprising findings about oxygen sensing 🔗 https://t.co/LCrhj87t29 Happy New Year, everyone! 🎉 🐭 vs 🐸 #evodevo #regenerative #cellbio 🧵👇
Tweet card summary image
biorxiv.org
Why mammals cannot regenerate limbs, unlike amphibians, presents a longstanding puzzle in biology. We show that exposing ex vivo amputated embryonic mouse limbs to subatmospheric oxygen environment,...
8
84
353
@NeilShubin
Neil Shubin
1 year
Come to Tokyo March 2026 for the limb conference! Honored to be sharing the keynote space with Cliff Tabin and Ken Poss.
1
28
92
@jrRNAscientists
Jr RNA Scientists
1 year
Hi everyone! For those interested in translation machinery, a GRC/GRS is happening in February of 2025! For more information, follow the link here! https://t.co/jMAc0WTIrp
1
1
6
@CRGenomica
Centre for Genomic Regulation (CRG)
1 year
Big🧬news this week: we have launched the first Joint Program on Evolutionary Medical Genomics. Spearheaded by @mirimiam, Barcelona researchers will study and exploit the vast genomic diversity of life on Earth to enhance precision medicine. https://t.co/40FOsnjsfM
english.elpais.com
The world’s first joint research program in evolutionary medical genomics has been launched in Barcelona, under the direction of biologist Manuel Irimia
0
15
44
@KC_RiBS
Kansas City Researchers
1 year
We are excited to announce our next KC RiBS Networking event at the Tanner's on the corner of 39th and Rainbow, on Dec. 11 @ 5:30pm. Representatives from Ronawk and Eurofins will be there to share industry insight! Please share, repost, and RSVP here: https://t.co/wAS8T3rOlG
0
3
11
@BazziniLab
BazziniLab
1 year
0
18
66
@Dev_journal
Development
1 year
Environmental and molecular control of tissue-specific ionocyte differentiation in zebrafish #DevSIDiversity Research Article by @jupeloggia @LabPiotrowski & co @ScienceStowers: https://t.co/0w2qvcckxu 🎥A Nm ionocyte progenitor dividing & the resulting pair invading a neuromast
0
11
32