LabPiotrowski Profile Banner
Piotrowski Lab Profile
Piotrowski Lab

@LabPiotrowski

Followers
2K
Following
856
Media
38
Statuses
644

Our research focuses on Development and regeneration of the lateral line sensory system in zebrafish!

Kansas City, MO
Joined August 2018
Don't wanna be here? Send us removal request.
@ScienceStowers
Stowers Institute
9 days
Thank you to all who filled our auditorium for an engaging #BIGIDEAS conversation with @CraigVenter5 and President & CSO @Planaria1. We're grateful to share these convos with such a curious & enthusiastic community. đź’»Read a full recap of the event here: https://t.co/Sg2HlA1zyV
0
2
3
@ScienceStowers
Stowers Institute
4 months
We’re proud to celebrate @LabPiotrowski graduate student @daniomuench, who earned the Best Oral Presentation award at the @ISRBio 2025 meeting this summer. Join us in congratulating her! 👏 #regenerativebiology
1
3
21
@saukaspengler
Tatjana Sauka-Spengler
4 months
A fully integrated hybrid option available for the XII International Avian Meeting @ScienceStowers! Submit an abstract to present your work and participate in Q&As—remotely or in person. @Co_Biologists awards available for early-career researchers on-site.
0
8
16
@the_Node
the Node
4 months
Vote now in our image competition with the 2025 @MBLScience Embryology course! Check out these stunning images and pick your favourite: https://t.co/HLluSVVE2K #FluorescenceFriday
thenode.biologists.com
Browse through the gallery of the 20 images and vote for your favourite by Wednesday 3 September.
0
4
12
@LabPiotrowski
Piotrowski Lab
8 months
Congratulations Nipam! So well deserved!
@theNASciences
National Academy of Sciences
8 months
Congratulations Nipam Patel of @MBLScience, newly inducted #NASmember! #NAS162 #biology
0
0
8
@rrbehringer
Richard Behringer
1 year
Jan 22 deadline. Grad students & postdocs apply to this world class developmental biology advanced training course. It will be transformative!
@MBLScience
Marine Biological Laboratory (MBL)
1 year
đź””Apply now!đź”” January 22 is the last day to apply to the MBL's 2025 Embryology course! This comprehensive overview of modern developmental biology is open to graduate students, postdoctoral fellows, and senior researchers. Learn more: https://t.co/iJiw2hb5Ed #ScienceStartsHere
0
6
18
@lab_frog
YoungFrogLab
1 year
I took this course in 2011 and have been associated with it nearly every year since. It's an amazing opportunity to learn and join one of the greatest communities in science. Apply!
@MBLScience
Marine Biological Laboratory (MBL)
1 year
đź””Apply now!đź”” January 22 is the last day to apply to the MBL's 2025 Embryology course! This comprehensive overview of modern developmental biology is open to graduate students, postdoctoral fellows, and senior researchers. Learn more: https://t.co/iJiw2hb5Ed #ScienceStartsHere
0
1
11
@LabPiotrowski
Piotrowski Lab
1 year
If you are interested in development, stem cell biology, evolution, aging and regeneration join us this summer! Students describe this course as an experience of a life time and transformative.
@MBLScience
Marine Biological Laboratory (MBL)
1 year
Embryology: Concepts and Techniques in Modern Developmental Biology 🧫 🧬 🔬 🦠 June 1 – July 15, 2025 Deadline: January 22, 2025 https://t.co/bXXfJNMlQ6
0
20
59
@KrownCityKing
Krown City King
1 year
Loose Park in Kansas City is one of the most beautiful city parks in the country in any weather, but it’s awesome after a blizzard… (Photos by @Dieboltphoto and @MikeDayPhotography on IG)
32
432
4K
@mayor_lab
Roberto Mayor Lab
1 year
In 1999, we began organising Practical Courses on Developmental Biology, first in Santiago and later in stunning Quintay, Chile. Over 25+ years, we’ve trained hundreds of students in DevBio, with over 90% becoming PIs in the field! Join us in celebrating 25 years of DevBio
@DevBioQuintay
DevBio CourseQuintay
1 year
Join us in celebrating 25 years of the Practical Course on Developmental Biology! This special event will feature alumni of the course, now PIs from around the world, as speakers. Come to beautiful Quintay to enjoy a unique blend of science, sea, and food – all for free!
2
22
46
@ScienceStowers
Stowers Institute
1 year
Investigator @LabPiotrowski will be presenting at the 2024 Autumn EPL Symposium hosted by @MassGenBrigham tomorrow! 🎤 She will share her lab's research on "Sensory Hair Cell #Regeneration in the #Zebrafish".
0
2
6
@ScienceStowers
Stowers Institute
1 year
President & Chief Scientific Officer is on the latest episode of @TJSAKC #podcast! 🎧
@TJSAKC
There's Just Something About Kansas City Podcast
1 year
NEW EPISODE! Alejandro Sanchez Alvarado is the President & Chief Scientific Officer of @ScienceStowers, a Kansas City biomedical research organization on the cutting edge of transformational science. Listen now! https://t.co/0SGNQObdXL
0
2
7
@LabPiotrowski
Piotrowski Lab
1 year
Thanks to the organizers for putting together such a fantastic symposium and to the students and postdocs for the engaging and highly interactive poster session!
0
2
8
@MBLScience
Marine Biological Laboratory (MBL)
1 year
#MicroscopyMonday 🔬 — This confocal image of a 10.5 day mouse embryo was taken during the MBL Embryology Course. Immunostained with antibodies against PECAM (endothelial factor present in the vasculature; red), beta-III-tubulin (neurons; green) and DAPI (cell nuclei; blue).
1
14
144
@LabPiotrowski
Piotrowski Lab
1 year
Couldn’t have summarized it better. Come join us to explore the wonders of developmental biology together!
@jbwallingford
John Wallingford
1 year
This course changes lives. If you are serious about a career in #devbiol, you should apply! Generous fellowships are available so don’t be shy, apply!!!
0
1
4
@LabPiotrowski
Piotrowski Lab
1 year
Congrats Raj!
@Planaria1
A. Sánchez Alvarado
1 year
Congratulations, Raj!!!!
0
0
0
@saukaspengler
Tatjana Sauka-Spengler
1 year
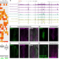
I am excited to share this beautiful work led by @Ruth_Y_Williams with @GunesTaylor, @irvingling, @ivanferrreira, et al. Integrating efforts from our labs at @ScienceStowers and @MRC_WIMM @UniofOxford, we show tissue-specific developmental regulation of chromatin remodeller Chd7
Tweet card summary image
journals.plos.org
CHARGE syndrome results from aberrant neural crest development, affecting eye, heart, and facial structures, and has been attributed to pathogenic variants of the chromatin remodeler CHD7. This study...
3
13
47
@LabPiotrowski
Piotrowski Lab
1 year
Congratulations to Julia and all the co-authors for a beautiful study of how ionocytes develop in response to environmental changes, for example in salt concentration.
@Dev_journal
Development
1 year
Environmental and molecular control of tissue-specific ionocyte differentiation in zebrafish #DevSIDiversity Research Article by @jupeloggia @LabPiotrowski & co @ScienceStowers: https://t.co/0w2qvcckxu 🎥A Nm ionocyte progenitor dividing & the resulting pair invading a neuromast
0
8
102
@ScienceStowers
Stowers Institute
1 year
A huge thank you to all our incredible speakers at #SRCKC24! 🙌 #DevBio #EvoDevo
0
8
40