Dev_journal Profile Banner
Development Profile
Development

@Dev_journal

Followers
29K
Following
5K
Media
5K
Statuses
11K

Development is a leading research journal in the field of developmental biology, covering stem cells, regeneration, evodevo, epigenetics, morphogenesis and more

Cambridge, UK
Joined February 2010
Don't wanna be here? Send us removal request.
@Dev_journal
Development
9 days
Issue 22 is complete! On the cover: Z-stack image sequence of a human hepatoblast organoid stained for markers AFP (cyan) and ALB (magenta) with nuclear Hoechst 33342 (yellow). See Research Article by Ekatarini Zacharis, @VallierLab and colleagues: https://t.co/I9jAFgoJEb
1
1
6
@Dev_journal
Development
9 hours
We were delighted to welcome our most recent Pathway to Independence (PI) fellows to our offices at @Co_Biologists this week for leadership training. Find out more about our PI fellows and how to apply here: https://t.co/yOr9k7q7A3 Application deadline: 2 February 2026.
0
2
13
@BitcoinVoter
Bitcoin Voter Project
20 days
Spending Bitcoin should be a breeze — not a tax nightmare. Tell your legislator to pass a de minimis tax exception for Bitcoin so we have the freedom to pay how we choose. Sign the petition now.
0
0
25
@TsangIngrid
Ingrid Tsang
2 days
Ready for #EMBOevoChromo25 ?Come say hi and feel free to pick up one of our #chromatin #evolution related Development at a glance posters by @robert_ife @deneenwellik @PutnamLab and others 🤩
@Dev_journal
Development
8 days
Attending @EMBO's #EMBOevoChromo25 Workshop next week? Our Reviews Editor @TsangIngrid will also be there - feel free to talk to her about the journal or @Co_Biologists's activities!
0
1
6
@Dev_journal
Development
8 days
Attending @EMBO's #EMBOevoChromo25 Workshop next week? Our Reviews Editor @TsangIngrid will also be there - feel free to talk to her about the journal or @Co_Biologists's activities!
0
1
3
@Dev_journal
Development
8 days
To learn more about this work and the people behind it, we talked to first authors Fuyun Bian, Kimiasadat Golestaneh (@KimiasadatG), Emily Davis and Abdullah Khan from the Retinal Epigenetics and Genomics Laboratory at the @UPMC Vision Institute (USA).
0
0
0
@RangeETFs
Range ETFs
1 month
After decades in the background, nuclear is back - and it's fueling the next wave of innovation and growth. Seek to capture the nuclear renaissance with $NUKZ.
0
2
17
@Dev_journal
Development
8 days
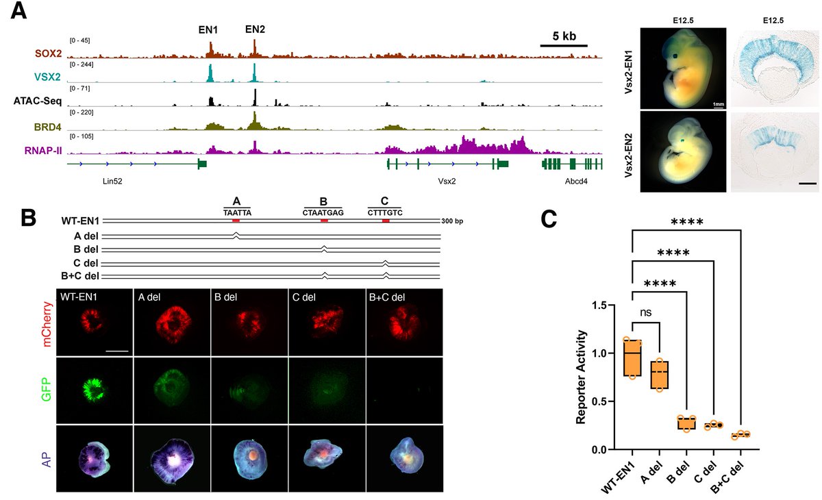
Read the #OA Research Article ‘SOX2-driven enhancer landscape defines the transcriptional architecture of retinogenesis’ here: https://t.co/iW5jox4YYx
1
0
2
@Dev_journal
Development
8 days
Decoding the role of SOX2 in retinal progenitor competence This Research Highlight showcases the work of Fuyun Bian, Kimiasadat Golestaneh (@KimiasadatG), Emily Davis, Abdullah Khan, Issam Al Diri and colleagues: https://t.co/Qnr3Ndx7rR
1
0
1
@Dev_journal
Development
8 days
Applications now open for the PI programme's next cohort: https://t.co/1saYNmKaWy Deadline: Monday 2 February 2026
0
0
0
@Dev_journal
Development
8 days
A path to success: Development's Pathway to Independence programme In this Perspective, @TsangIngrid discusses how our Pathway to Independence (PI) programme helps its fellows establish their own labs, with a particular focus on our inaugural 2023 cohort https://t.co/O1kDbvgopU
1
0
5
@AlgerInvest
Alger
29 days
CNEQ is an actively managed, high-conviction portfolio of large cap innovators. Has it outpaced the market?
0
0
2
@Dev_journal
Development
8 days
Primate amnion development In this Review, Nikola Sekulovski, Amber E. Carleton, Chien-Wei Lin and Kenichiro Taniguchi (@TheTaniguchiLab) discuss recent advances in primate amnion development: https://t.co/4tgC9f5Bxd
0
6
20
@Dev_journal
Development
9 days
Also in Issue 22: ▪️5 Research highlights ▪️5 ‘People behind the paper’ interviews ▪️‘In preprints’ Perspective on eye development ▪️Spotlight on mammalian diapause https://t.co/PVBZ2aRqtv
0
0
2
@Dev_journal
Development
9 days
Learn more about why this programme was started in 2022, and some of the PI fellows we have supported so far, in this #biologists100 Perspective article by Reviews Editor Ingrid Tsang: https://t.co/O1kDbvgWfs
0
0
1
@Dev_journal
Development
9 days
Apply for our Pathway to Independence (PI) programme, supporting postdocs in #devbio and #stemcell research during the transition to their first group leader position: https://t.co/1saYNmKaWy Application deadline: 2 February 2026.
1
1
3
@denofwolvesgame
Den of Wolves
7 days
The plan was clean. The escape? Not so much. Midway City doesn’t play fair. Wishlist this 4-player coop heist FPS on Steam today.
3
6
79
@Co_Biologists
The Company of Biologists
11 days
Our next extraordinary biologist is Grace Lim, a prolific preLighter @preLights and contributor to @the_Node and @Dev_journal. #100biologists @gracelimhuiyi
0
4
7
@Dev_journal
Development
10 days
Next week, Development Editor James Wells (@JimWellsLab) will be attending the next meeting from @cshlmeetings, Assembloids & Complex Cell-Cell Interactions across Tissues & Organs. Speak to Jim about your next submission to Development. Meet the team: https://t.co/dEBdx1LImE
0
0
11
@Dev_journal
Development
13 days
To learn more about how this story unfolded and the people behind it, we spoke to first author, Misa Okumura-Hirono, and the corresponding author, Tetsuya Bando https://t.co/KNYHZw2Ivx
0
3
5
@Dev_journal
Development
13 days
ROS heal the cricket leg This Research Highlight showcases the work from Misa Okumura-Hirono, Tetsuya Bando and colleagues https://t.co/wdvuVMPeMz
1
2
5
@Dev_journal
Development
13 days
As the last month of @Co_Biologists' 100 anniversary year approaches, we'd love to hear about your experience with the Company by sending a virtual message in a bottle. https://t.co/L55k3dqRgf
0
2
8
@Dev_journal
Development
14 days
To learn more about how this story unfolded and the people behind it, we spoke to first author, Rebecca Oramas, and the corresponding author, Jianjun Sun https://t.co/OsAu03wqlw
0
0
1