Sieber Lab Profile
Sieber Lab

@sieber_lab

Followers
179
Following
39
Media
1
Statuses
69

Our lab studies the mechanistic roles for metabolic pathways in organism development and disease progression.

Joined July 2021
Don't wanna be here? Send us removal request.
@sieber_lab
Sieber Lab
1 month
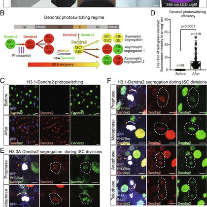
Reevaluation of whether histones are asymmetrically segregated during asymmetric divisions of stem cells in Drosophila | PNAS
Tweet card summary image
pnas.org
Recent work suggests that asymmetric segregation of preexisting and newly synthesized canonical histone 3.1 (H3.1), but not variant histone 3.3A (H...
0
1
1
@RockUPress
Rockefeller U. Press
1 year
How does mitochondrial dysfunction in one cell impact neighboring cells? This @JCellBiol study by Yipeng Du, Matthew Sieber et al @UTSWMedCenter shows that mitochondrial ROS production regulates membrane receptor trafficking & disrupts cell-cell signaling. https://t.co/PEDrXF9FJj
0
2
0
@JCellBiol
Journal of Cell Biology
1 year
How does mitochondrial dysfunction in one cell impact neighboring cells? This study by Yipeng Du, Matthew Sieber et al. @UTSWMedCenter shows that mitochondrial ROS production regulates membrane receptor trafficking and disrupts cell-cell signaling. https://t.co/i6qnozrL1o
1
29
119
@sieber_lab
Sieber Lab
1 year
Check out our lab's new work explaining how mitochondrial dysfunction disrupts cell-cell communication. Congratulations Yipeng Du!!! https://t.co/dIPKA1pH1H
0
2
6
@J_Cell_Sci
J Cell Science
2 years
In their Review, Yipeng Du, Matthew Sieber @sieber_lab and colleagues discuss the role of metabolic pathways in driving cellular quiescence and the impact in development and disease. https://t.co/lD4LWSGBmz
1
15
46
@Nature
nature
2 years
The high cost of ‘reformatting’ prompts a call for journals to change their requirements
2
12
44
@JudithSimcox
Judith Simcox PhD
2 years
My lab is hiring a lab manager, we are interested in exploring the regulation and function of the plasma lipidome in metabolic disease. The Simcox lab is a collaborative, creative, and inclusive environment- come join us! https://t.co/2jojtFYNAW
1
60
124
@sieber_lab
Sieber Lab
2 years
Don was great scientist and a phenomenal leader. He was a committed mentor who supported the vision and career development of numerous people who are now NAS members, Nobel laureates, and other pillars of the scientific community. I feel lucky to have known him.
@SocDevBio
Society for Developmental Biology
2 years
Deepest condolences to family and friends on the passing of longtime SDB member and SDB-DB Lifetime Achievement Award winner Donald D. Brown. Brown led the @carnegiescience Embryology Department for nearly two decades. https://t.co/nRIAs6E9DX
0
0
1
@J0Nelson
Jonathan Nelson
3 years
I’m very excited to share that our findings on the surprising activity of the retrotransposon R2 in rDNA maintenance in flies is now published in @PNASNews! This work indicates a mutualistic relationship between this TE and its host genome! https://t.co/dEeKuRW8cU
Tweet card summary image
pnas.org
Ribosomal DNA (rDNA) loci contain hundreds of tandemly repeated copies of ribosomal RNA genes needed to support cellular viability. This repetitive...
10
51
146
@JCellBiol
Journal of Cell Biology
3 years
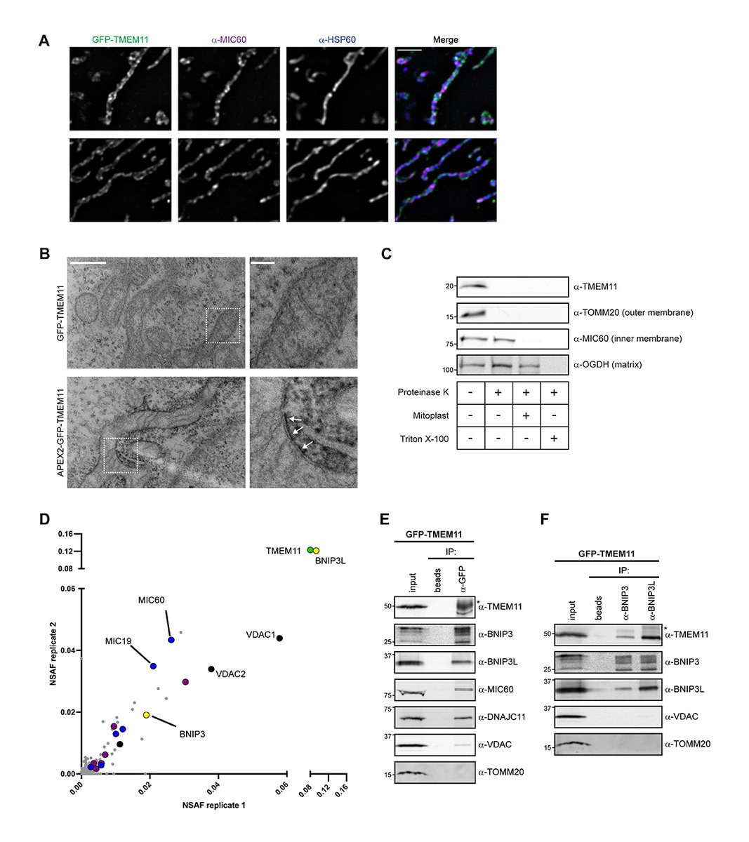
.@moguzgok @labfriedman and colleagues @UTSWNews identify a new factor involved in the spatial regulation of receptor-mediated #mitophagy. https://t.co/bYdEMMiSYI #Organelles #mitochondria #autophagy
0
13
27
@LabFriedman
Jonathan Friedman
3 years
Super excited and grateful to @tom_mcphagy for highlighting our work on mitophagy in @jcellbiol!
@JCellBiol
Journal of Cell Biology
3 years
Spotlight: @tom_mcphagy discusses work from Gok et al @moguzgok @labfriedman ( https://t.co/bYdEMMiSYI) which reveals that TMEM11 localizes to the outer #mitochondria membrane where it regulates BNIP3/BNIP3L-dependent receptor-mediated #mitophagy. https://t.co/h4rJAC5jVo
0
4
21
@helin_hocaoglu
Helin Hocaoglu
3 years
I gave my first in person talk in an international meeting. I am thankful for all the great feedback and support. It's great to be part of this amazing fly community. And you can't find anything better than people who make origami flies! See you next year. #Dros23
0
3
25
@sieber_lab
Sieber Lab
3 years
Please come see my brilliant student Helin share her work on the impact of maternal metabolic stress on intestinal stem cell regulation. #Dros23
@helin_hocaoglu
Helin Hocaoglu
3 years
Are you interested in transgenerational inheritance of metabolic stress? Come to my talk today, at 4.30 to hear more about it at the Drosophila Research Conference! #Dros23 #AcademicTwitter @sieber_lab
0
1
5
@HenneLab
Henne_Lab
3 years
Come be our colleague! The UTSW Dept of Cell Biology @CellUtsw is recruiting Assist Professor faculty under incoming Chair Will Prinz. Dept strengths include a world-class imaging core, mentoring-focused faculty, great trainees,& a collaborative campus. https://t.co/29QuDCephX
1
40
68
@vancityflyguy
Ethan Greenblatt
3 years
1/ Excited to announce our lab’s first paper at @ubclifesciences! Loss of the RNA binding protein FMRP is the most common heritable cause of autism. We find that FMRP has one major function that is conserved from fly eggs to mammalian brains. https://t.co/wKgKFkIGvn
Tweet card summary image
academic.oup.com
Mutations in FMR1, which encodes RNA binding protein FMRP, lead to fragile X syndrome: the most common cause of autism spectrum disorder. Flanagan, Baradar
17
16
125
@sieber_lab
Sieber Lab
3 years
This work reveals that during quiescence the proteasome is recruited to the mitochondrial surface to support the remodeling of mitochondria which drives metabolic domancy.
0
0
0
@sieber_lab
Sieber Lab
3 years
A key conserved aspect of cellular quiescence in species ranging from yeast to humans cells is the suppression of mitochondrial respiration. This serves to prevent ROS production, preserve nutrient storage, and establish a unique state of redox metabolism in quiescent cells.
1
0
0
@sieber_lab
Sieber Lab
3 years
Check out the new work from our lab that reveals a direct physical link between the proteasome and mitochondria during cellular quiescence. Congratulations to the Sibaio Yue, Lei Wang, and our collaborators ( The Demartino lab and the Liu Lab)
3
5
17
@leilabcdb
Lei Lei
3 years
The Lei lab at University of Missouri is searching for postdoc scientists to work on ovarian reserve formation and maintenance with focuses on organelle transport-mediated oocyte fate determination, organelle organization-mediated RNA storage and oocyte quiescence. DM for details
2
13
27
@ChenhuiWang11
Chenhui Wang
4 years
Mouse oocytes develop in cysts with the help of nurse cells
0
5
5