junkcrap50 Profile
junkcrap50

@junkcrap50

Followers
39
Following
724
Media
1
Statuses
456

Joined July 2023
Don't wanna be here? Send us removal request.
@ahandvanish
Hannah Davis
16 hours
New study finds that advanced Alzheimer’s disease (AD) can be reversed by restoring brain NAD+ homeostasis (in mice)! Also found the severity of AD correlates with NAD+ homeostasis dysregulation, & preserving brain NAD+ homeostasis prevents AD in mice: https://t.co/zKKFLP1T2S
Tweet card summary image
cell.com
Chaubey et al. demonstrate that restoration of brain resilience reverses advanced disease in two different mouse models of Alzheimer’s disease (AD), challenging the century-long dogma of AD irrever...
14
106
560
@junkcrap50
junkcrap50
3 days
Sorry to ask instead of searching, but is the US Pro 2000 preferred over the 1000? I know the differences in power and duty cycles, but don’t know which is more versatile in use (for vagal nerve stimulation & MECFS). Doesn’t cranial US necessitate the 2000?
1
0
0
@junkcrap50
junkcrap50
5 days
Thanks! Someone was just asking me if B12 patches existed.
0
0
1
@scott_scientist
Scott Daniska
7 days
People with MECFS scrambling to read the BF protocol rn:
@DafoeWhitney
Whitney Dafoe
8 days
Talking Again in 2025 I started eating again in 2024.  After 11 years not eating a crumb of food or even drinking a drop of water.  I got all fluids and nutrition from tubes inserted into my body.  For 11 years.   In 2025 I have another big improvement to announce.   I have
6
4
96
@atranscendedman
thetranscendedman
7 days
Boston Children’s Hospital followed over 1,000 COVID-19 patients and found that those with a common MTHFR gene variant and early disruption in methionine metabolism were more likely to develop severe or long COVID. https://t.co/qDUvQk0AIV
Tweet card summary image
pnas.org
While the public health burden of SARS-CoV-2 infection has lessened due to natural and vaccine-acquired immunity, emergence of less virulent varian...
17
187
664
@StevePhillipsMD
Steven Phillips, MD
12 days
“Parkinson’s rates in the US have doubled in the past 30 years. And studies suggest they will climb another 15 to 35 percent in each coming decade. This is not how an inherited genetic disease is supposed to behave.” Because it’s mostly environmental. https://t.co/inuLn0UdXd
Tweet card summary image
wired.com
New ideas about chronic illness could revolutionize treatment, if we take the research seriously.
69
355
1K
@ZdenekVrozina
Zdenek Vrozina
27 days
Cognitive PASC (COVID brain fog with measurable cognitive decline) isn’t just another flavor of long COVID. This new important study shows its a biologically distinct condition that carries features resembling early neurodegenerative processes - even after mild COVID🧵
7
123
385
@atranscendedman
thetranscendedman
27 days
Using MENSA and VirScan, researchers found active antibody responses to EBV, CMV, and HSV in long COVID patients, but not in recovered controls, suggesting viral reactivations may drive persistent symptoms.
1
8
29
@NeurologistMom
Neurologist Mom
27 days
Misdiagnosing AUTOIMMUNE ENCEPHALITIS as an acute psychotic episode and putting a 12-year old in a psych ward and letting her DIE is SURREAL. But unfortunately this is just one case we are aware of. As a neurologist I am sure there are hundreds of cases like this. Labeling DEADLY
@DrJessTaylor
Dr. Jessica Taylor
28 days
Mia died on a children’s psychiatric ward in Sheffield in January 2024. She had been sectioned after what doctors described as an ‘acute psychotic episode’. Instead of asking what else might be happening in her brain and immune system that caused sudden onset of total behavioural
37
674
5K
@1goodtern
tern
28 days
Whether it's autoimmune encephalitis, PANS/PANDAS, Hashimoto encephalopathy or limbic encephalitis, doctors seem to have immense difficulty understanding that dramatic changes in behaviour come from very real physical pathology.
42
444
2K
@fillthewhole
Lara - Covid is Airborne
1 month
This will keep happening until doctors take off their denial goggles & read up on covid. A friends son was accused of drug taking & discharged from A&E. Luckily parent was a medic, went private & pushed for IVIG. Symptoms resolved. Happened again after another covid infection.
@BirdieBittern
BirdieBittern
1 month
The mother of Mia Lucas burst into tears when the Coroner’s Court found that blood tests confirmed that Mia, 12, had actually died of autoimmune encephalitis. She had been confined in a mental health unit for a month with acute psychosis https://t.co/7qGLYXFqhE via @NewsNowUK
6
242
2K
@ZdenekVrozina
Zdenek Vrozina
1 month
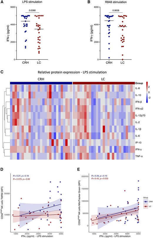
Three years after infection, the virus still leaves a fingerprint. The damage is clear - profound mitochondrial dysfunction in CD56bright NK and CD4 T cells - a problem that only appears when the immune system is pushed to respond.🧵
@evelio_prieto
Evelio González Prieto
1 month
⚡️🔘⚡️"Symptom severity in Long Covid is associated with immune cell mitochondrial dysfunction and altered cytokine responses". @fitterhappierAJ https://t.co/ZZ3aud0u9d
7
104
278
@KruseYouri
read_write_train
2 months
Bowel movements and the incidence of Parkinson's Disease After following more than 150000 people for almost 10 years
13
14
185
@BrainInflCollab
Brain Inflammation Collaborative
2 months
We recently interviewed Dr. Larry Afrin, a prominent physician-scientist and one of the world's authorities on mast cell disorders. Here are 4 surprising things we learned about MCAS...🧵
2
34
132
@mecfsskeptic
ME/CFS Science
2 months
1) Remember the intramural NIH study about effort preference in ME/CFS? Today, a letter from several experts in the field was published in the journal Nature Communications, criticising the conclusions of the original paper.
5
71
270
@carmensandi10
Carmen Sandi
3 months
OUR NEW LAB PAPER IS OUT showing that Urolithin A reverses high anxiety by repairing mitochondria in nucleus accumbens Big kudos to first co-authors David Mallet & Doğukan Ülgen, our amazing team, and collaborators @MitoPsychoBio @Amazentis1 Paper: https://t.co/BKp0Cvyyyr...
12
31
169
@davidasinclair
David Sinclair
3 months
A mitochondrial therapy (originally called SS-31) finally approved for patients and very relevant to longevity 👏
@KarlPfleger
Karl Pfleger
3 months
Big news: FDA grants Stealth Bio (accelerated) approval of elamipretide (now Forzinity) for Barth syndrome. 1st general mitochondria tx to approval AFAIK. Big implications for aging, label expansion, off-label use. It's been a long & winding road for sure. Lots to say 🧵...
22
66
765
@TakeWeightOffMD
Dr Murphy WeightLoss
3 months
The FDA has just approved SS-31 (elamipretide) for Barth syndrome, a rare and devastating mitochondrial disease. https://t.co/BPpcq9dshT Why is this remarkable? Because SS-31 is the first FDA-approved peptide designed to repair mitochondria directly. Here’s how it works:
0
9
36
@NutrioSci
Nutrition Science
4 months
Prophylactic and therapeutic itaconate treatment alleviates COVID-19-associated lung injury The effects of ITA can be attributed to 1. polarizing macrophages toward M1 or M2 phenotypes 2. macrophage self-renewal 3. macrophage proliferation Open Access https://t.co/IQ5PZ9lN0L
@hLife_2023
hLife
5 months
Prophylactic and therapeutic itaconate treatment alleviates COVID-19-associated lung injury Read more on hLife👇👇👇 https://t.co/XjYvBdxIWT
0
7
14
@stella_chadwick
Stella Chadwick | Functional Medicine
4 months
Could Yakult be a sleep solution? Sounds ridiculous. But one study showed it might help. 94 medical students. High stress. Those who drank Lactobacillus casei Shirota (the strain in Yakult) kept their deep sleep. The placebo group didn’t. And it’s not the only one.
4
7
56