
Hannah Davis
@ahandvanish
Followers
56K
Following
69K
Media
681
Statuses
32K
Research, algorithmic music, machine learning, anti-bias in AI data. #LongCovid research & advocacy @patientled. DMs rarely checked
Joined September 2010
🥹
This #LongCovid review ranked #3 of all 472,802 peer-reviewed papers tracked by @altmetric for 2023; it has had >1.2 million downloads/accesses, which reflects both the vital importance of the condition and the great work by @ahandvanish @LisaAMcCorkell @julialmv
16
37
317
I’m trying a new experimental treatment for ME/CFS & would love to hear if anyone else has tried it: microdosing of GLP-1s. Experience has shown that people with autoimmune disease who take it for weight loss often see improvement in their underlying disease. Anyone tried it?
52
34
216
I love this beautiful community care project in Richmond, VA
19
795
2K
It's still a mystery why some people with plaque have heart attacks while others don't. But a new study found viridans streptococci (oral bacteria) formed biofilms in the plaque of 42% of sudden death victims. Chronic bacterial infection may contribute to heart attacks.
61
232
1K
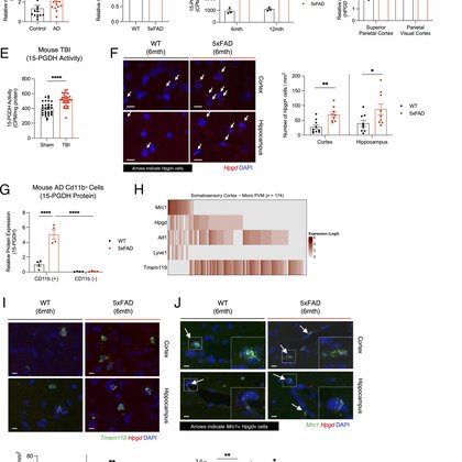
Cool mouse study shows inhibiting 15-PGDH prevents deterioration of the blood-brain barrier and protects mice in Alzheimer's and traumatic brain injury: https://t.co/EE4f3q9dpE
#LongCovid
pnas.org
Alzheimer’s disease (AD) and traumatic brain injury (TBI) are currently untreatable neurodegenerative disorders afflicting millions of people world...
0
4
18
A meta-analysis of 13 studies comparing health care professionals vs generative A.I. showed the latter was more likely to be perceived as more empathetic in all but 1 study https://t.co/PbPbld14cg
11
46
163
The benefit of Ozempic (semaglutide) for protection from major adverse cardiovascular events (MACE) is independent of weight loss magnitude and baseline adiposity, likely related to the GLP-1 anti-inflammatory effect https://t.co/y44fRowTGi
28
245
956
Reminder that @PutrinoLab @ CoRE is still enrolling #LongCOVID patients in multiple clinical trials supported by @polybioRF! All patients must be >18 and located in/able to travel to New York City.
1
27
60
PolyBio webinars are the best event to learn the most up to date research on #LongCovid - the range, scope, and ingenuity of these projects bring so much hope to the field. Register below!
1/ At PolyBio, our Long COVID Research Consortium & related complex chronic illness projects are moving full speed ahead. On November 14, we have planned an online Symposium where PolyBio-supported researchers will present updates on their projects. Check out the schedule now!👇🏻
0
18
79
1/ At PolyBio, our Long COVID Research Consortium & related complex chronic illness projects are moving full speed ahead. On November 14, we have planned an online Symposium where PolyBio-supported researchers will present updates on their projects. Check out the schedule now!👇🏻
polybio.org
3
65
154
I realize that the possibility of meeting this goal is slim but I have to try. I want to survive. Thank you.
Please consider donating if you are financially secure & safe, if not to me then one of the many others who could use help. I am grateful to everyone who’s helped me make it this far. Look out for each other & stay gold. https://t.co/pNgU1dgaGx
4
382
396
⁉️📣Calling those with #LongCOVID, #MECFS, or #POTS — As we expand access to targeted treatments, we want your input. Which of these medications would you most want to see us provide through RTHM Direct?
3
7
14
🧵1/12 New preprint with @dbkell & team! We explore how inflammation, cell death, and loss of membrane lipid asymmetry together shape procoagulant surfaces that drive amyloidogenic microclotting, a unifying framework for thrombo-inflammation: https://t.co/FSKw31YsKx
preprints.org
Hypercoagulability, immunothrombosis, and protein misfolding are deeply interconnected processes that converge on cell membranes as central orchestrators of thrombo-inflammation. In health, membrane...
8
27
98
We are seeing lots of POTS these days. Reminder it can affect anyone (including professional athletes).
Kristaps Porzingis dealt with ‘POTS’ last postseason, per @FredKatz. “POTS, an autonomic condition that can dramatically increase a patients heart rate when standing up instead of spread horizontal… In his worst moments Porzingis’ heart rate could stabilize while laying down,
0
43
257
How many of the millions of children suffering with Long Covid will be brushed off as lazy or problematic? How many will be removed from their families? How many will be erroneously incarcerated? Marginalized kids & families are at greater risk for being targeted by the state.
5
140
387
🚨NEW I spent nearly a year investigating Russ Vought, the Trump adviser and Project 2025 architect who wants to put civil servants "in trauma." I obtained new audio recordings & videos. This is the most definitive profile yet. @propublica + @NewYorker
propublica.org
From the wholesale gutting of federal agencies to the ongoing government shutdown, Russell Vought has drawn the road map for Trump’s second term. Vought has consolidated power to an extent that...
62
2K
4K
Common medications can alter the gut microbiome for years even after stopping them New study: Effects detectable years later for antibiotics, antidepressants, PPIs, beta-blockers The more prescriptions filled, the stronger the microbiome changes, and the effects were additive
14
143
509
Dr. Mario Murakami is working in the Van Elzakker lab to elucidate shared vagus nerve pathology between Long Covid, ME/CFS and CCI: “We believe that conditions that constantly activate the vagus nerve activate sickness circuitry.” The lab is running a 7T-MRI study to assess
8
47
233
"Understanding concussion in #myalgicencephalomyelitis/#chronicfatiguesyndrome: Findings from 2023 National Health Interview study" https://t.co/vxcdQ0Hyrk Individuals with ME/CFS had 4.89 times greater odds of reporting concussion &...2.86 times greater odds of having fallen
1
4
15
The Sick Times: 'Nicotine patches help relieve symptoms in some people with Long COVID. Can the science behind it lead to future therapies?' Written by Astra Lincoln https://t.co/FXiRO6FDaa
thesicktimes.org
Some people with Long COVID and the providers who were treating them wondered if nicotine, delivered by a mechanism other than cigarettes, might help with the chronic disease. For the next several...
1
7
21
This is great!!! 👏🏼 Love that they’re also choosing quality purifiers that are powerful enough to actually make a difference!
📣We’re proud to be a part of the @MayorofLondon School Filters Programme to deliver air filters & air quality monitors to 200 schools across the city, helping protect young lungs where it matters most. 🌬️ #TheMayorsSchoolFiltersProgramme #CleanAirForAll #LondonAir
19
179
805