Wenfei Sun
@Wenfei_Sun
Followers
244
Following
776
Media
0
Statuses
62
Assistant Professor of Medicine @StanfordEndo @Stanford
Stanford, CA
Joined July 2019
New data suggests that individuals whose mothers conceived during cold seasons exhibit higher BAT activity, adaptive thermogenesis, increased daily total energy expenditure and lower body mass index and visceral fat accumulation @naturemetabolism
nature.com
Nature Metabolism - In humans, conception during cold seasons is shown to exhibit higher brown adipose tissue activity and adaptive thermogenesis, and lower body mass index and visceral fat...
1
19
85
Fascinating. Why it may be good to be conceived in the cold winter season. More brown fat (which is really good) as an adult. https://t.co/dbx5Z0QbVH
https://t.co/O877iXOv8i
13
131
639
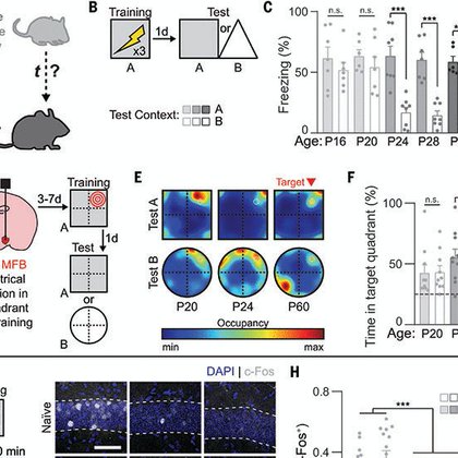
Using #spatialtranscriptomics and functional experiments, researchers demonstrate synergy between #neurons and #astrocytes in long-term #memoryformation. These findings elucidate the network of a memory engram. @Wenfei_Sun @StephenQuake @StanfordMed
https://t.co/OZI0I4Kq7D
0
1
7
Excited to share a new study in @nature led by @Wenfei_Sun and in collaboration with Thomas Sudhof’s lab that maps a memory engram. It shows the interplay of neurons and astrocytes in long-term memory formation. Congrats to the team for this work.
5
41
214
Nature research paper: Spatial transcriptomics reveal neuron–astrocyte synergy in long-term memory
nature.com
Nature - Spatial and single-cell transcriptomic analyses of the mouse basolateral amygdala reveal transcriptomic signatures, spatial resolution and interactions of cells that constitute the memory...
0
63
204
An anti-obesity GLP-1 drug restores associative learning (under dopaminergic midbrain control), as shown in a randomized trial with a single dose https://t.co/1Qqa76zHF9
@NatMetabolism
14
128
576
Awesome thread from @Adam_Rams (with a little help from Mariah) on our new paper looking at hippocampal memory across development. https://t.co/iOobXUgL4Q
science.org
Episodic-like memory precision requires the maturation of hippocampal inhibitory interneurons by the extracellular matrix.
14
22
107
🚨 Südhof & Quake Labs at @czbiohub created a spatial map of a long-term memory engram with #MERSCOPE! With #MERFISH they found persistent memory-associated transcriptional signatures in neurons & astrocytes in mice. Read the preprint: https://t.co/zlEK1qDPTq 🐭🧠 #NeuroTwitter
0
23
76
Interesting, in my hand, the dynamic range of 2NBDG was not great for cultured adipocytes.
Oop -- super important work bringing into question the validity of a widely used reagent to study glucose uptake (2NBDG), kudos to the authors on this https://t.co/npN6Vqklwg
0
0
2
Can cellular response to the perturbation of multiple genes be predicted? What if those genes were never perturbed experimentally? Yes! We present GEARS, a geometric deep learning model that predicts novel multi-gene perturbation outcomes 1/7🧵 Preprint: https://t.co/KjGMuEuI3U
6
73
328
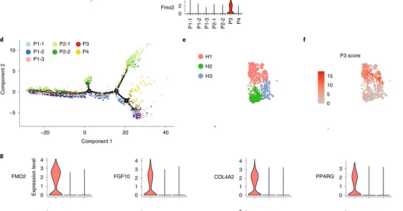
Analysis of Single-Cell/Nucleus Transcriptome Data in Adipose Tissue.
pubmed.ncbi.nlm.nih.gov
Adipose tissue is highly heterogeneous and plastic. Recent advances in single-cell/nucleus RNA sequencing technology have helped to study the cellular composition and dynamics of adipose tissue. In...
0
1
1
Specialized fat cells—thermogenic adipocytes—burn excess calories to generate heat. A new #SciencePerspective reviews the process, known as adipose thermogenesis, and how it may hold the key to battling cardiometabolic diseases like type 2 diabetes. https://t.co/rRuXwhASVW
3
99
341
We are very excited to invite you to our symposium next month! You can find more information on our website: https://t.co/zAUKf2lHOs
1
37
171
Review | C Wolfrum, W Sun et al. (@ETH_en) discuss the heterogeneity of thermogenic adipocytes & their precursors, highlighting #singlecell technologies that help to characterize adipose tissues in depth. Great weekend read! 🤓 https://t.co/3M6kARLOlX 👉
nature.com
Nature Metabolism - Adipose tissue has emerged as a highly heterogeneous organ. Sun et al. discuss the heterogeneity of thermogenic adipocytes and their precursors, highlighting the single-cell...
0
6
25
RESEARCH | @HuaDong_, @Wenfei_Sun & the @WolfrumLab (@ETH_en) identify a regulatory pathway that inhibits #adipogenesis through RSPO2, & impairs #adipose tissue #homeostasis in mice. https://t.co/K2BLkAN98m 👉 https://t.co/RoiJlVFsTl
nature.com
Nature Metabolism - Dong and Sun et al. show that adipogenesis regulatory cells in murine white adipose tissue inhibit adipogenesis through RSPO2, which regulates maturation of early progenitor...
0
1
12
Our paper is online❤️! R-spondin2 a member in Wnt signaling pathway inhibits new adipocyte formation and may contribute to the development of insulin resistance in obesity. Many thanks to my mentor @WolfrumLab, all the collaborators, colleagues @Wenfei_Sun and reviewers.
Online now! Identification of a regulatory pathway inhibiting adipogenesis via RSPO2 https://t.co/mDE5lzdSLW
0
8
30