Wenchun_Fan Profile Banner
番文春(Fan Wenchun) Profile
番文春(Fan Wenchun)

@Wenchun_Fan

Followers
150
Following
2K
Media
5
Statuses
186

PI at Life Sciences Institute, Zhejiang University/ Lover of virology🕸🔬/ Husband/ Father

Hangzhou, China
Joined December 2017
Don't wanna be here? Send us removal request.
@Wenchun_Fan
番文春(Fan Wenchun)
3 years
A C-terminal glutamine recognition mechanism of TRIM7! So, What’s the true physiologically function of TRIM7? Please enjoy the latest study from @JamesLab9, and another early one from Heng Zhang lab
Tweet card summary image
biorxiv.org
The E3 ligase TRIM7 has emerged as a critical player in viral infection and pathogenesis. A recent study found that TRIM7 inhibits human enteroviruses through ubiquitination and proteasomal degrada...
@JamesLab9
Leo James' Lab
3 years
Latest #Biorxiv paper from our lab looks at how Trim7 interacts with its substrates to explain the diverse roles described for this E3 ligase. Following is a short thread summarising the findings (1) https://t.co/hIVoKgqcpK… https://t.co/Izb86yuqSd
0
0
3
@SihanSean
Sihan Wu 吴思涵
4 years
I don't usually say anything about politics, but what's the meaning of "Chinese food" here? Ironically, these are the same group of people shouting about "stop Asian hate" while can't stop throwing shade on China every time they got a chance even it's baseless. Hypocrite it is.
3
4
22
@Wenchun_Fan
番文春(Fan Wenchun)
4 years
Hi @jacquesenboit Glad you are interested in our recent research work. You can check out our storyline that credited to my mentor @jschoggins . Thank you John😄
@jschoggins
John Schoggins
4 years
Taking a detour from all things interferon to present work on a non-interferon based restriction factor. Postdoc @Wenchun_Fan discovered TRIM7 as a potent inhibitor of multiple human enteroviruses. Now out in @CellPressNews @UTSWNews https://t.co/R8nPXyyQnt 1/7
1
0
2
@Wenchun_Fan
番文春(Fan Wenchun)
4 years
SO EXCITED! My first-ever 1st author paper of my postdoc work in Schoggins Lab @jschoggins is online today. Thanks all collaborators'@katrinabmar @DJSiegwart (and others who are not in tweeter) contributions to make it happened. https://t.co/Cljn8c35pQ.
4
16
79
@w_zemin
Zemin Wang
4 years
0
1
0
@Wenchun_Fan
番文春(Fan Wenchun)
5 years
恶心的行为🤮🤮🤮🤮 在任何国家的教育系统里出现这样的老师都是可怕的!因为他们把无知灌输给了下一代!
@joyjuheelim
joy
5 years
my sister’s 6th grade social studies class took a quiz today and......... this is ridiculous.. harmful rhetoric in our education system is exactly why anti-asian hate crimes and racism persist today @CFBISD @BlalackMS do better
0
0
2
@mmw_lmw
McHeyzer-Williams
5 years
Single #RNA_Viruses | Translation and Replication Dynamics | Single-molecule imaging | Marvin Tanenbaum @_Hubrecht @CellCellPress https://t.co/GW510qC4Q6
1
3
13
@Wenchun_Fan
番文春(Fan Wenchun)
5 years
Not too little, not too much, just be the right level. https://t.co/HbiVDPDFVK
0
0
2
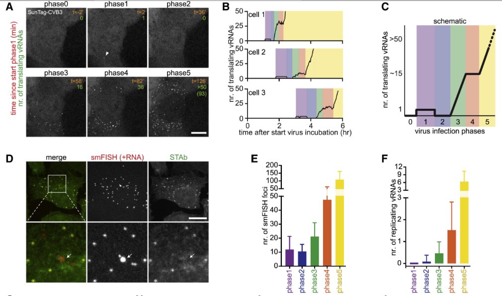
@Wenchun_Fan
番文春(Fan Wenchun)
5 years
👇 a cool study of CVB3 kinetics
@janeslab
Janes Lab
5 years
Happy to share our most recent @biorxivpreprint modeling CVB3 kinetics. Great work @AndrewSweatt1 and Aaron Lopacinski! https://t.co/GPNH5dIGYr
0
0
1
@Wenchun_Fan
番文春(Fan Wenchun)
5 years
Is anyone working on Echovirus 18? I would like to ask some Qs, thanks in advanced
0
1
1
@Wenchun_Fan
番文春(Fan Wenchun)
5 years
What does that mean when knockout a gene results in the KO cells more resistant to trypsinization than WT cells in muscle tissue derived cell lines, RD and C2C12? 🤔️Cell morphology changed as well.
1
0
1
@Wenchun_Fan
番文春(Fan Wenchun)
5 years
“sequences in the 3′ terminal RNA region of the DENV, but not the ZIKV genome, contribute to VP formation in a non-replicative manner” there are lots of mysteries still in flavivirus VP formation, interesting
@ScaturroLab
Systems Arbovirology
5 years
Great work from @beraticerikan, with many friends and great scientists.. This one is gonna get lots of attention ;) @mirkocortese, @ChatelChaixLab and the #BartenschlagerLab https://t.co/Ou1cdighto
0
0
1
@Wenchun_Fan
番文春(Fan Wenchun)
5 years
More insights into membrane fusion inhibition by IFITM3
@YountLabOSU
Jacob Yount
5 years
Major breakthroughs from the Melikyan Lab in understanding how IFITM3 inhibits viral membrane fusion through altering mechanical properties of membranes. Consistent with our prior work, effects map to IFITM3's conserved palmitoylated amphipathic helix.
0
0
1
@Wenchun_Fan
番文春(Fan Wenchun)
5 years
Wow, finally, someone did it. Just discarded the request FlipmCherry email to @ShuLab2010. But still want to share my idea, virus: rVSV-CoV2/3Cpro2AGFP-CoV2/S, reporter cell: X-hAEC2-CoV2/3Cpro/FlipmCherry. So, you can HTS anti-SARS-CoV-2 entry and 3Cpro use one system.
0
0
3
@Wenchun_Fan
番文春(Fan Wenchun)
5 years
...
0
0
1
@Wenchun_Fan
番文春(Fan Wenchun)
5 years
... what will happen next, deport H-1B, J-1?!
@FHaskaraman
Feyza Haskaraman
5 years
Yesterday, I decided to fly back to the US from Turkey, transiting through Schengen area, in light of rumors around the #ExecutiveOrder banning #H1B holders from re-entry. Today, I am stuck in Frankfurt and here is what happened:
0
0
2
@Wenchun_Fan
番文春(Fan Wenchun)
5 years
Looks interesting, ISG V.S. SARS-CoV-2 from @sding88
@sding88
Siyuan Ding
5 years
New preprint from our lab on host factors that restrict SARS-CoV-2 infection. https://t.co/ncKJmaBmOc. Another great collaboration with @vsv512 @KirchhausenLab @paulrothlauf @JZhuoming @haiyan_zhao
1
0
1
@sding88
Siyuan Ding
6 years
Tremendous effort from Ruochen and Florencia in my lab! Also a great collaborative project with the labs of Sean Whelan @vsv512 , Mike Diamond, and Matt Ciorba.
9
21
113
@Wenchun_Fan
番文春(Fan Wenchun)
6 years
Cool, using viral cross-linking and solid-phase purification (VIR-CLASP) to identify cellular proteins that interact with incoming RNA viral genomes
@AscanoLab
Ascano Lab
6 years
Super proud of Team Virus in the lab. Our VIR-CLASP paper is out today. It describes our ability to see the earliest events between RNA viral genomes and host proteins within minutes of infection. Will present at #RNASociety
0
1
1
@VirusesMDPI
Viruses MDPI
6 years
Special Issue "#Interferons in Viral Infections" is open for submissions till 31 December 2020. In this issue, we intended to highlight some of these new mechanisms of the #IFNsystem that regulate viral replication and pathogenesis: https://t.co/5qQWgNLmcS
0
1
4