Ravi__Nath Profile Banner
Ravi Nath Profile
Ravi Nath

@Ravi__Nath

Followers
263
Following
1K
Media
13
Statuses
314

Killifish farmer extraordinaire. @Stanford postdoc in the @BrunetLab. @Caltech PhD with @wormraiser.

Joined May 2016
Don't wanna be here? Send us removal request.
@EricDSun
Eric Sun
11 months
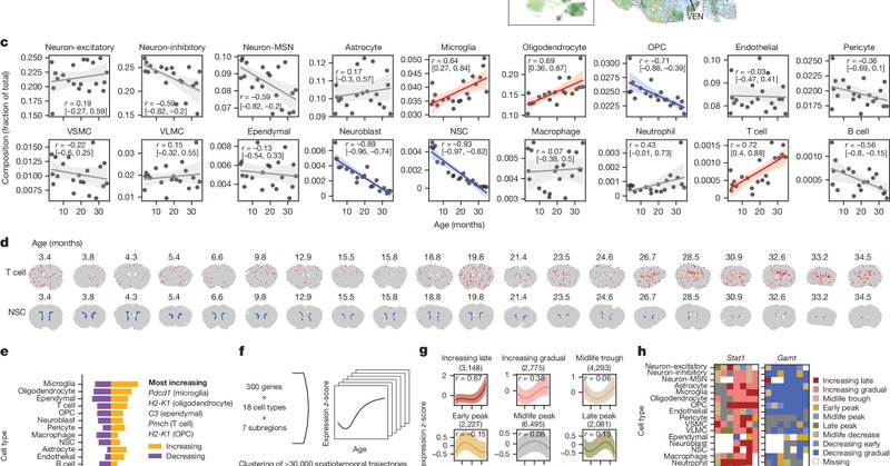
Our multi-year project with @BrunetLab @james_y_zou on building "spatial aging clocks" from spatially resolved single-cell transcriptomics across lifespan and using these clocks to examine spatial effects on brain aging is out now in @Nature ! Paper:
Tweet card summary image
nature.com
Nature - A spatially resolved single-cell transcriptomics map of the mouse brain at different ages reveals signatures of ageing, rejuvenation and disease, including ageing effects associated with T...
5
39
179
@NoLongerMeow
Zihao Ou
1 year
Our team's efforts in bio-imaging in live animals has been published on Science. If you are interested in our work, feel free to reach out to me and I am happy to chat and discuss future potentials!
Tweet card summary image
science.org
Optical imaging plays a central role in biology and medicine but is hindered by light scattering in live tissue. We report the counterintuitive observation that strongly absorbing molecules can...
17
97
493
@iram_tal
tal.iram
1 year
What an amazing way to start the lab! We cant wait to uncover more mechanisms of oligodendrocyte and myelin plasticity and learn how it impacts cognitive aging. More details in our website - https://t.co/vNQwHeXuDZ DM or email me if you are interested to join the team! #ERCStG
@WeizmannScience
Weizmann Institute
1 year
Congratulations to our 8 talented researchers who were granted the 2024 @ERC_Research Starting Grants - Drs. Alexandra Tayar, Eliran Subag, Mark Shusterman, Ranit Kedmi, Samer Gnaim, Tal Iram, Yuval Ronen and Tslil Ast. We are very proud of you! #ERCStG
13
5
51
@Caltech
Caltech
1 year
Paul Sternberg, Bren Professor of Biology, has been selected as the new chair of Caltech's Division of Biology and Biological Engineering (BBE). He will begin a five-year term on September 1. https://t.co/vxbu6uhDW9
Tweet card summary image
caltech.edu
Paul Sternberg has been selected as the new chair of Caltech's Division of Biology and Biological Engineering.
0
2
10
@Antihebbiann
Ann Kennedy
1 year
๐ŸŽNow out: Brady Weissbourd and I wrote about the origins of nervous systems and what their dynamics might have looked like, building on what we see in the jellyfish Clytia hemisphaerica https://t.co/aXm8kGsYX0
1
21
74
@PengHeAtlas
๐“Ÿ๐“ฎ๐“ท๐“ฐ ๐“—๐“ฎ ไฝ•้ตฌ
1 year
๐Ÿšจ๐‡๐ž ๐‹๐š๐› job opportunity @UCSF ๐Ÿšจ: I'm hiring TWO postdocs - an experimentalist and a computational biologist. Join us to use cutting-edge single-cell and spatial technologies to unravel the mysteries of human tissues. https://t.co/QJqxMmrxGi
1
92
198
@Ravi__Nath
Ravi Nath
1 year
Congrats Phil!
@Ohnolog
Phil Abitua ๐Ÿงฌ
1 year
I am pleased to share our paper on axis formation in annual killifish, published in @sciencemagazine! See the thread below for a summary of the story.
0
0
2
@Ravi__Nath
Ravi Nath
1 year
Congrats @param_p_singh!
@BrunetLab
Brunet Lab
1 year
Huge congratulations @Param_p_singh @GAdamReeves1 and all co-authors!! Super excited to see this paper out! 'Suspended animation' in killifish!๐ŸŸ๐ŸŸ๐ŸŸ
1
0
3
@lovett_barron
Matt Lovett-Barron
2 years
We are recruiting postdoctoral fellows to study the neurobiology of collective behavior in schooling fish, using virtual reality and brain-wide imaging in Danionella. If you have experience in systems neuroscience and interest in neuroethology, please reach out (and share!)
2
52
181
@schierlab
Alex Schier
2 years
Apparently, some fish did not read the textbooks that say that Hypocretin/Orexin is key to arousal and wakefulness. A vertebrate family without a functional Hypocretin/Orexin arousal system: Current Biology
Tweet card summary image
cell.com
Bitsikas etย al. show that the Hypocretin/Orexin system is pseudogenized in multiple fish species belonging to the Botiidae family. In contrast to Hypocretin/Orexin-deficient mammals, species such as...
1
27
114
@weallen1
William Allen
2 years
Very excited to announce that I'll be starting a laboratory studying the biology of homeostasis as an assistant professor in the Department of Developmental Biology (@DevBioStanford) at @Stanford in July! https://t.co/KjDvPUa4LI
26
28
305
@sj_marzi
Sarah Marzi
2 years
So excited to host @OliviaYZhou for our next #neurogenomics seminar, Tue 27 Feb, 4pm UK time. Interested in neurons, ageing and chromatin? Then this will be an absolute treat! DM/email for zoom link ๐Ÿง ๐Ÿงฌ Check out her beautiful paper with @BrunetLab here: https://t.co/pIZnAhEzMd
0
14
47
@naturemethods
Nature Methods
2 years
Out today from @james_y_zou and colleagues is TISSUE, a general framework for estimating uncertainty for spatial gene expression predictions, enabling improved downstream analysis of SRT data.
0
13
34
@StanfordDBDS
StanfordDBDS
2 years
James Zou team: New paper presenting a new method, TISSUE, to calibrate uncertainty in spatial transcriptomics just published in Nature Methodsย  https://t.co/XhogAbk4MZ We present a new method, TISSUE, to calibrate uncertainty in spatial transcriptomics. @james_y_zou
0
2
7
@KPapsdorf
Katharina Papsdorf
2 years
Excited to share that I just started my lab at @imbmainz! We will study how lipids drive aging and longevity. Can't wait to dive into this new chapter.
@imbmainz
IMB Mainz
2 years
Dr Katharina Papsdorf joins IMB as a Group Leader ๐Ÿ“ฃ Katharina previously worked as a postdoctoral fellow at @Stanford. Her research looks at how #lipids drive cellular changes that influence #ageing & #longevity. Welcome to IMB! โžก๏ธ https://t.co/Uda7m3daNg
10
7
65
@Sreeparna_P
Sreeparna Pradhan
2 years
How are neural circuits reconfigured during infection to induce sickness behaviors? We show that neuromodulatory systems that control stress and satiety in C.elegans are recruited upon infection to induce sickness behaviors. From Flavell Lab @MIT_Picower https://t.co/ZtsDgJ0pEK
Tweet card summary image
biorxiv.org
When animals are infected by a pathogen, peripheral sensors of infection signal to the brain to coordinate a set of adaptive behavioral changes known as sickness behaviors. While the pathways that...
3
13
61
@varunrshanker
Varun Shanker
2 years
In our latest work, we describe how inverse folding with a multimodal language model enables unsupervised ML-guided protein evolution with the strongest experimental success rates to-date. We evolve antibodies to have ~10-30X better pseudoviral neutralization with improved
5
40
196
@longlabstanford
Long Lab
2 years
Congratulations to all the BAAM poster prize winners!!!!!!! โฆ@Stanfordโฉ โฆ@BrunetLabโฉ
0
3
29
@longlabstanford
Long Lab
2 years
Amazing keynote from @stevens1lab to wrap up @StanfordMed BAAM!!!!! @BrunetLab @clairebedbrook
0
3
22
@dariovalenzano_
Dario Riccardo Valenzano๐ŸŸ๐Ÿฆ ๐ŸคŒ๐Ÿฝ
2 years
We developed an ex vivo assay to test immune cell antibacterial function. Immune cells from old turquoise killifish have reduced antibacterial function compared to young-derived cells! Kudos to @GMorabito96 and @danieldavilaale for the great work! https://t.co/6hfANnZy5A
Tweet card summary image
biorxiv.org
Ex-vivo immune functional assays serve as essential tools for uncovering the intricate molecular mechanisms behind immune responses, both intrinsic and extrinsic, across a diverse spectrum of...
0
14
53