KJWON_LAB Profile
KJWON_LAB

@KjwonL

Followers
188
Following
142
Media
28
Statuses
368

Computational Biology Lab at BRIC, University of Copenhagen

Copenhagen, Denmark
Joined July 2018
Don't wanna be here? Send us removal request.
@BoWang87
Bo Wang
2 years
🔬Can whole-slide Hematoxylin and eosin (H&E) stained histology images predict gene expression profiles in single-cell spatial omics? #spatial #SingleCell Introduce our latest paper, BLEEP (Bi-modaL Embedding for Expression Prediction): a state-of-the-art tool predicting spatial
3
69
246
@tunepers
Tune H. Pers
2 years
Dinner & goodbye. The social side of science is what makes the difference. #singlecellCPH23 🌿 Vanessa Hall, Jeff Moffit, @adameykolab⁩ ⁦@KharchenkoLab⁩ ⁦@KhodosevichLab⁩ ⁦⁦@KrishnaswamyLab⁩ ⁦@ravnskjaer_lab⁩ ⁦@AUGCsoup⁩ ⁦@KjwonL
1
3
24
@josh_brickman
Josh Brickman
3 years
Nice safari into hundreds(instead of thousands) of cells to infer inductive interactions! Great work by @JunilKim_caleb and @MichaelaRothova who interrogated these critters in @KjwonL Shout out to collaborators: @IdoAmitLab @SiyeonRhee @rajangogna_ . https://t.co/DIr420GhI1
Tweet card summary image
pnas.org
Development of multicellular organisms is orchestrated by persistent cell–cell communication between neighboring partners. Direct interaction betwe...
0
3
11
@KjwonL
KJWON_LAB
3 years
Gene expression changes due to cell-contact with neighbors @pnas. Neighboring cell type prediction from #scRNAseq. Works by @JunilKim_caleb and Michaela. Collaboration with @josh_brickman, Rajan, and @IdoAmitLab. Thanks to @lundbeckfonden. https://t.co/7KFQlD6Q0x
Tweet card summary image
pnas.org
Development of multicellular organisms is orchestrated by persistent cell–cell communication between neighboring partners. Direct interaction betwe...
0
3
18
@moorejh
Jason H. Moore, PhD
3 years
CFP: The Symposium on Artificial Intelligence for Learning Health Systems (SAIL) is a new annual conference on AI for clinical medicine. SAIL will be held in Puerto Rico on May 9-12, 2023. https://t.co/CXxjqvg8FH #bioinformatics #artificialintelligence
0
13
23
@KjwonL
KJWON_LAB
3 years
Gene regulatory network reconstruction from scRNAseq: Greatly reduced false positives using multivariate transfer entropy. Great work by Guangzheng and @JunilKim_caleb. Collaboration with @kedar_natarajan https://t.co/bWVU2N2Vec
0
3
5
@ry_lister
ryan lister
3 years
In our new study we chart human prefrontal cortex gene regulatory dynamics from gestation to adulthood at single-cell resolution (RNA + ATAC) @CellCellPress https://t.co/jqTWLOZEIu
22
151
534
@deniswirtz
Denis Wirtz
3 years
We updated our database and now list 385 postdoc fellowship opportunities (w/ description, deadline, amount, eligibility, etc). Getting one means a lot more freedom to do the work you want to do.
24
2K
4K
@moorejh
Jason H. Moore, PhD
3 years
We have an open search for a collaborative biostatistician to join our faculty at @CedarsSinai! Please RT! https://t.co/AcrtJi0ZAT #biostatistics #statstwitter #epitwitter #datascience
0
23
22
@KjwonL
KJWON_LAB
3 years
This time, tissue territory detection. Next version is coming.
0
0
2
@KjwonL
KJWON_LAB
3 years
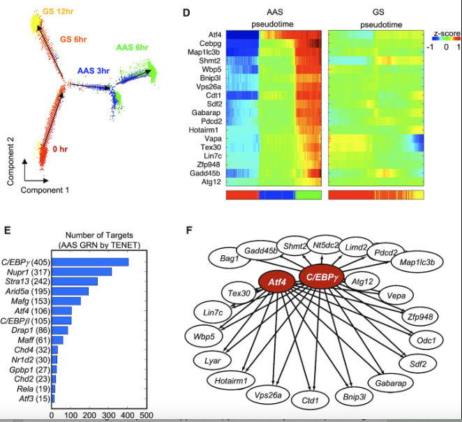
It is great to see an algorithmic development (TENET) leads to finding a new factor important for autophagy. Great work by @JunilKim_caleb in collaboration with Sunghee Baek and Dongha Kim.
@JunilKim_caleb
Junil Kim
3 years
Systemic approaches using single cell transcriptome reveal that C/EBPγ regulates autophagy under amino acid starved condition
0
0
4
@KjwonL
KJWON_LAB
4 years
scRNAseq analysis revealed the role for Shank3 neural stem cells and the association with autism. Collaboration with Jongphil Kim. https://t.co/5YC7P9zQvJ
0
0
5
@Morteza_C_H
Mori
4 years
We (@KjwonL & @WennerbergLab )designed a tool for identifying and grouping effective drugs based on their response in multiparameter high-throughput and high-content screenings #cancer #AML #MDS #chemotherapy #immunotherapy https://t.co/qHcH5eg6Za @eLife
0
3
8
@GrayCampLab
Gray Camp
4 years
Space-time analytics in digital human organoids! Stellar work from talents @WahlePhilipp @brangiov @HarmelChristoph @zhisong_he + team! Collab with @lucaspelkmans @TreutleinLab. Thanks @OrganoidAtlas @cziscience @humancellatlas @ETH_BSSE @IOB_ch #organoids https://t.co/DxqNpmCLJ7
3
80
278
@KjwonL
KJWON_LAB
4 years
A new type of analyzing spatial transcriptomics data.
@HyobinKim4
Hyobin Kim
4 years
Excited to announce our latest work in the @KjwonL Lab! We study cell contact-dependent gene expression using the transcriptome of spatial beads composed of multiple cell types. https://t.co/9tyWSxLA9Z #SpatialTranscriptomics #SlideSeq #CellContact #CellCellInteractions
0
1
3
@RongFan8
Rong Fan
4 years
What an exciting week for CUT&Tag!!! After we published spatial-CUT&Tag in Science last week, Prof. Xiaowei Zhang lab demonstrated combining CUT&Tag and MERFISH to image, for example, 127 target H3K4me3 loci or 139 H3K27ac loci in mouse brain. Very cool! https://t.co/BWddFt1Kdb
Tweet card summary image
biorxiv.org
The recent development of spatial omics methods enables single-cell profiling of the transcriptome and the 3D genome organization in a spatially resolved manner. Expanding the repertoire of spatial...
4
70
294
@WennerbergLab
Wennerberg Lab
4 years
We’re excited to have this approach by @Morteza31846588 & @EllaKarjalainen published. A great collaboration with @KjwonL @HelinLab and the Grønbæk lab @UCPH_BRIC
@KjwonL
KJWON_LAB
4 years
@Morteza31846588 's work to process high-dimensional screening data is finally out in @eLife. It clusters samples based on their drug responses. Collaboration with @WennerbergLab.
0
3
11
@KjwonL
KJWON_LAB
4 years
Spatial biology meeting organized by Oxford Global. Vesalius by @pcnmartin and @HyobinKim4 will be introduced. https://t.co/C110m2q5PN
0
2
6
@Morteza_C_H
Mori
4 years
our paper is out: Comprehensive and unbiased multiparameter high-throughput screening by compaRe finds effective and subtle drug responses in AML models
0
2
3
@fabian_theis
Fabian Theis
4 years
Exciting preprint from @dana_peer lab on quantifying intestinal stem cell activity. Plus, interesting new deconvolution approach BayesPrism and pretty spatial visualization method SpaceFold. https://t.co/Zn6V2Tw7bY
4
49
206