NicoliLab Profile Banner
Stefania Nicoli Profile
Stefania Nicoli

@NicoliLab

Followers
1K
Following
2K
Media
41
Statuses
745

Associate Professor, Yale University. Interests: Zebrafish, RNA, Vascular Development, Hematopoiesis, Stem Cells, Mechanotransduction, Quantitative Biology.

New Haven, CT USA
Joined December 2020
Don't wanna be here? Send us removal request.
@NicoliLab
Stefania Nicoli
1 year
Congratulations to @joey_ghersi and Wenping on this achievement and many more papers to come as corresponding author! 🎉 #AcademicSuccess #ProudMoment
@joey_ghersi
Joey Ghersi
1 year
Excited to share that our paper is now out! 🎉 Grateful for the opportunity to work with Wenping Zhou, @BillSessa, @NicoliLab, and all the amazing co-authors. Thank you all for the collaboration! 🙌 Side note : this marks my debut as a senior author. https://t.co/gObcy5wu1s
0
3
19
@NicoliLab
Stefania Nicoli
1 year
@NicoliLab is moving to Bluesky! 💙 Same handle, same picture, and a lighter conscience. Excited to follow all your amazing science on the other side! @YaleIMed @YaleGenetics @YaleCardiology @YaleCVRC
1
3
9
@GreenLabJHMI
Green Lab
1 year
Excited to see our LARP1 manuscript published at The EMBO Journal. We show that LARP1 directly binds non-translating ribosomes and TOP mRNAs. An excellent collaboration with the @jingdongcheng lab! https://t.co/VvDLODTn3n
link.springer.com
The EMBO Journal - Terminal oligopyrimidine motif-containing mRNAs (TOPs) encode all ribosomal proteins in mammals and are regulated to tune ribosome synthesis to cell state. Previous studies have...
1
28
96
@vishalmkrishnan
Vishal Mohanakrishnan
1 year
Bone remodeling is traditionally driven by osteoblasts and osteoclasts, but our study reveals a third essential player: "Type R capillaries". Excited to share my PhD work from @ralfhadams lab, now published in @NatureCellBio. https://t.co/KMTIlSBnjl 🧵1/8👇 🐭🔬🦴
18
46
212
@YaleGenetics
Yale Department of Genetics
1 year
🎤 We're partnering with the Yale Center for Genomic Health to hire a new investigator in human genomics! We're seeking innovative candidates with a commitment to diversity, inclusion, and mentoring. Apply by Nov 15, 2024. Pls retweet!! 🙏 More details:
0
3
5
@BazziniLab
BazziniLab
1 year
0
18
66
@NicoliLab
Stefania Nicoli
1 year
Fantastic opportunity to apply👇🏼👇🏼👇🏼!!
@DobrevaLab
The Dobreva Lab
1 year
The newly established Helmholtz Institute for Translational AngioCardioScience (HI-TAC) is looking for two Junior Research Group Leaders in the field of AngioCardioScience! Please feel free to reach out and help spread the word! Apply now: MDC Berlin - Online Application System
0
0
1
@YaleCVRC
Yale CVRC
1 year
Apply for the 2025 GRC/GRS on Vascular Cell Biology to explore New Perspectives on Vascular Cell Diversity and Function in health & disease, with YCVRC’s Dr. Stefania Nicoli @NicoliLab as the Vice Chair. Last date for abstract submission is Dec 15.
1
7
15
@eLife
eLife - the journal
1 year
Powerful proteomics techniques show how tiny pits in cell membranes, called caveolae, respond to mechanical stress at the back of moving cells. Membrane tension causes caveolae to adjust by breaking certain connections, helping the cell move. https://t.co/awvy0pkmbT
0
10
65
@embl
EMBL
1 year
Congratulations, Matthias Hentze! EMBL Director Matthias Hentze is the 2025 recipient of the Otto Warburg Medal, regarded as Germany’s highest award for biochemists and molecular biologists. https://t.co/C1jXD0K4uj
2
15
75
@NicoliLab
Stefania Nicoli
1 year
Congrats!! So well deserved… three of my favorite people in the world coming together... I couldn’t be happier for you all! 🎉❤️
@KarinaYaniv
🎗️Karina Yaniv🎗️
1 year
This is us 3 hours, and 15 minutes before the interview in Brussels 😃. We are so grateful and honored to receive this huge recognition! But the friendship, the team work, the support, the experiences we accumulated together, are the real prize! @MarionaGraupera @valentatormenta
1
0
18
@NicoliLab
Stefania Nicoli
1 year
Before this important week in the USA, we needed a little fun @NicoliLab! For Halloween, we dressed up as the Inside Out emotions— Joy was our 🎃🎃🎃!!
0
0
52
@ShechnerLab
SheqLab
1 year
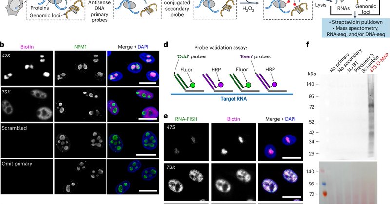
Beyond thrilled to present our O-MAP—now *published* @naturemethods (!!!) O-MAP is a powerful new method for biochemically "dissecting" the subcellular microenvironment around an RNA of interest, using off-the-shelf parts and standard manipulations. 🧵 https://t.co/gBGsQ6dBs9
Tweet card summary image
nature.com
Nature Methods - Oligonucleotide-mediated proximity-interactome MAPping (O-MAP) enables precise multiomic characterization of biomolecular interaction networks at target RNAs. Distinct O-MAP...
32
109
448
@OburogluLeal
Leal Oburoglu
1 year
It’s a great pleasure to share our latest paper on the impact of oxidative stress on newly emerging hematopoietic cells 🧫 Thanks to everyone who contributed, and made it possible. Out now in @jbiolchem 👉
0
3
13
@joey_ghersi
Joey Ghersi
1 year
🌟 Recruiting PhD students and postdocs at CHU Sainte-Justine Research Center! 🌟 🗓️ Deadline: November 17th 🔬 Among exciting projects, one position (PhD student) is open in the Ghersi Lab —apply now to join our team! @CR_CHUSJ @UMontreal
@CR_CHUSJ
Centre de recherche Azrieli du CHU Sainte-Justine
1 year
📣Recrutement #phd #postdoc Venez poursuivre votre formation doctorale ou postdoctorale dans le plus grand centre hospitalier mère-enfant au Canada! https://t.co/iPHThkCU9f
0
16
27
@SStevenWang
Siyuan (Steven) Wang
1 year
Today in our @YaleGenetics Graduate Student Seminar class, we discussed two Nobel Prize winning papers from Prof. @SvantePaabo, who joined us virtually to share his insights on ancient human genome research. Thank you Prof. Paabo for inspiring our students!
2
6
47
@BrisaPalikuqi
Brisa Palikuqi
1 year
The Yale Stem Cell Center has openings for two Faculty Positions this year! Apply by Nov 15 at https://t.co/E2Ehkchehc and come be my neighbor :)
0
11
31
@eLife
eLife - the journal
1 year
Zebrafish study reveals clues to how inflammation drives scoliosis. https://t.co/DdGvurchEq
0
13
29
@guo_lab
Junjie Guo 郭俊傑
1 year
Don't miss this thoughtful Preview from @RawTaterTot13 @BassellLab of our work with @AlexaRSoares @MarinaP63 on NPR alternative #mRNA translation initiation, now out in @MolecularCell! @YaleNeuro @Yale_INP @YaleRNA @KavliAtYale @WuTsaiYale @NIGMS @nyscf https://t.co/PZUuNM6mAD
0
9
50
@NicoleLake
Nicole Lake
1 year
Excited to share our @Nature paper introducing constraint metrics for #mtDNA! Constraint models are powerful tools that were missing for mtDNA—until now. By applying our model to #gnomAD, we reveal which sites in mtDNA are most crucial for health & disease
Tweet card summary image
nature.com
Nature - Development of a constraint model specifically for mitochondrial DNA and applied to data from the Genome Aggregation Database provides insights into which sites in the mitochondrial genome...
12
57
210
@YaleGenetics
Yale Department of Genetics
1 year
📢📢📢 Hot new paper led by our very own @YaleMed A/Profs Nicole Lake @NicoleLake + Monkol Lek @theFourier2k on constraint in the mitochondrial genome. Superb work from a superb team!🤩🤩
Tweet card summary image
nature.com
Nature - Development of a constraint model specifically for mitochondrial DNA and applied to data from the Genome Aggregation Database provides insights into which sites in the mitochondrial genome...
1
11
45