mantri_madhav Profile Banner
Madhav Mantri Profile
Madhav Mantri

@mantri_madhav

Followers
205
Following
3K
Media
14
Statuses
368

Postdoc

California
Joined April 2017
Don't wanna be here? Send us removal request.
@JEFworks
Dr. Jean Fan
1 month
In this @NatureGenetics commentary, I reflect on an older paper from the Campbell group @sangerinstitute showing how normal skin is full cancer mutations yet stays healthy to highlight the opportunity to revisit this question using new spatial omics tech: https://t.co/eZ6T4WLtKm
2
28
155
@biorxiv_cancer
bioRxiv Cancer Bio
2 months
RESTRICT-seq enables time-gated CRISPR screens and uncovers novel epigenetic dependencies of SCC resistance https://t.co/eJL1IaM3VD #biorxiv_cancer
0
3
3
@DrWoappi
Yvon Woappi
2 months
CRISPR screens revolutionized genetics; but what if the method itself introduces noise? 🤔 📣We developed RESTRICT-seq, a next-gen screening method to address this📣. #PrecisionGenomics
1
9
39
@mantri_madhav
Madhav Mantri
4 months
Brilliant idea with big impact! Must read🧬 Amazing work!! Congratulations @AlexandrePCheng!!! 👏👏
@AlexandrePCheng
Alexandre Pellan Cheng
4 months
Highly accurate sequencing OR high throughput? We refuse to choose. Introducing paired plus-minus sequencing (ppmSeq), a method built to deliver both. Our latest paper with @UltimaGenomics 👀👀👀 See ⬇️ for a primer on the next frontier of genomics https://t.co/kl2KOaKziW
0
0
3
@GardellaAnnie
Annie Gardella
4 months
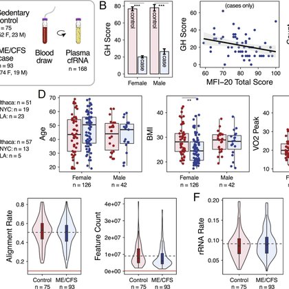
Our work using cell-free RNA as a minimally invasive bioanalyte to investigate circulating biomarkers and the pathobiology of ME/CFS is out today in @PNASNews! Led by @IwijnDeVlaminck, @DrMaureenHanson, and @CornellMECFS #cfRNA #MECFS #PNAS https://t.co/J9R6kEZAIF
Tweet card summary image
pnas.org
People living with myalgic encephalomyelitis/chronic fatigue syndrome (ME/CFS) experience heterogeneous and debilitating symptoms that lack suffici...
3
9
25
@omary_mzava
Omary Mzava, PhD
4 months
Excited to share our urine cell-free RNA (cfRNA) study, now out in @Clin_Chem_ADLM Urine Cell-Free RNA vs Plasma Cell-Free RNA for Monitoring of Kidney Injury and Immune Complications https://t.co/fvKbOUB5LZ
3
11
28
@NaturePortfolio
Nature Portfolio
4 months
A study in @Nature shows that respiratory viruses trigger metastatic breast cancer cells to proliferate in lungs in mouse models of breast cancer. These findings are supported by human observational data. https://t.co/1CZ7ZeU2m1
0
19
69
@aemonten
Alejandro Montenegro
5 months
"Here we present the first direct evidence that H3K4me3 is not a cause but a consequence of transcriptional activation, functioning as a downstream epigenetic response"
Tweet card summary image
biorxiv.org
Histone H3 Lysine 4 trimethylation (H3K4me3) is widely recognized as a hallmark of actively transcribed gene promoters, yet its precise role in transcriptional regulation remains unresolved[1][1]–[...
5
61
280
@prof_horvath
Prof Steve Horvath
5 months
Challenging a longevity dogma in muscle aging. Validated epigenetic clocks (pan-mammalian and muscle-specific) reveal a surprise: an 85% drop in NAD⁺ in mouse muscle leaves epigenetic age unchanged. Muscle structure, function, and mitochondria stay strong: NAD⁺ loss ≠ muscle
18
31
171
@jpsenescence
João Pedro de Magalhães
5 months
🚨New paper on theories of ageing I discuss the major mechanistic theories of ageing in light of recent findings as well as the fundamental nature of the ageing process. Theoretical work is more important than ever in biology, including in ageing. https://t.co/JG7XLI6QFS
Tweet card summary image
nature.com
Nature Cell Biology - This Review provides an overview of modern mechanistic theories and critically examines two main groups of ageing theories—error and program based—in the context...
28
95
392
@Nature
nature
5 months
Inflammation, thought to be a driver of age-related disease, does not worsen with age in some Indigenous communities https://t.co/DpwpyejZLO
4
26
137
@LabWaggoner
Waggoner Lab
6 months
Inducible protein degradation reveals inflammation-dependent function of the Treg cell lineage–defining transcription factor Foxp3 @SciImmunology https://t.co/OASonAWL0b
Tweet card summary image
science.org
Acute Foxp3 protein depletion selectively affects Treg cells responding to type 1 inflammation.
0
8
36
@Dev_Cell
Developmental Cell
6 months
Online now: Myocardium and endocardium of the early mammalian heart tube arise from independent multipotent lineages specified at the primitive streak
cell.com
Sendra et al. use clonal analysis and live imaging in mouse embryos to show that the primitive heart arises from two multipotent mesodermal populations, not a cardiac-specific precursor. Myocardial...
1
5
14
@kwanalexc
Alex Kwan 關進晞
8 months
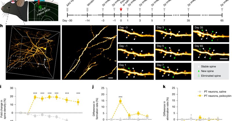
Our latest study identifies a specific cell type and receptor essential for psilocybin’s long-lasting neural and behavioral effects 🍄🔬🧠🐁 Led by Ling-Xiao Shao and @ItsClaraLiao Funded by @NIH @NIMHgov 📄Read in @Nature - https://t.co/teA2IhCpXi 1/12
Tweet card summary image
nature.com
Nature - A pyramidal cell type and the 5-HT2A receptor in the medial frontal cortex have essential roles in psilocybin’s long-term drug action.
17
91
312
@junyue_cao
Junyue
7 months
Thrilled to share our latest preprint led by the fantastic student Ziyu @ziyu__lu! We constructed a scATAC-seq atlas profiling > 500 mouse tissues to explore cell population dynamics during mammalian aging and the associated chromatin landscape changes: https://t.co/AiIMf5r1hV
2
26
104
@ItaiYanai
Itai Yanai
7 months
Have you discovered the Night Science Podcast yet? @nightsciencepod
2
14
110
@michelle_monje
Michelle Monje🎗️ 🟦
7 months
Delighted to share our new study, led by @annacgeraghty and @LehiAcosta , uncovering the cellular dysregulation underpinning cognitive impairment after CAR T cell therapy and a strategy to rescue this cellular and cognitive dysfunction in mice. 1/ https://t.co/07KHI5egRg
Tweet card summary image
cell.com
CAR T cell therapy can cause cognitive impairment in mouse models with central nervous system (CNS) and non-CNS cancers by inducing persistent neuroinflammation, thereby disrupting oligodendroglial...
6
59
246