Wellcome Sanger Institute
@sangerinstitute
Followers
72K
Following
5K
Media
955
Statuses
7K
We are a world leader in genomics research. We apply and explore genomic technologies to advance the understanding of biology and improve health 🧬
Wellcome Genome Campus, Cambs
Joined April 2009
We are pleased to see Professors Mark Blaxter (@sangerinstitute) and Harris Lewin contribute to this blog highlighting how quality reference genomes - like those generated by our project - could help to inform conservation practice. 🧬 Read more via @FrontScience ⤵️
🌿Biodiversity loss is accelerating—the @EBPgenome is scaling up to create a global resource for conservation, agriculture, & biotech. Read how Mark Blaxter of @darwintreelife and Harris Lewin of @ASUGlobalFuture are shaping Phase II in this @wef blog 🔗 https://t.co/qLSI8Lwsen
0
1
6
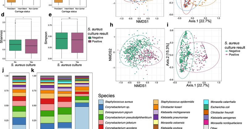
Read 'Large-scale characterization of the nasal microbiome redefines Staphylococcus aureus colonization status' from @sangerinstitute, @Cambridge_Uni, @imperialcollege and collaborators in @NatureComms here ⬇️ https://t.co/pw2swTGek4
nature.com
Nature Communications - Here, using samples from ~1,100 individuals, the authors define the nasal microbiome linked to Staphylococcus aureus colonization, identifying seven communities- either S....
0
1
2
For a deeper dive into the CARRIAGE Study and how it impacts our understanding of antimicrobial resistance, take a nose at our blog: https://t.co/jcynik4O4f
sangerinstitute.blog
The CARRIAGE study reveals critical insights into the role of Staphylococcus aureus in antimicrobial resistance (AMR). We caught up with Dr Ewan Harrison to discuss how the CARRIAGE study impacts our...
1
0
1
People who persistently carry the bacterium Staphylococcus aureus have a much less diverse community of bacteria in their nose, while certain species may help keep it out. 🦠 These findings offer insight into who may be at higher risk of infection. 👇 https://t.co/lHGZg6hFK6
1
1
3
[🚨Data release🚨] The #GPS_project database Monocle is now having 40k pneumococcal genomes and detailed metadata ! Thanks @HarryHung at @sangerinstitute and Simran Utreja at CDC to put them together! https://t.co/PwiJB5E8IF
0
3
2
Some people appear biologically resistant to cancer even after major risk exposures🧬 The Cancer Avoidance project aims to understand why, to help prevent cancer before it starts. Read more⤵️ https://t.co/9RHx1OW0OS
0
0
3
In their latest white paper, the #ProjectPsyche team explains how they plan to do this, and why ⤵️ https://t.co/ttbIWUBLaX
0
0
1
The DNA of butterflies & moths is supporting conservation, shedding light on evolution, and could find new ways to stop pests 🦋 1,000 genomes have been released, and Project Psyche aims to continue until all 11,665 European species have been sequenced 🧬 https://t.co/V7OBgAtDEj
2
0
1
Struggling to navigate the grant-funding maze? Discover expert guidance and practical tips to help you transform your idea into a successful, funded project ✅ Read more: https://t.co/UH2Am2F3x8
0
0
3
New research shows that antimicrobial resistant bacteria and genes moves freely between ecological compartments across Uganda and Malawi – highlighting the need for cross-compartment intervention 🌍 Read more ➡️ https://t.co/EGdtTFIDqu
0
0
1
Read 'High frequency body site translocation of nosocomial Pseudomonas aeruginosa’ from @sangerinstitute in @NatureComms here ⤵️ https://t.co/VzZbZYYtKG
nature.com
Nature Communications - Here, the authors report within-host diversity and body site translocation dynamics in hospital samples of Pseudomonas aeruginosa and reveal that body site sharing was...
0
0
2
A type of hospital bacteria, Pseudomonas aeruginosa, can move from a vulnerable patient's lungs to their gut, raising the risk of sepsis. 🦠 This work could help shape future infection monitoring strategies and reduce sepsis-related deaths. 👇 https://t.co/9eEd9dqPgf
1
1
5
The scale of the @darwintreelife project is what drew Beatriz Rodrigues Estevam to apply for the Sanger Prize, and she won the funded 3-month placement. Now she is working alongside genomics experts. Learn more about her work & the Sanger Prize, here ⤵️ https://t.co/hnA46GihO4
0
0
4
We’re delighted to share that @hilsomartin has been invited to deliver the prestigious 2026 Balfour Lecture, awarded by @GenSocUK 🎉 Click below to learn more about Hilary's research ⤵️ https://t.co/AeONIIenzC
0
0
8
Our mission is to nurture the future leaders in biomedical research. What does that look like? This 👇 Our warmest congrats to former #ListerFellow and current trustee Muzz @Muzz_Haniffa on this exciting new role as Deputy Director at @sangerinstitute
https://t.co/kG35IDQB5C
1
1
3
Read ‘A non-canonical lymphoblast in refractory childhood T-cell leukaemia’ from @sangerinstitute, @CUH_NHS, @GreatOrmondSt, @ucl, @BramLim, @drdavidoconnor, and others in @NatureComms, here⤵️ https://t.co/XpAZOu9O19
nature.com
Nature Communications - T-cell acute lymphoblastic leukemia is a highly aggressive disease with varying recurrence rates. Here, the authors build a single cell transcriptomic atlas of childhood...
2
0
1
Three-year-old Jacob was diagnosed with T-ALL leukaemia at @GreatOrmondSt in December 2024 and is now in remission. Find out more about his story here ⤵️ https://t.co/Hlz32UcNB5
1
0
1
A new type of cancer cell has been discovered in childhood leukaemia, which could impact clinical care for children with T-cell leukaemia (T-ALL). Read more about this discovery and how it could help children with blood cancer, here ⤵️ https://t.co/Hlz32UcNB5
2
0
2
Latin America’s genetic diversity is immense, yet largely underrepresented in research 🌍 We spoke with Patricia Possik about boosting research equity, building capacity, and her work on acral melanoma. Read more 👉
sangerinstitute.blog
Despite its extraordinary genetic diversity, Latin America remains largely absent from global genomic studies. Dr Patricia Abrão Possik discusses efforts to boost regional research capacity and...
0
0
4
David’s pioneering work at @sangerinstitute is helping uncover the genetic drivers of skin cancer and opening new doors for treatment. 🧬 Read more about David’s work here ⤵️ https://t.co/4fXqbBTsuJ
sangerinstitute.blog
Dr David Adams, Senior Group Leader at the Wellcome Sanger Institute, is a pioneer in cancer biology and uncovering skin cancer genetics. We explore his 20-year career at Sanger and the global impact...
0
0
1