TouficMayassi Profile Banner
Toufic Mayassi Profile
Toufic Mayassi

@TouficMayassi

Followers
249
Following
474
Media
15
Statuses
78

Mucosal immunologist drawn to the computational world | @banajabri lab graduate | Postdoc in @TheXavierLab at the @broadinstitute

Cambridge, MA
Joined June 2014
Don't wanna be here? Send us removal request.
@TouficMayassi
Toufic Mayassi
1 year
1/ Keen to share the story of my postdoc research in @TheXavierLab! We built a massive resource characterizing the spatial landscape of the gut, and yes, we dug deep into the biology too. If you’ve got a minute, let me walk you through the story. 🧵👇 https://t.co/sKL3yyCCKZ
Tweet card summary image
nature.com
Nature - Intestinal regionalization is characterized by robust and resilient structural cell states and the intestine can adapt to environmental stress in a spatially controlled manner through...
21
70
295
@ericmichbrown
Eric Brown
6 months
Our most recent work on sphingolipids is now published in @cellhostmicrobe! https://t.co/9gr9ClbqUH Here we discovered a mechanism by which bacterial sphingolipids in outer membrane vesicles promote anti-inflammatory responses in immune cells, through activation of the mevalonate
3
34
128
@TrendsImmuno
Trends in Immunology
10 months
Mouse gut blueprint: regionality and resilience https://t.co/1DAIhBInK9 #immunology
0
11
47
@RossjohnLab
Rossjohn lab
10 months
Latest paper from lab, where Awad et al describe how cigarette smoke impacts that MAIT-MR1 axis and implications for lung diseases. In collaboration with Fairlie, Hansbro and Corbett labs https://t.co/hqlLiWHwsq @MonashBDI @nhmrc @WaelAwadMoh @MonashUni @Jamie_Rossjohn @JExpMed
0
8
18
@Y_Gilad
Yoav Gilad
10 months
My book, An Intuitive Primer on Effective Functional Genomics Study Design, is published! I’d really appreciate it if you could help spread the word, and I’d love to hear your thoughts and feedback. It’s available on Amazon: https://t.co/VKR3l4RTSA
6
40
104
@Lo_Zanzi
Ivan Zanoni
1 year
#WeekendRead! #LocationLocationLocation! @TouficMayassi @TheXavierLab &co show @Nature the regional specialization of the gut at the spatial (single cell) level: strong resilience after inflammation & ILC2 are key in middle colon to adapt to the microbiota
Tweet card summary image
nature.com
Nature - Intestinal regionalization is characterized by robust and resilient structural cell states and the intestine can adapt to environmental stress in a spatially controlled manner through...
0
8
30
@broadinstitute
Broad Institute
1 year
The intestine maintains a delicate balance in the body. This equilibrium is disrupted in parts of the organ in some diseases, but scientists don’t fully understand why. Now, researchers have created a blueprint of the gut that could address these questions https://t.co/d79fmBocTk
1
9
26
@ericmichbrown
Eric Brown
1 year
Huge congrats to Toufic and all! Been fortunate to witness this incredible piece of work come together over the years and all the hard work behind the scenes which led to so many surprising and interesting findings. Such as there is a very distinct middle colon region with
@TouficMayassi
Toufic Mayassi
1 year
1/ Keen to share the story of my postdoc research in @TheXavierLab! We built a massive resource characterizing the spatial landscape of the gut, and yes, we dug deep into the biology too. If you’ve got a minute, let me walk you through the story. 🧵👇 https://t.co/sKL3yyCCKZ
0
2
14
@TheXavierLab
Xavier Lab
1 year
1/3 Thrilled to share exciting new work in @Nature by @TouficMayassi, @li_chenhao, Åsa Segerstolpe, et al. Spatial profiling of mouse intestine reveals a landscape robust to perturbations in homeostatic drivers & adaptable in a spatially-restricted manner
nature.com
Nature - Intestinal regionalization is characterized by robust and resilient structural cell states and the intestine can adapt to environmental stress in a spatially controlled manner through...
0
30
105
@li_chenhao
Chenhao Li
1 year
It was such an experience working on this large-scale dataset and most importantly in the team with diverse backgrounds. I have learned so much from @TouficMayassi and other members of @TheXavierLab.
@TouficMayassi
Toufic Mayassi
1 year
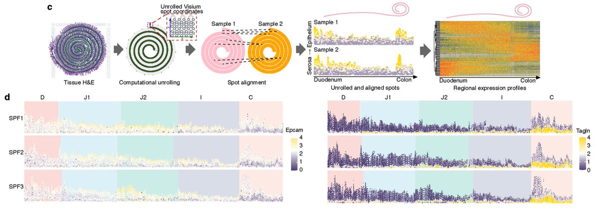
6/ Next challenge - reconstruct the tissue to its native state and unify segments within and across mice to facilitate downstream analysis and visualization. Enter the room @li_chenhao, a brilliant scientist that helped me supercharge the study along with my computational skills.
0
2
22
@TouficMayassi
Toufic Mayassi
1 year
21/ This work represents years of effort shaped by the guidance of mentors, support of colleagues, and encouragement from family and friends. Grateful to everyone who contributed, directly or indirectly. Excited to keep exploring the mysteries of the gut! Until next time...
1
0
4
@TouficMayassi
Toufic Mayassi
1 year
20/ Our results demonstrate that intestinal regionalization is characterized by robust and resilient structural cell states and that the intestine can adapt to environmental stress in a spatially controlled manner via the crosstalk between immunity and structural cell homeostasis
1
0
5
@TouficMayassi
Toufic Mayassi
1 year
19/ Remarkably, we turned off ANG4 expression in the middle colon. Using our Xenium panel, we showed the loss of the middle colon-adapted goblet cell population, demonstrating that ILC2s are essential for actively maintaining this adaptation.
1
0
3
@TouficMayassi
Toufic Mayassi
1 year
18/ Intrigued by these results, we reached out to David Artis and his group @WeillCornell to test if ILC2s drive the middle colon’s microbiota adaptation. I drove down to NYC with my tools and together with the talented @HiroTheHero_PhD we turned the lights off on the mid colon.
1
0
4
@TouficMayassi
Toufic Mayassi
1 year
17/ Together with my officemate of 4yrs and close friend @ericmichbrown we were then able to show ILC2 derived signals could induce the middle colon signature in ex vivo explants.
1
0
3
@TouficMayassi
Toufic Mayassi
1 year
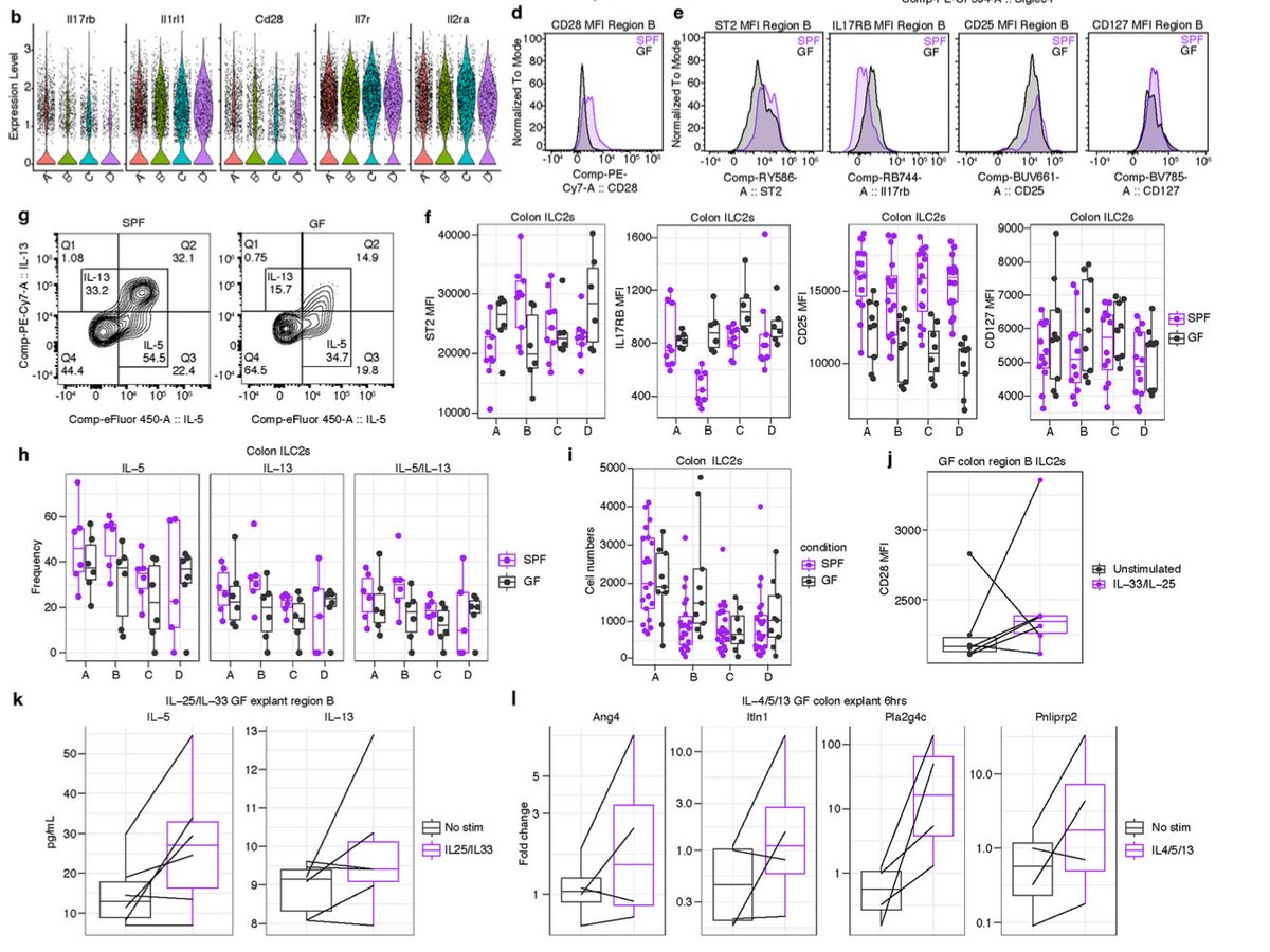
16/ We leveraged our sc data to compare all immune cell types across regions between SPF and GF mice and found only ILC2s showed a unique microbiota driven signature in the middle colon (B) which we could also validate with flow cytometry for a variety of markers.
1
0
2
@TouficMayassi
Toufic Mayassi
1 year
15/ By now, you’re probably wondering what’s up with the middle colon? So were we. Mid colon genes like Ang4, Pla2g4c and Spta1 are linked to type II immunity tissue responses (helminth/protozoa colonization), yet we observed them in steady state and in absence of those drivers.
1
0
2
@TouficMayassi
Toufic Mayassi
1 year
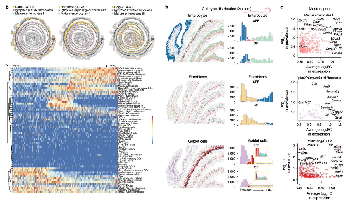
14/ Using our data to design a customized 480 gene panel we then leveraged high resolution Xenium technology to map all our cell states in space and validated the regional association of cell states as well as the middle colon adapted cells.
1
0
2
@TouficMayassi
Toufic Mayassi
1 year
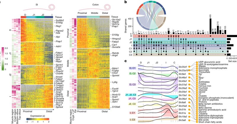
13/ We found unique structural cells defined each region (enterocytes, fibroblasts, and goblet cells) and strikingly the middle colon associated region (B) had unique subsets only found in the presence of the microbiota.
2
0
2