SchiefferDr Profile Banner
Dr. med. Elisabeth Schieffer Profile
Dr. med. Elisabeth Schieffer

@SchiefferDr

Followers
679
Following
2K
Media
24
Statuses
1K

@eschieffer.bsky.social ; MD Cardiology, sports medicine, nutrition, rehabilitation, preventive medicine, Post-covid, Post-vac, ME/CFS

Joined May 2019
Don't wanna be here? Send us removal request.
@atranscendedman
thetranscendedman
23 hours
Researchers studied 95 people and found that 73% of long COVID patients relied mostly on carbs for energy at rest, compared to 20% of controls. This inefficient energy use was strongly linked to fatigue and post-exertional malaise. https://t.co/ueAASeEZVd
researchsquare.com
BackgroundDyspnea, fatigue and post-exertional malaise (PEM) are hallmark features of long Covid and emerging evidence suggests that abnormal energy metabolism may contribute to these symptoms. A...
14
33
185
@atranscendedman
thetranscendedman
1 day
Rutgers researchers highlight that SARS-CoV-2 can enter cells without ACE2 using at least 15 other receptors like CD147 and AXL, triggering immune responses and potentially aiding viral escape from vaccines. https://t.co/gFf4vkX2Ck
Tweet card summary image
journals.asm.org
The coronavirus disease 2019 (COVID-19) pandemic, associated with more than 20 million deaths, was caused by severe acute respiratory coronavirus 2 (SARS-CoV-2) and remains a threat due to the...
6
60
188
@LabWaggoner
Waggoner Lab
2 days
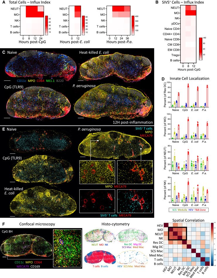
Dendritic cells regulate the innate-adaptive balance in lymph nodes for optimal host defense @CellCellPress https://t.co/3uXv0ClA9W @UW
0
8
46
@vipintukur
Vipin M. Vashishtha
4 days
A new review highlights how neurotropic viruses like SARS-CoV-2 reprogram the metabolism of brain immune cells — especially microglia and astrocytes — contributing to neuroinflammation and brain dysfunction. ➡️ Under normal conditions, glial cells use oxidative phosphorylation
9
150
395
@Mito_Therapy
Mitochondrial Medicine
3 days
Good Sunday mito-friends, don't miss this new selection of papers related to #MitochondrialMedicine presorted by @Bims_BiomedNews https://t.co/YXxFNhCjYk Targeting PGC-1α axis Rescues Aberrant Development from Thyroid Hormone Defect in Brain Organoids
0
6
21
@EricTopol
Eric Topol
4 days
The amyloid-β feedback loop and pathogenesis of Alzheimer's disease when aggregates form, the shift from protecting/building synapses to destroying them @jclinicalinvest https://t.co/ynzqZHpck1
3
26
118
@HarrySpoelstra
Harry Spoelstra
3 days
Cardiovascular damage and comorbidities related to long COVID: pathomechanisms, prevention, and therapy 🔥Review article from Slovakia, let me help you with a concise overview of their views. Worth your time! ➡️Overview: - Long COVID (LC) is a chronic condition persisting ≥3
5
83
207
@vipintukur
Vipin M. Vashishtha
6 days
New research shows that SARS-CoV-2 doesn’t just enter cells — it actively manipulates the host’s RNA machinery to weaken immune defenses and help the virus survive longer in infected cells. ➡️ The virus’s RNA interacts with different types of host RNA through a sophisticated
39
292
697
@RyanLab_TCD
Dylan Ryan
9 days
📢Last weeks #immunometabolism discoveries @Bims_BiomedNews ⬇️⬇️⬇️ https://t.co/i0OQOeALvb Interesting findings: I) Dynamic changes in mitochondria support phenotypic flexibility of microglia II) Mitochondria are absent from microglial processes performing surveillance,
1
11
65
@SchiefferDr
Dr. med. Elisabeth Schieffer
11 days
Chest pain without obstructive coronary artery disease- functional testing of microvascular disease should be performed. Since this is a disease with treatment options, it should be considered in post infectious diseases as well.
Tweet card summary image
nature.com
Nature Medicine - As presented at the American Heart Association Conference 2025, patients with chest pain and without obstructive coronary artery disease benefit from treatment informed by...
0
1
11
@ZdenekVrozina
Zdenek Vrozina
11 days
Yang et al., The SARS-CoV-2 nucleocapsid protein induces microglia senescence-mediated cognitive impairment via glycolysis, Molecular Medicine 2025.
Tweet card summary image
link.springer.com
Molecular Medicine - The COVID-19 pandemic has precipitated a surge in neurocognitive dysfunction, with long-term implications for global health systems and socioeconomic stability. Despite growing...
1
8
31
@HarrySpoelstra
Harry Spoelstra
11 days
Long COVID involves activation of proinflammatory and immune exhaustion pathways 🔥Elegant USA study underscoring AGAIN: IMMUNE EXHAUSTION #Leonardi_effect ➡️They “performed immunological, virological, transcriptomic and proteomic analyses from a cohort of 142 individuals
1
55
168
@SchiefferDr
Dr. med. Elisabeth Schieffer
12 days
Temporal dynamics of the plasma proteomic landscape reveals maladaptation in ME/CFS following exertion - Molecular & Cellular Proteomics
Tweet card summary image
mcponline.org
In BriefTo investigate the molecular basis of post-exertional malaise in ME/CFS, we performed longitudinal plasma proteomics in 132 individuals undergoing two maximal exercise tests. ME/CFS patients...
0
2
18
@ZdenekVrozina
Zdenek Vrozina
14 days
Magdalena Gabig-Cimińska. Frontiers in Immunology 2025. Dysregulated TFEB–autophagy-lysosome pathway links acute COVID-19 immunopathology to Long COVID sequelae.
frontiersin.org
SARS-CoV-2 disrupts cellular homeostasis, including the autophagy-lysosome pathway (ALP), a critical component of innate immunity and viral clearance. By sub...
1
9
40
@TrendsNeuro
Trends in Neurosciences
13 days
'When viral infections rewire neural circuits: towards cognitive virology' by Jules Bouget, Emma Partiot & Raphael Gaudin @jneurovirob @EmmaPartiot https://t.co/tX2gWMk8Yh
0
42
124
@LabWaggoner
Waggoner Lab
13 days
Function of macrophage PD-1 in protecting against high-fat diet-induced obesity and the obesity-associated inflammatory microenvironment by suppressing ER stress-mediated systemic inflammatory responses @Cell_Metabolism https://t.co/aOJrhSw6eY 🇨🇳
0
4
12
@atranscendedman
thetranscendedman
12 days
Researchers at Grigore T. Popa University reviewed evidence from 152 studies and found that respiratory viruses like SARS-CoV-2 can trigger chronic nerve pain by disrupting the body’s ability to shut down inflammation. https://t.co/54EagiCYOO
Tweet card summary image
mdpi.com
Post-viral neuroinflammatory syndromes, particularly those occurring after SARS-CoV-2 infection, have received increasing attention due to their complex and persistent neurological manifestations....
0
13
46
@MECFSResearch
ME/CFS Research Foundation
15 days
💪 The @LostVoicesStiftung and we are supporting a young scientist at @CharitéBerlin: Linus Fock is researching comparative data on #MECFS. An important step towards greater understanding and valid biomarkers. 🔗 https://t.co/pzNA5CGOMA #Charité #Research
0
6
30
@EricTopol
Eric Topol
13 days
What are the favorable and unfavorable gut microbiome organisms associated with health markers? And effect of dietary interventions? New report from 34,000 participants
Tweet card summary image
nature.com
Nature - Comprehensive large-scale studies of multi-national populations identified microbiome species consistently associated with favourable and unfavourable health markers, informing future...
10
127
548