@LabWaggoner
Waggoner Lab
13 days
Function of macrophage PD-1 in protecting against high-fat diet-induced obesity and the obesity-associated inflammatory microenvironment by suppressing ER stress-mediated systemic inflammatory responses @Cell_Metabolism https://t.co/aOJrhSw6eY 🇨🇳
0
4
12

Replies

@LabWaggoner
Waggoner Lab
10 hours
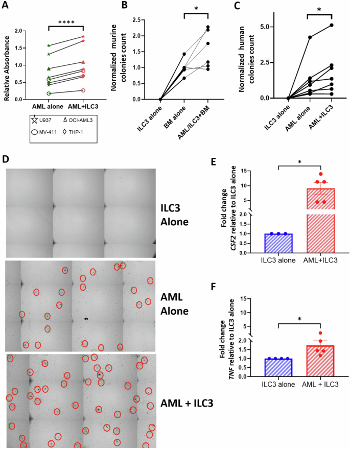
Leukemia-driven expansion of ILC3 facilitates a pro-tumoral microenvironment in acute myeloid leukemia #AML @MundyBosse @OhioState https://t.co/Fzx2rR54yk
0
1
8