HarrySpoelstra Profile Banner
Harry Spoelstra Profile
Harry Spoelstra

@HarrySpoelstra

Followers
17K
Following
248K
Media
5K
Statuses
47K

CardioVascular Surgeon, international clinical research, spin-offs, peer-Reviewer, globetrotter, #covididiots/insults =instant block, KIWI

Knokke,a spot in the Universe
Joined March 2011
Don't wanna be here? Send us removal request.
@HarrySpoelstra
Harry Spoelstra
14 hours
Mass-Standardised Differential Antibody Binding to a Spectrum of SARS-CoV-2 Variant Spike Proteins: Wuhan, Alpha, Beta, Gamma, Delta, Omicron BA.1, BA.4/5, BA.2.75 and BA.2.12.1 Variants—Antibody Immunity Endotypes 🔥VERY interesting UK study, an eye-opener! Let’s try to
3
25
75
@HarrySpoelstra
Harry Spoelstra
1 day
THE CONDITION OF THE VASCULAR ENDOTHELIUM IN CHILDREN WITH COVID-19 AND BRONCHO-OBSTRUCTIVE SYNDROME Retrospective study(2020-2022, involving 486 children, 2-18y, mild/”asymptomatic” C19) from Kazakhstan, needing your attention! ➡️"SARS-CoV-2 infection results in significant
0
62
149
@LongDesertTrain
Ryan Hisner
2 days
3/77 sequences from the latest Netherlands upload are BA.3.2 as well as 4/86 seqs from Queensland, Australia, consistent w/the steady, slow growth we've seen in Germany, the UK, Ireland, & much of Australia. 1/4
@JosetteSchoenma
Josette Schoenmakers
2 days
Nederland (@rivm) heeft vandaag weer 1 BA.3.2.1* (Noord-Holland) naar GISAID geüpload en voor het eerst ook 3 BA.3.2.2*, waarvan er de laatste tijd al meerdere o.a. in Duitsland zijn gezien. De BA.3.2.2* zijn gevonden in Limburg, Noord-Brabant en Noord-Holland. Uit 77 samples.
2
35
79
@HarrySpoelstra
Harry Spoelstra
2 days
Long-COVID research just got a big funding boost: will it find new treatments? 🔥The German government has committed half a billion euros for research on long COVID and other post-infection syndromes. Other countries?? https://t.co/5RNeIA6hee
Tweet card summary image
nature.com
Nature - The German government has committed half a billion euros for research on long COVID and other post-infection syndromes.
2
24
78
@HarrySpoelstra
Harry Spoelstra
2 days
Patterns of long COVID symptoms among healthcare workers in the UK and variations by sociodemographic, clinical and occupational factors: a cross-sectional analysis of a nationwide study (UK-REACH) 🔥A cross-sectional study using data from the United Kingdom Research study into
0
33
89
@TRyanGregory
T. Ryan Gregory 🇨🇦
4 days
Reminders, as public health officials warn of a very bad flu season: 🧵 * Washing hands is not a strategy for a respiratory virus. N95s, ventilation, air filtration -- especially in hospitals. * We should be cleaning indoor air with the same effort as for drinking water. 1/
23
439
2K
@HarrySpoelstra
Harry Spoelstra
2 days
"The "Cardiovascular Patients" cohort are also improving by around 3% per year. However as they finished the study ~70% down on the baseline, it will likely take decades for them to fully recover." Thanks @Mike_Honey_! 🧵👇 ➡️ Reinfections may not help recovery either! 🤔
@Mike_Honey_
Mike Honey
3 days
A recent scientific paper explored the impact of mass SARS-CoV-2 infections on Lymphocytes (crucial to the body’s immune system). I noticed the authors had shared the data behind their charts in the Appendix Supplementary materials, so I built a quick dataviz project. 🧵
4
32
109
@HarrySpoelstra
Harry Spoelstra
3 days
SarsCoV2 WASTEWATER update for Belgium: DEC 1, 2025( release date: Dec 8, 2025). ➡️No further increasing NATIONAL detection levels compared to 24/11, but CAUTION, several stations didn’t report levels!🤔 ➡️National Ratio: 24/11→1/12: 11,150e-4→9,75e-4 National Rolling average:
2
7
34
@AnciraBecky
Becky A Robertson
3 days
This is specifically important as we get repeated covid infections- In long COVID, stem cells (especially hematopoietic and mesenchymal) face impaired function due to persistent inflammation and immune dysregulation, leading to reduced regenerative capacity, delayed tissue repair
@Rainmaker1973
Massimo
4 days
Your wisdom teeth could save your life. They contain stem cells that could repair your heart, bone, and even brain tissue. What was once considered medical waste may soon be a powerful tool in regenerative medicine. Scientists have discovered that wisdom teeth — often removed
1
12
51
@HarrySpoelstra
Harry Spoelstra
4 days
Temporal Profiling of SARS-CoV-2 Variants Using BioEnrichPy: A Network-Based Insight into Host Disruption and Neurodegeneration ‼️Omicron is the Trojan horse that sneaks past your immunity walls looking harmless, then quietly unleashes lasting damage once inside.( sounds
4
97
212
@HarrySpoelstra
Harry Spoelstra
4 days
Thatcher, the wise, iron-willed woman leader, the kind Europe sorely misses today! 💪
@realmrsthatcher
Margaret Thatcher
9 months
Wars are not caused by the build up of weapons. They are caused when an aggressor believes he can achieve his objectives at an acceptable price. The war of 1939 was not caused by an arms race. It sprang from a tyrant's belief that other countries lacked the means and the will to
2
1
11
@HarrySpoelstra
Harry Spoelstra
4 days
Long-Term Outcomes of COVID-19 Multisystem Inflammatory Syndrome in Children (MIS-C): A 4.5-Year Observational Study ‼️PREPRINT(USA) with what was to be expected:🤮 ➡️"MIS-C is associated with a broad range of substantial multisystem morbidities EXTENDING YEARS beyond acute
1
65
138
@HarrySpoelstra
Harry Spoelstra
4 days
Long COVID in Pregnancy: A Systematic Review of Maternal–Fetal Sequelae and Neonatal Outcomes in the Post-Acute Phase of SARS-CoV-2 Infection. 🔥Shocking Indonesian review, “the first to focus exclusively on post-acute SARS-CoV-2 sequelae during pregnancy.” ➡️"Long COVID during
2
28
61
@TRyanGregory
T. Ryan Gregory 🇨🇦
5 days
BA.3.2 ("Cicada") is now a variant under monitoring (VUM) according to WHO. No new Greek letters have been given since November 2021, so officially this is, you guessed it, "Omicron".
10
117
584
@HarrySpoelstra
Harry Spoelstra
5 days
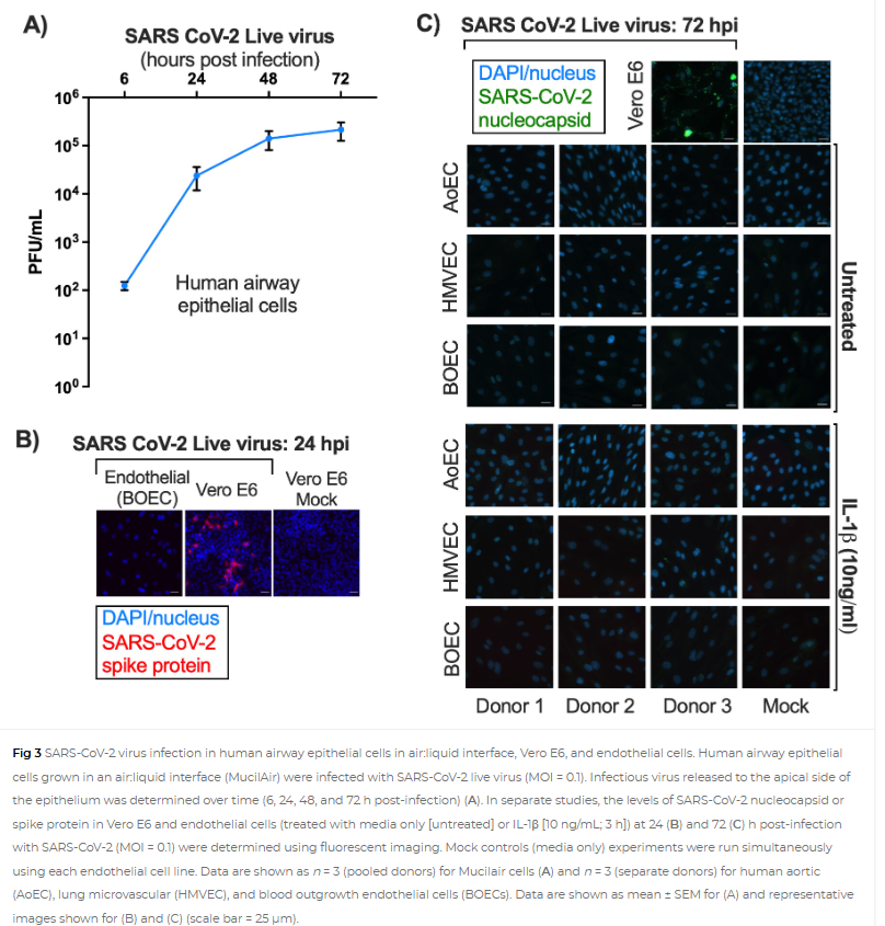
Resistance of endothelial cells to SARS-CoV-2 infection in vitro 🔥Very interesting English study: Direct endothelial infection by SARS-CoV-2 = probably not! ➡️"To our knowledge, this is the first study to demonstrate that neither cultured nor native human endothelial cells
1
36
124
@HarrySpoelstra
Harry Spoelstra
5 days
The association between COVID-19 vaccination with the prevalence of post-COVID conditions in Thai patients with mild COVID-19 🔥Interesting Thai study, especially for those die-hard antivaxxers! #L0ngC0vid ➡️"This study aimed to assess the effect of SARS-CoV-2 mRNA vaccination
3
25
65
@fitterhappierAJ
AJ Leonardi, MBBS, PhD
5 days
In 2020 I published a paper arguing that there likely was an element of CD8 T cell death in Covid. For the following years, I was met with overall antipathy from many professors for claiming covid was harming T cells. Now, a new publication highlights persistent T cell
@fitterhappierAJ
AJ Leonardi, MBBS, PhD
5 years
5/ closely as to ascertain whether the CD8+ Tn compartment is seen contracting with time. I would not want it to, as that would suggest T cell turnover, but I would want to see the effector populations constrict which is what they saw, I believe. These T cells can last a long
111
676
2K
@HarrySpoelstra
Harry Spoelstra
5 days
Hallo "Cicada" (= BA.3.2*, including descendant RE.*).👇
@TRyanGregory
T. Ryan Gregory 🇨🇦
6 days
Well, it's that time again. Meet "Cicada", BA.3.2* (including descendant RE.*). This one has been underground for years (its ancestor BA.3 hasn't been circulating since early 2022, and didn't do much then either) but is now emerging as a contender for the next major lineage.
1
7
35
@HarrySpoelstra
Harry Spoelstra
5 days
🔥"Our findings redefine SARS-CoV-2 infection as a condition of long-lasting immune compromise. The sustained subnormal lymphocytes—particularly in cardiovascular disease cohorts" #Leonardo_effect @fitterhappierAJ👏 https://t.co/YT9SLOAyFC
9
163
417
@DavidJoffe64
David Joffe MB BS (Hons), PhD, FRACP 🇦🇺
6 days
The #Leonardi_Effect is just as advertised, @brownecfm Increasing the pool of immune dysregulated people allows all pathogens the opportunity to adapt and mutate We are beginning to see the collective costs of pursuing a political and economic course against a novel pathogen☠️
7
131
445