RuthRaichur Profile Banner
Ruth Raichur Profile
Ruth Raichur

@RuthRaichur

Followers
88
Following
336
Media
0
Statuses
30

Ph.D. student @weillcornellgs | prev @insitubiology @broadinstitute | B.S. @texasscience

New York, NY
Joined February 2022
Don't wanna be here? Send us removal request.
@RuthRaichur
Ruth Raichur
2 years
Thrilled to be starting my PhD in the BCMB program at @WeillCornellGS this fall! Grateful for the incredible mentorship at @insitubiology (@immunoliugy, @hattaca, @AndyRusss + others) and @TexasScience; couldn't have done it without their support. Excited for the journey ahead!
2
1
42
@GlycoGabi
Gabrielle Rizzuto
24 days
"Rizz-ard of Oz: There's no place like lab"! Thanks @genomics212 for the annual halloween party!
0
1
3
@HuChenlei
Chenlei Hu
8 months
Check out our new method of spatial transcriptomics with computational reconstruction on @NatureBiotech. Make spatial transcriptomics easier and more accessible. https://t.co/pPMC4V6ve3
2
22
76
@rumya_r
Rumya
11 months
1/ Thrilled to share an advancement in gene therapy from my PhD in @NatureComms! We've developed a new approach to reduce immune responses while maintaining efficiency—paving the way for safer, more effective therapies. Big thanks to @zhangf & @mircoscopy! https://t.co/eXZkpgiMXq
2
33
127
@RuthRaichur
Ruth Raichur
11 months
Grateful to have been included in this incredible project, alongside such an amazing team!
@hattaca
Hattie Chung
11 months
Excited to share our lab's first preprint: we used spatial transcriptomics to dissect how aging disrupts the cycling ovary! 🧵 This was an incredible team effort w/ @jenngarrison @Tammyinlab @davidsebfischer AlisonKochersberger @RuthRaichur @sophiamszady
0
1
17
@JianShuLab
Jian Shu
1 year
We are excited to publish a spatially resolved single-cell multi-omic census of the placenta, contributing to the @humancellatlas project. The placenta plays an essential role in maintaining a healthy pregnancy, yet its function remains poorly understood.
10
30
114
@SandeepKambham2
Sandeep Kambhampati
1 year
We’re excited to share our latest computational method, TissueMosaic, for comparative analysis of spatial transcriptomic datasets across conditions! (1/5) https://t.co/uytkq4jRib
Tweet card summary image
biorxiv.org
Spatial transcriptomics allows for the measurement of gene expression within native tissue context, thereby improving our understanding of how cell states are modulated by their microenvironment....
3
14
51
@GlycoGabi
Gabrielle Rizzuto
1 year
Pretty normal Thursday in the lab ... #placentasinspace #placentasinorbit #reproductiveimmunologyonthemoon Thank you @genomics212 for the fun party!
0
1
23
@jacksonweir4
Jackson Weir
1 year
Check out this awesome new spatial lineage tracing paper from @MattG_Jones @sundakao @dianyang1117! One of the coolest uses of Slide-tags yet. Was a pleasure to help out.
@MattG_Jones
Matt Jones
1 year
I'm thrilled to share our new study of the spatial evolution of Kras;p53-driven mouse lung adenocarcinoma! It's been fantastic leading this with @dianyang1117 & @sundakao, and enjoying a long-standing collaboration with @JswLab @YosefLab & @insitubiology.
1
1
19
@dawnchenx
Dawn Chen
1 year
Our paper on continuous mutagenesis in living cells using HACE is now out in @ScienceMagazine! We now demonstrate that HACE continuously generates mutations over a 10-day period and enables targeting using dCas9 without introducing DNA nicks. https://t.co/2h7Skln60Q
Tweet card summary image
science.org
Deciphering the context-specific relationship between sequence and function is a major challenge in genomics. Existing tools for inducing locus-specific hypermutation and evolution in the native...
23
66
352
@z_chiang
zack chiang
1 year
7 years ago, I met a junior fellow named @JD_Buenrostro who blew me away with a vision of futuristic genomic technologies Today, we (@ajaylabade31, @carolinecomenho) are excited to share our first steps into that future: Expansion in situ genome sequencing 1/
11
229
871
@HuChenlei
Chenlei Hu
1 year
With reconstruction, we can do Slide-seq/Slide-tags at higher throughput and larger scale. We applied it to a 1.2 cm P1 mouse section and UMAP learns the manifold over iterations.
1
3
11
@blekhman
Ran Blekhman
1 year
Kamala's mother immigrated from India to pursue a PhD & stayed to work as a cancer researcher Kamala's father immigrated from Jamaica to pursue a PhD & stayed to work as a professor Immigrant scientists contribute not only to science but to society at large -- for generations
1K
6K
47K
@BarackObama
Barack Obama
2 years
On the International Day of Women and Girls in Science, let’s help girls everywhere pursue careers in science, technology, engineering and math. Our world is better with their ideas and perspectives.
5K
12K
72K
@dawnchenx
Dawn Chen
2 years
We are happy to share our latest long-range, programmable mutagenesis toolbox - the Helicase-Assisted Continous Editing (HACE) system - to achieve target-specific mutagenesis of the endogenous genome. (1/11) https://t.co/boPlzlDBaE
Tweet card summary image
biorxiv.org
A major challenge in human genomics is to decipher the context specific relationship of sequence to function. However, existing tools for locus specific hypermutation and evolution in the native...
5
47
207
@RuthRaichur
Ruth Raichur
2 years
It’s been a great year with the Chen lab!
@insitubiology
Fei Chen Lab
2 years
As January wraps up the beginning of the new year, we took time to reflect on Chen Lab highlights from 2023…
0
0
8
@broadinstitute
Broad Institute
2 years
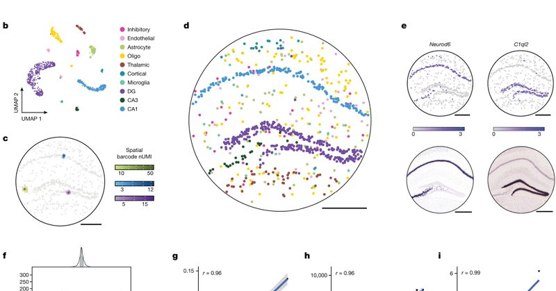
As part of the @NIH #BICCN effort, Broad researchers used their spatial transcriptomic technology to create a map of a mammalian brain, revealing remarkable diversity in understudied regions and uncovering clues to cellular function and roles in disease. https://t.co/CvUaiQcyIb
0
9
24
@AndyRusss
Andy Russell
2 years
Slide-tags adds spatial coordinates to single-cell sequencing measurements! Please explore the paper, published online today in @Nature! https://t.co/HIyNuhJyR4
Tweet card summary image
nature.com
Nature - Slide-tags enables multiomic sequencing of single cells and their localization within tissues.
7
26
137