
Romanos SP
@RomanosSP
Followers
782
Following
1K
Media
35
Statuses
740
MD-PhD, Instructor at @DanaFarber and @BroadInstitute working on Multiple Myeloma and Waldenstrom's genomics/immunology. Founder @PredictaBiosci 🏳️🌈(he/him)
Boston, MA
Joined April 2019
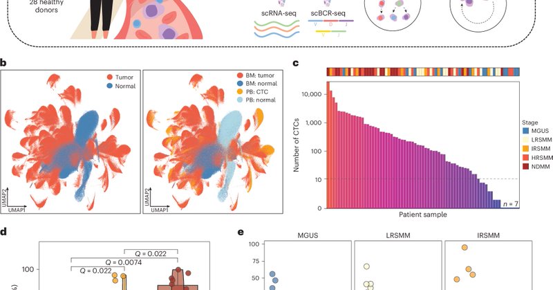
Very excited to share our new story in @NatureCancer! Together w/ Liz, we found a great way to sensitively detect *and* molecularly characterize circulating tumor cells (CTCs) in patients with Multiple Myeloma (MM) and its precursor conditions! #mmsm /1 https://t.co/Ukw3uzVOx1
nature.com
Nature Cancer - Lightbody et al. present SWIFT-seq, a single-cell RNA sequencing approach to profile circulating tumor cells from patients with multiple myeloma and its precursor conditions and...
3
7
31
#ScienceSaturday ❓ Some people with multiple myeloma respond well to CAR T-cell therapy, but others relapse when the cancer finds ways to hide. Why does that happen, and how can we fix it? ➡️ Dr. Fabiana Perna and colleagues at Moffitt Cancer Center, found that one reason is
5
14
87
Excited to share new study out today on @JCO_ASCO where we leveraged #WGS to reclassify MGUS and SMM and define the concept of "malignant transformation" @MSKCancerCenter @LaStatale @MDAndersonNews @MoffittNews @SylvesterCancer @nyulangone @sangerinstitute @MayoClinic #mmsm 1/14
8
37
86
🎉Congrats to portfolio company @PredictaBiosci on the close of a $23.4 million #SeriesA and appointment of CEO Brian McKernan. The funding will support development of #diagnostics for blood cancers and autoimmune diseases. 📢 Announcement: https://t.co/x9IlXlaEnz
#PartnerNews
0
1
2
As we promised, finally the paper is out! 👉Elevated #CTCs reflect high proliferation and genomic complexity in #mmsm
https://t.co/VgFEyFNLOq
2
2
8
Hi friends, it's #Myeloma Monday! Here are Top Posts of the Week 🧵 1/ @tarekmd91 on joining the faculty at Dana Farber: https://t.co/X5vxxdSvr9
Thrilled to join @DanaFarber as a #multiplemyeloma physician & investigator. I first came here as an international research fellow before moving to NYC for training. 6 years later, I’m back full circle to where it all began to care for patients & drive impactful research #mmsm
1
10
13
SWIFT-seq enables comprehensive single-cell transcriptomic profiling of circulating tumor cells in multiple myeloma & its precursors [Aug 8, 2025] Lightbody, @RomanosSP et al. @IrenemGhobrial - @LabGhobrial @NatureCancer
https://t.co/LhqmRShFo9
#mmsm #LiquidBiopsy #cactc
nature.com
Nature Cancer - Lightbody et al. present SWIFT-seq, a single-cell RNA sequencing approach to profile circulating tumor cells from patients with multiple myeloma and its precursor conditions and...
1
2
8
Excited to share our new paper, out today on @NatureGenet where we use 421 #WGS to reconstruct the evolutionary history of multiple myeloma #mmsm (🔥🔥). Great collaboration with @HDMyeloma @SylvesterCancer @MayoClinic @MSKCancerCenter @MSK_DeptOfMed .
17
38
136
🚨 New article alert! 🚨 Check out our last release by @IrenemGhobrial and colleagues on "SWIFT-seq enables comprehensive single-cell transcriptomic profiling of circulating tumor cells in multiple myeloma and its precursors" @DanaFarber 👉 https://t.co/G0FX5UY6PK
nature.com
Nature Cancer - Lightbody et al. present SWIFT-seq, a single-cell RNA sequencing approach to profile circulating tumor cells from patients with multiple myeloma and its precursor conditions and...
0
13
56
Drs. @IrenemGhobrial, @RomanosSP, and Elizabeth Lightbody at @DanaFarber have developed a blood test that could transform the diagnosis and monitoring of #MultipleMyeloma and its precursor conditions. Press release: https://t.co/MEcrNt7cOJ
@NatureCancer: https://t.co/5GI872dvTo
2
3
13
Myeloma Paper of the Day, August 10th, Suggested by Robert Orlowski (@Myeloma_Doc) @IrenemGhobrial @NatureCancer
https://t.co/hbwOmJUmDG
#OncoDaily #Oncology #Cancer #Health #Medicine #MedTwitter #MedEd #MedOnc #MedNews #MM #Myeloma #SWIFTseq @CancerWorldmag
0
2
9
SWIFT-seq is a powerful option as it can measure the number of CTCs, characterize the genomic alterations of the tumor, estimate the tumor’s proliferative capacity and measure prognostically useful gene signatures in a single test and from a blood sample,” said Dr.
6
14
54
Through cutting-edge scRNAseq, @LabGhobrial confirms the potential of #CTCs for minimally invasive genomic profiling in #mmsm! 💪🩸 https://t.co/yDqWQXdP5W
nature.com
Nature Cancer - Lightbody et al. present SWIFT-seq, a single-cell RNA sequencing approach to profile circulating tumor cells from patients with multiple myeloma and its precursor conditions and...
1
2
4
#Myeloma Paper of the Day: SWIFT-seq enables comprehensive single-cell transcriptomic profiling of circulating MM/precursor tumor cells & generate model where tumor burden, proliferation, cytogenetics & circulatory capacity signature influence CTC: https://t.co/uizTZFzAL2.
#mmsm
1
8
40
Lastly, I want to shout out @IrenemGhobrial and @gaddyg, whose leadership in myeloma and cancer research is inspiring me every day. Thank you!
0
0
3
Massive thanks to all contributors @LabGhobrial @getz_lab @DanaFarber @broadinstitute and beyond, our funders, the editorial team and our reviewers @NatureCancer, and most of all, our patients and their families, without whom none of this would be possible! 14/
1
0
2
🙌 to Liz Lightbody, my fellow SWIFTie and the best partner-in-science I have could have asked for! Her reputation precedes her, but her creativity, leadership, follow-through, and generosity are unmatched! Follow her here: https://t.co/3rbSmfJarV 13/
linkedin.com
Associate Director of Clinical Development at Adela · Education: Queen's University · Location: Boston · 500+ connections on LinkedIn. View Elizabeth Lightbody, PhD’s profile on LinkedIn, a profess...
1
0
1
We found that this tendency may be related to a "circulatory capacity" gene program that is turned on in CTCs as well as a minority of MM cells in the BM (perhaps cells that are about to circulate?). Need to figure out how to modulate this program and block spread! #mmsm 12/
1
0
1
Some of these features are "acquired" as the disease evolves, but others are there from the beginning making some myelomas naturally more likely to circulate than others! We have long known about t(14;16) myelomas and their circulatory proclivity, but why is that? #mmsm 11/
1
1
1
We found that features we have traditionally thought of as "aggressive", like the presence of t(4;14), t(14;16), or 1q+, or a high proliferative index may independently predict circulatory burden! #mmsm 10/
1
1
2
Detecting CTCs is great, but you may ask: how do we stop these cells from circulating and spreading the disease in the first place? We don't have all the answers yet, but we sure have some great clues! #mmsm 9/
1
0
1