mtmdphd Profile Banner
Mike Thompson, MD, PhD, FASCO Profile
Mike Thompson, MD, PhD, FASCO

@mtmdphd

Followers
23K
Following
143K
Media
18K
Statuses
146K

VP Clinical Partnerships @TempusAI #PrecisionMedicine #mmsm #lymsm #MedSky #CCC19 @COVID19nCCC @ASCO COI: https://t.co/A6GQmWYvau

Milwaukee, WI
Joined September 2010
Don't wanna be here? Send us removal request.
@Myeloma_Doc
Robert Z. Orlowski
1 day
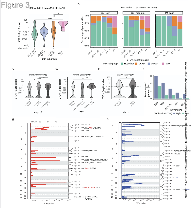
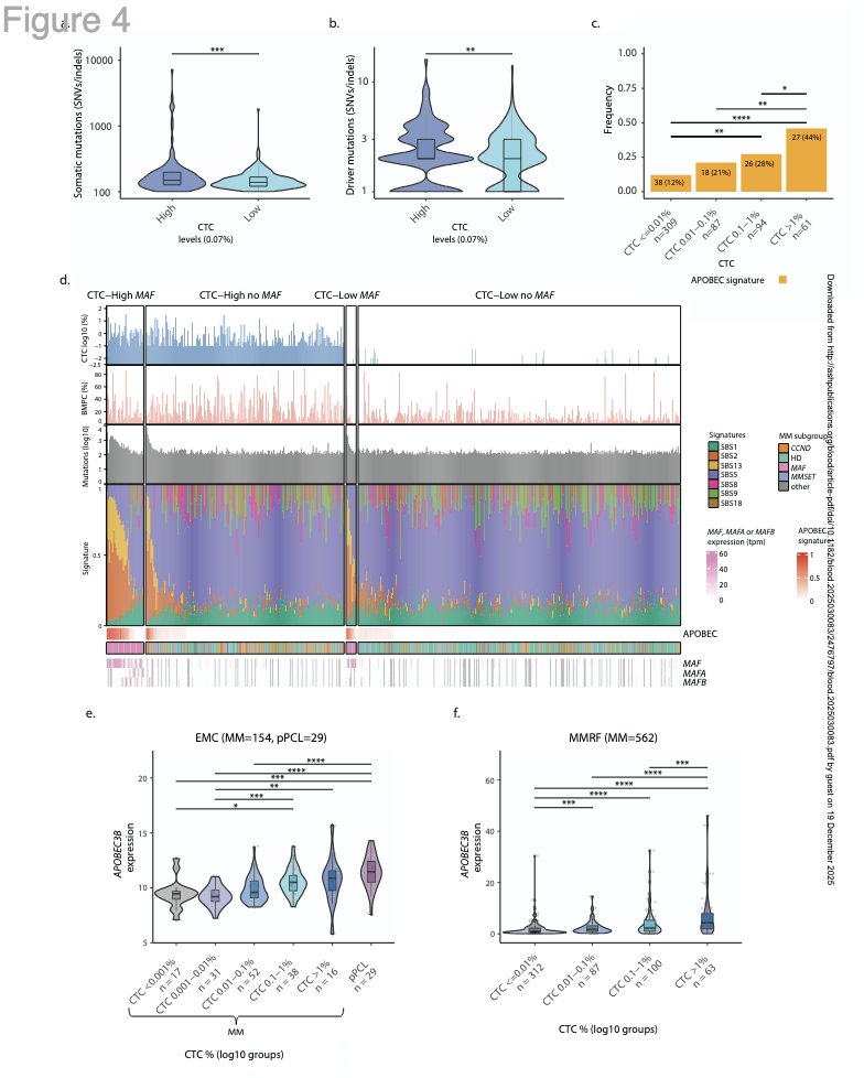
#Myeloma Paper of the Day: Circulating tumor cells (dependent on 1⁰ genomic events, high-risk 2⁰ events (amp 1q, del 1p, del 13q, biallelic TP53 mutations, increased APOBEC)) are compound biomarker for BM high-risk genomic alterations/tumor load: https://t.co/2Epk2nX5ph. #mmsm
1
15
31
@ApexFusion
Apex Fusion
2 days
With VECTOR now live, @VyFiOfficial becomes a core DeFi partner in the Apex Fusion ecosystem, helping build a cross-chain DEX layer for Cardano-aligned infrastructure. VECTOR delivers fast finality and UTxO-native execution. VyFi brings liquidity and cross-chain DeFi access
8
9
36
@mtmdphd
Mike Thompson, MD, PhD, FASCO
1 day
Rates of Influenza and Pneumococcal Vaccination and Correlation with Survival in Multiple Myeloma Patients [Dec 6, 2022] @mtmdphd et al. @AjaiChari CLML https://t.co/kUQeRmeiMt #NCT02761187 #mmsm #IDonc #ClinicalTrials #caxtx
0
1
5
@mtmdphd
Mike Thompson, MD, PhD, FASCO
1 day
.@SWOG S2213 Ph3 RCT Dara-VC Induction Followed by ASCT or Dara-VCD Consolidation & Daratumumab Maintenance in Pts w/ Newly Diagnosed AL Amyloidosis [Activated: 12/1/23] https://t.co/OizUfJCJRK #mmsm #bmtsm
0
1
1
@mtmdphd
Mike Thompson, MD, PhD, FASCO
1 day
Lenalidomide + high-dose dexamethasone (RD) vs lenalidomide + low-dose dexamethasone (Rd) as initial therapy for newly diagnosed multiple myeloma: an open-label RCT [10/22/2009] @VincentRK et al. @TheLancetOncol https://t.co/hXxlFINM9a #NCT00098475 #EAonc E4A03 #mmsm #caxtx #ctsm
0
0
1
@HSConvention
HomeschoolConvention
17 days
Homeschooling Resources, Workshops & more! Attendees from 38 states!
0
40
199
@mtmdphd
Mike Thompson, MD, PhD, FASCO
1 day
#EAOnc EQUATE EAA181 Effective Quadruplet Utilization After Tx Evaluation: Ph3 RCT NDMM Not Intended for Early ASCT [Activated: 10/27/20] PI= @myelomaMD https://t.co/qD26HMxByG #NCT04566328 #mmMRD #mmsm @eaonc @mweissmdphd @VincentRK @LynneWagnerPhD Wei Snyder Kostakoglu @mtmdphd
0
0
1
@mtmdphd
Mike Thompson, MD, PhD, FASCO
1 day
#EAonc EAA173 - Daratumumab to Enhance Therapeutic Effectiveness of Revlimid in Smoldering Myeloma (DETER-SMM) - PI: @nsc_natalie https://t.co/VtBMJUkfVv Activated: Apr 30, 2019 #mmsm @eaonc #NCT03937635 @VincentRK @mweissmdphd
0
0
0
@mtmdphd
Mike Thompson, MD, PhD, FASCO
2 days
Distinct interleukin-6 production in IPL and TAFRO subtypes of idiopathic multicentric Castleman disease [Early view Sep 11, 2025] Nishikori et al. @Haematologica https://t.co/3Kb3wzidQ1 #CastlemanDisease
1
1
7
@mtmdphd
Mike Thompson, MD, PhD, FASCO
2 days
Interleukin-6 in Castleman disease subtypes: look to tissues, not just blood [Early view Nov 6, 2025] Goubran & Chen @Haematologica https://t.co/59AuFNVInz #CastlemanDisease
0
0
4
@mtmdphd
Mike Thompson, MD, PhD, FASCO
2 days
On the mechanism of NPM1 mutations in acute myeloid leukemia [Jul 28, 2025] Lieber & Hsieh - Leukemia https://t.co/c9myDQleKY #AMLsm #leusm #oncopath @uscnorris
0
0
3
@TempusAI
Tempus
2 days
Earlier this month, Noelle Gaskill, MBA, ACRP-CP lead an insightful conversation with Jessica Bivins MPH, Scott Paulson, MD, and Sameek Roychowdhury, MD, PhD. Key takeaways include: ◾ How hybrid decentralized trials have been successfully launched by some of the largest
2
3
19
@MyelomaTeacher
@MyelomaTeacher - Cindy Chmielewski
3 days
In this video, Natalie Callander, MD, discusses the early clinical data and why in vivo CAR-T represents a potential paradigm shift. In vivo CAR-T may potentially simplify treatment, expanding access, and reducing time to therapy. #mmsm #ASH25 https://t.co/emooPZ2RWA
1
3
7
@lefkofsky
Eric Lefkofsky
2 days
Even at leading academic medical centers, patients can slip through care gaps. Despite guideline recommendations, more than 11% of patients with late-stage NSCLC, even those treated at NCI-designated cancer centers, have never been tested for an EGFR mutation. That’s a care gap
3
4
26
@VincentRK
Vincent Rajkumar
3 days
Unprecedented result leads to a National Priority Voucher for Tec-Dara in myeloma.
@VincentRK
Vincent Rajkumar
3 days
The FDA has granted a National Priority Voucher to the Tec-Dara combination for myeloma. What does this mean? It’s huge! This means Tec-Dara combo may be approved within 1-2 months. Fingers crossed.
0
1
11
@VincentRK
Vincent Rajkumar
3 days
7) mSMART risk stratification of myeloma
2
8
23
@VincentRK
Vincent Rajkumar
3 days
6) Summary of most currently available active drugs. Black font are approved ones.
2
6
27
@VincentRK
Vincent Rajkumar
3 days
5) Treatment of refractory myeloma Main message: There are many options. But we need more. Good news is more are coming.
3
10
39
@VincentRK
Vincent Rajkumar
3 days
4) Treatment of Second Relapse Main message: For BCMA sensitive, approach is similar to first relapse. For second relapse belantamab combinations provide an additional option.
1
7
25
@VincentRK
Vincent Rajkumar
3 days
3) Treatment of First Relapse Main Message: The unprecedented results with Tec-Dara have changed the paradigm and approach.
1
17
50
@VincentRK
Vincent Rajkumar
3 days
2) Newly Diagnosed Myeloma Main message: Quadruplets are standard of care for most patients. The quads I recommend are DaraVRd or IsaVRd
3
7
29
@VincentRK
Vincent Rajkumar
3 days
All my 2026 current myeloma algorithms in one thread. From smoldering to newly diagnosed to relapsed. Bookmark! #ASH25 #ASH25VR 1/ Smoldering Myeloma Main message: I recommend Daratumumab X 3 years for high risk smoldering myeloma.
3
80
253