Fran Quintana Lab
@QuintanaLabHMS
Followers
2K
Following
366
Media
34
Statuses
199
Our goal is to combine advanced tools with innovative experimental models to study neuroinflammatory disorders and cancer. Tweets by lab members
Boston, MA
Joined January 2021
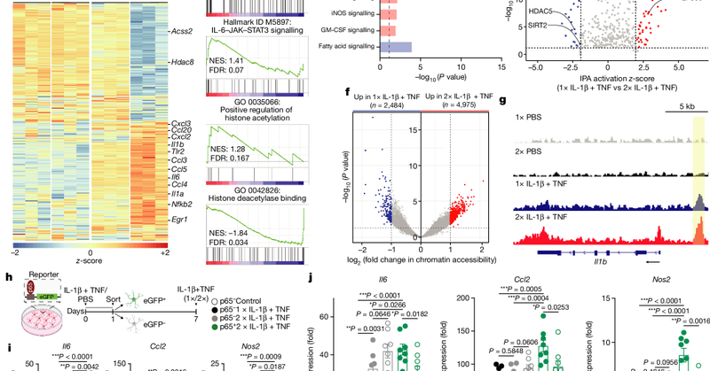
By reprogramming the tumor microenvironment with an engineered virus, @QuintanaLabHMS boost anti-tumor immunity in a glioblastoma model @NatureCancer. @MGBResearchNews @broadinstitute @harvardmed
https://t.co/QZnWfzZZgT
0
3
8
🙌A huge thanks to the organizers for putting together a brilliant program for #RTN2025 🧠 - @IdoAmitLab @jonykipnis @stevens1lab @RejaneRua @QuintanaLabHMS. Also grateful to our many sponsors, speakers, attendees & vital team behind the scenes for an awesome meeting of the minds
Let this amazing, crazy and stimulating meeting begin! 🏄 #RTN2025 #ReThinkNeuroimmunology2025
@QuintanaLabHMS
@stevens1lab
@jonykipnis
@RejaneRua
0
9
31
Interested in working cancer immunotherapy research? The Andersen lab is looking for a Research Assistant to work on glioblastoma. More information below:
0
10
14
Our newest paper studying immunosuppressive astrocyte-GBM interactions using RABID-seq is out in @Nature today! Congrats to Brian Andersen and @CamiloFaustAkl! https://t.co/X9mq5dhw1v
nature.com
Nature - Using viral barcode tracing to detect interactions between glioblastoma cells and non-malignant astrocytes in patient samples, investigators discovered a pathway that reduces...
5
40
167
Therapeutic B cell depletion identifies immunoregulatory networks preview @jclinicalinvest @QuintanaLabHMS @carol_zinhap
https://t.co/vj4MnZXAoS article @DavidHaflerMD @ppaxisa
https://t.co/ZqNtNXA97v
0
4
22
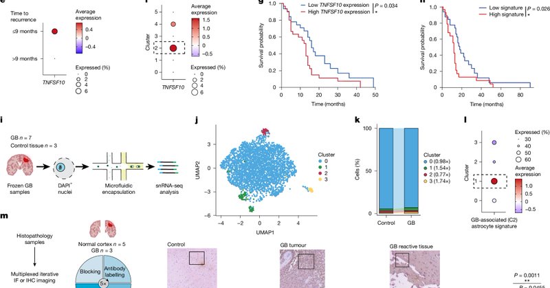
Our study on glioblastoma-associated immunoregulatory astrocytes is out in @Nature today by @CamiloFaustAkl! We identified GBM-derived IL-11 as a regulator of TRAIL+ astrocytes, which limit anti-tumor T cell responses via apoptosis. https://t.co/MogfcvWu8Z
nature.com
Nature - A population of TRAIL-positive astrocytes in glioblastoma contributes to an immunosuppressive tumour microenvironment and this mechanism can be targeted with an engineered oncolytic virus...
8
35
140
Nature research paper: Psychedelic control of neuroimmune interactions governing fear https://t.co/Iars4IpPzW
nature.com
Nature - Inflammatory monocytes in the brain meninges promote stress-induced fear behaviour, and the pathways involved can be modulated using psychedelic compounds.
2
10
64
New review on our all-time favorite molecule out today in @NatRevDrugDisc by @carol_zinhap!
The aryl hydrocarbon receptor: a rehabilitated target for therapeutic immune modulation https://t.co/FHpQ6a4230 This new review discusses how the AHR - once avoided in drug development - is now being targeted for inflammatory disorders, cancer and infectious diseases
1
8
28
A genome-wide CRISPR screen for regulators of astrocyte inflammation identified CLEC16A, linked to MS susceptibility, as a suppressor of NF-κB signaling; CLEC16A promotes mitophagy, and ablating it in astrocytes worsens pathology in an MS model https://t.co/CB7yp455x0
nature.com
Nature Neuroscience - The mechanisms of pathological astrocyte responses during multiple sclerosis remain unclear. Kadowaki et al. found in MS mouse models that CLEC16A suppresses astrocyte...
0
9
33
Our study on the protective role of CLEC16A in astrocytes in MS is out today in @NatureNeuro! Congrats to Atsushi and all collaborators! https://t.co/mnotNeCAnk
nature.com
Nature Neuroscience - The mechanisms of pathological astrocyte responses during multiple sclerosis remain unclear. Kadowaki et al. found in MS mouse models that CLEC16A suppresses astrocyte...
6
7
66
A tour de force review of the connections between the nervous and immune systems @Nature
https://t.co/RC2D9HUz1h
@QuintanaLabHMS
4
170
549
Today we all dressed up as our favorite and most consistently dressed scientist: @hong_lee89 Happy Hongloween! 🎃👻
2
6
41
#NewNProt describing a #microfluidic-based platform to study #cellcellinteractions
https://t.co/WJiZfbkgYt
@QuintanaLabHMS
0
3
15
Our Nature Protocol for SPEAC-seq is out today! Hoping to see more labs implement this scalable platform for functional CRISPR screening of cell-cell interactions @CamiloFaustAkl
https://t.co/Tm5DviQ0TL
2
19
65
Host-gut microbiota crosstalk predicts neuroinflammation - A quick read News and Views by @QuintanaLabHMS. https://t.co/8r7f0G4D3B
2
27
101
Yearly lab race: complete! Quintana lab rats zoomed through the @racecancer 5K yesterday, with an unlikely winner taking the first place 🏆 Next up - lab olympics?
1
1
21
Great paper identifying a mechanism of inflammation-induced neurodegeneration in MS! Check out the preview written by @hong_lee89
https://t.co/33mPB1zQ22
1
3
33
Congrats to @MiKilian90 for making the cover of @SciImmunology! This exciting story on NK cell-mediated lysis of activated T cells via B7H6 proposes a potential checkpoint mechanism for cancer immunotherapies
Natural killer cells lyse #Tcells that express #B7H6 protein, restricting #antitumor #CART response in mice, according to a new study. @broadinstitute @Platten_lab @DKFZ Learn more: https://t.co/g1g68H1y7m
0
5
19
Nature research paper: Disease-associated astrocyte epigenetic memory promotes CNS pathology
nature.com
Nature - In an experimental autoimmune encephalomyelitis model in mice, a subset of astrocytes retains an epigenetically regulated memory of past inflammation, causing exacerbated inflammation upon...
1
27
136