Nature Asia-Pacific Profile
Nature Asia-Pacific

@NatureAsia

Followers
3K
Following
956
Media
192
Statuses
8K

Nature Portfolio is dedicated to serving the scientific community and the wider scientifically interested general public.

Tokyo
Joined August 2009
Don't wanna be here? Send us removal request.
@NatureAsia
Nature Asia-Pacific
8 minutes
Large-scale geolocation data reveal evacuation behaviour during the 2024 Noto Peninsula earthquake and tsunami https://t.co/Gqo6oQiZO6 @CommsEarth #OA #OpenAccess paper by Fumiyasu Makinoshima et al. @tohoku_univ
Tweet card summary image
nature.com
Communications Earth & Environment - The 2024 Noto Peninsula earthquake, which generated a large tsunami, resulted in the rapid evacuation of people from coastal areas, and they returned long...
@CommsEarth
Communications Earth & Environment
18 days
Large-scale geolocation data reveal evacuation behaviour during the 2024 Noto Peninsula earthquake and tsunami https://t.co/cA47fGC1wG
0
0
0
@NatureAsia
Nature Asia-Pacific
2 hours
Artificial Intelligence: Towards fairer human image datasets https://t.co/PXEgqzSHlf @Nature #OA #OpenAccess paper by Alice Xiang et al. Fair human-centric image dataset for ethical AI benchmarking https://t.co/FFLQWOJklF @SonyAI_global
@Nature
nature
24 days
Nature research paper: Fair human-centric image dataset for ethical AI benchmarking https://t.co/OXFpEajFKn
0
0
0
@NatureAsia
Nature Asia-Pacific
20 hours
Neuroscience: Weight-loss drug may influence brain signals linked to food cravings https://t.co/6WNhGJKbNe @NatureMedicine #OA #OpenAccess by Casey Halpern Brain activity associated with breakthrough food preoccupation in an individual on tirzepatide https://t.co/sqT9qgVVcU @Penn
Tweet card summary image
nature.com
Nature Medicine - This study provides the first evidence in humans that tirzepatide modulates brain electrophysiology, with changes in low-frequency accumbens power linked to food preoccupation.
@NaturePortfolio
Nature Portfolio
11 days
Tirzepatide (known by the brand name Mounjaro) suppresses brain activity and reduces for a few months food cravings in a person with loss of control eating behaviour, according to research in Nature Medicine. https://t.co/5taCeBmn7i
0
0
0
@NatureAsia
Nature Asia-Pacific
22 hours
Palaeontology: How ammolite gemstones get their vivid colours https://t.co/SqFaZOpOnz @SciReports #OA #OpenAccess paper by Hiroaki Imai Brilliant structural colors originating from reflection by nanogaps of nacreous layers in fossilized ammonite shells https://t.co/LT4g01Ysuh
Tweet card summary image
nature.com
Scientific Reports - Brilliant structural colors originating from reflection by nanogaps of nacreous layers in fossilized ammonite shells
@SciReports
Scientific Reports
23 days
Brilliant structural colors originating from reflection by nanogaps of nacreous layers in fossilized ammonite shells https://t.co/5AOhEdRi8j
0
0
0
@NatureAsia
Nature Asia-Pacific
1 day
Palaeontology: The mystery of the diminutive tyrannosaur https://t.co/wKZRB8pHND @Nature by Lindsay Zanno, James Napoli Nanotyrannus and Tyrannosaurus coexisted at the close of the Cretaceous https://t.co/Z7rtd4ISRv https://t.co/r63oDye3Q2 @ASU @FieldMuseum @nhmu @SamNobleMuseum
nature.com
Nature - Nanotyrannus and Tyrannosaurus coexisted at the close of the Cretaceous
@Nature
nature
28 days
A fossil once assumed to be of a young Tyrannosaurus rex is in fact that of a different species altogether https://t.co/lBGvL7bsOO
0
0
0
@NatureAsia
Nature Asia-Pacific
1 day
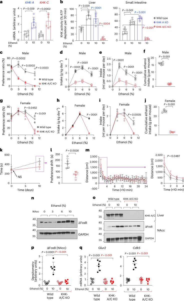
Identification of a common ketohexokinase-dependent link driving alcohol intake and alcohol-associated liver disease in mice https://t.co/n1pK10Dek3 @NatMetabolism #OA #OpenAccess paper by Masanari Kuwabara, Takahiko Nakagawa, Miguel A. Lanaspa et al. @CUDenver @rakuwa_info
@NatMetabolism
Nature Metabolism
20 days
Identification of a common ketohexokinase-dependent link driving alcohol intake and alcohol-associated liver disease in mice
0
0
0
@NatureAsia
Nature Asia-Pacific
2 days
Avian flu halves South Georgia’s breeding elephant seal population https://t.co/YgnhIm2chA @CommsBio #OA #OpenAccess paper by Connor Bamford Highly Pathogenic Avian Influenza Viruses Associated with Major Southern Elephant Seal Decline at South Georgia https://t.co/uaMveLgPv3
Tweet card summary image
nature.com
Communications Biology - Arrival of highly pathogenic avian influenza (HPAI) at the sub-Antarctic island of South Georgia in 2023 has triggered dramatic declines in attendance of female southern...
@NaturePortfolio
Nature Portfolio
12 days
South Georgia’s breeding population of female southern elephant seals may have been halved by highly pathogenic avian influenza virus, according to research in Communications Biology. https://t.co/w6RAftK8Jv
0
0
0
@NatureAsia
Nature Asia-Pacific
2 days
Archaeology: Digital map increases Roman Empire road network by 100,000 kilometres https://t.co/frcG2KiY4p @ScientificData #OA #OpenAccess paper by Tom Brughmans, Pau de Soto, Adam Pažout Itiner-e: A high-resolution dataset of roads of the Roman Empire https://t.co/5AT1PQTQWK
@Nature
nature
23 days
A high-resolution digital map allows people to plan their routes along the ancient roads of the Roman Empire https://t.co/VnVSeZ6Fc3
0
0
0
@NatureAsia
Nature Asia-Pacific
2 days
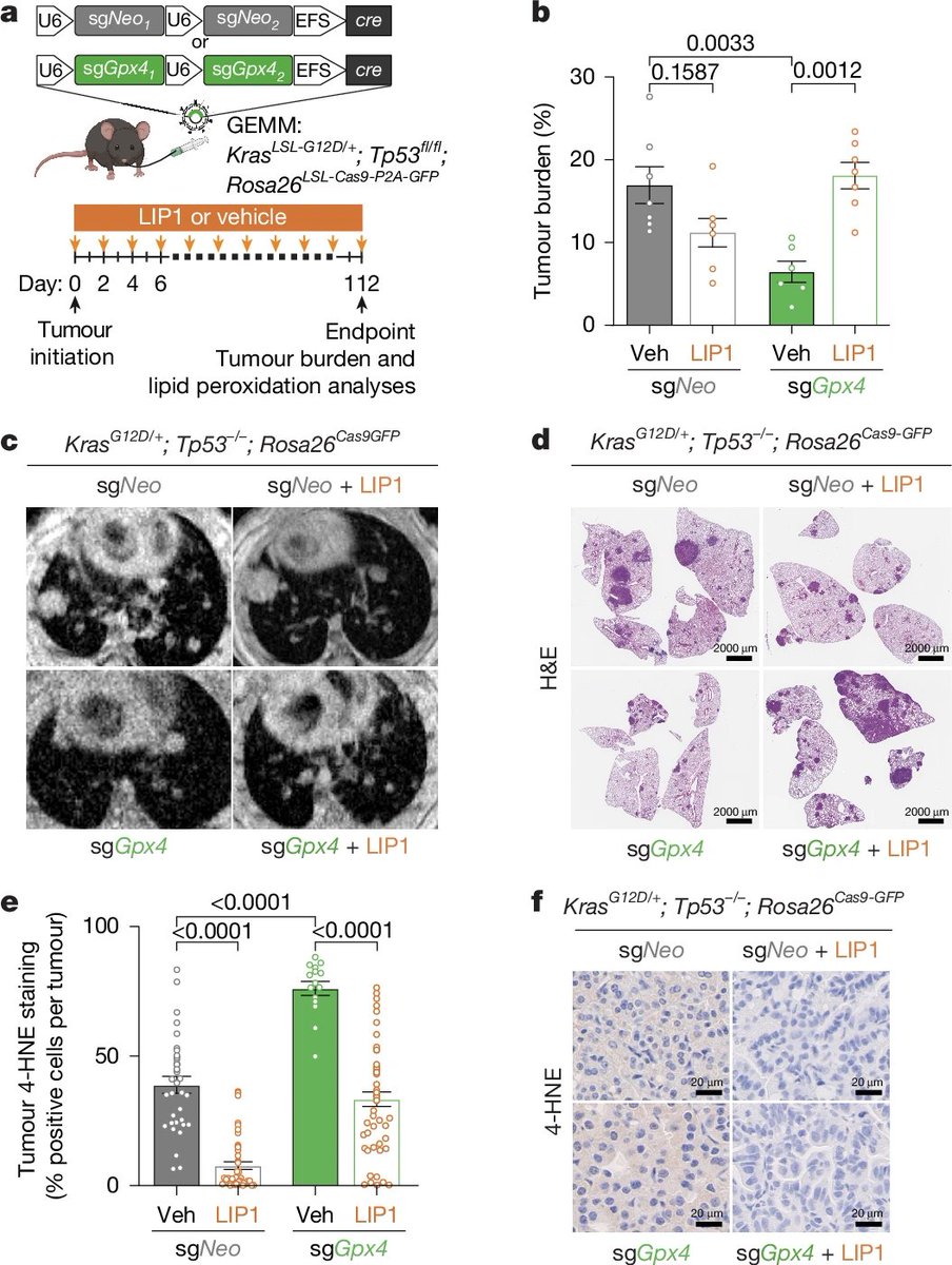
Targeting FSP1 triggers ferroptosis in lung cancer https://t.co/28lqTDmNaD @Nature #OA #OpenAccess paper by Mari N. Nakamura, Toshitaka Nakamura, Thales Papagiannakopoulos et al. @HelmholtzMunich @nyuniversity
@Nature
nature
23 days
Nature research paper: Targeting FSP1 triggers ferroptosis in lung cancer https://t.co/VhEnsFcoCw
0
0
0
@NatureAsia
Nature Asia-Pacific
3 days
Medicine: Long-term observation of a pig-to-human kidney transplant https://t.co/VIXqSPRAI2 @Nature paper by Robert Montgomery et al. Physiology and immunology of pig-to-human decedent kidney xenotransplant https://t.co/9VSKwpG0GZ For reading: https://t.co/r17Xpnts4t @nyulangone
nature.com
Nature - Physiology and immunology of pig-to-human decedent kidney xenotransplant
@NaturePortfolio
Nature Portfolio
13 days
Two papers in Nature present an analysis of the immune response to a pig-to-human kidney transplant in a brain-dead patient over a period of two months. https://t.co/RpKJqxMb7V https://t.co/Qz8laXurBO
0
0
0
@NatureAsia
Nature Asia-Pacific
3 days
Neuroscience: Mapping the developing brain over time https://t.co/s5lxYkEh0J @Nature Collection BICAN: A cell census of the developing human brain https://t.co/sOyCScvKU0
@Nature
nature
23 days
Scientists have created the most detailed maps yet of how our brains differentiate from stem cells during embryonic development and early life https://t.co/h81hvjdu9h
0
0
0
@NatureAsia
Nature Asia-Pacific
3 days
Effects of electroconvulsive therapy on hippocampal longitudinal axis and its association with cognitive side effects https://t.co/e4BUKmLd0p @CommsMedicine #OA #OpenAccess paper by Olga Therese Ousdal, Taishiro Kishimoto et al. @uib @Keio_univ_PR
@CommsMedicine
Communications Medicine
26 days
🚨 NEW RESEARCH! ⚕️ 🩺 Ousdal et al. find that the increase in hippocampus size from #ECT is linked to cognitive side effects. https://t.co/BbDU1y2vvd #ElectroconvulsiveTherapy
0
0
0
@NatureAsia
Nature Asia-Pacific
4 days
Climate change: Disproportionate death rates linked to extreme rainfall in Mumbai https://t.co/QX6zaBSDjo @Nature paper by Tom Bearpark et al. Mortality impacts of rainfall and sea-level rise in a developing megacity https://t.co/9cbVJ8jUrL https://t.co/WHFLJ2SgL2 @princeton
Tweet card summary image
nature.com
Nature - High-resolution rainfall, tide and mortaility data are used to quantify the impact of rainfall and flooding on urban health in Mumbai, India, revealing an order-of-magnitude discrepency...
@NaturePortfolio
Nature Portfolio
15 days
Excess rainfall and flooding in the coastal megacity of Mumbai, India, could be responsible for approximately 8% of the city’s total deaths during monsoon season, according to a paper in Nature. https://t.co/Rqi1fX6zwv
0
0
0
@NatureAsia
Nature Asia-Pacific
4 days
Artificial Intelligence: Towards fairer human image datasets https://t.co/PXEgqzTfaN @Nature #OA #OpenAccess paper by Alice Xiang et al. Fair human-centric image dataset for ethical AI benchmarking https://t.co/FFLQWOJSbd @SonyAI_global
@Nature
nature
24 days
A high-quality image data set shows that tech companies can obtain informed consent and avoid data bias without breaking the bank https://t.co/CDpH0LRNgz
0
0
0
@NatureAsia
Nature Asia-Pacific
4 days
Electrified vapour deposition at ultrahigh temperature and atmospheric pressure for nanomaterials synthesis https://t.co/MJen6bV9CZ @NatureSynthesis paper by Ichiro Takeuchi, Yiguang Ju, Liangbing Hu et al. For reading: https://t.co/lm6bzgmO6X @umdglobalcampus @princeton
@NatureSynthesis
Nature Synthesis
25 days
Now online: Article by Yiguang Ju, Liangbing Hu & co-workers Electrified vapour deposition at ultrahigh temperature and atmospheric pressure for nanomaterials synthesis https://t.co/V82jngUGaH ($)
0
0
0
@NatureAsia
Nature Asia-Pacific
5 days
Artificial intelligence: A mathematics medal-worthy AI system https://t.co/8Tnj587g9j @Nature paper by @googledeepmind Olympiad-level formal mathematical reasoning with reinforcement learning https://t.co/6mxEsH1eA8 For reading:
nature.com
Nature - Olympiad-level formal mathematical reasoning with reinforcement learning
@NaturePortfolio
Nature Portfolio
17 days
A paper in Nature describes an AI system that can prove complex mathematical theories. The system, Google DeepMind’s AlphaProof, has achieved a silver medal-worthy performance at the 2024 International Mathematics Olympiad. https://t.co/fPk9MBJxUU
0
0
0
@NatureAsia
Nature Asia-Pacific
5 days
Gorilla knuckle-walking mechanics suggest independent evolution in African great apes https://t.co/icFSBna37Q @SciReports #OA #OpenAccess paper by Akimasa Ito, Naomichi Ogihara et al. @UTokyo_News
Tweet card summary image
nature.com
Scientific Reports - Gorilla knuckle-walking mechanics suggest independent evolution in African great apes
@SciReports
Scientific Reports
23 days
Gorilla knuckle-walking mechanics suggest independent evolution in African great apes https://t.co/i5lIwfR85o
0
0
0
@NatureAsia
Nature Asia-Pacific
5 days
Mechanism of conductance control and neurosteroid binding in NMDA receptors https://t.co/p0ZnCL5grl For reading: https://t.co/wsGVbR9Rsj @Nature #OA #OpenAccess paper by Hiro Furukawa et al. @cshl
@Nature
nature
27 days
Nature research paper: Mechanism of conductance control and neurosteroid binding in NMDA receptors https://t.co/CKelhXFZgw
0
0
0
@NatureAsia
Nature Asia-Pacific
5 days
Elucidation of the structure and molecular mechanisms of the aspartate antiporter https://t.co/49h1jUIWsu @CommsBio #OA #OpenAccess paper by Seizo Koshiba et al. @tohoku_univ
Tweet card summary image
nature.com
Communications Biology - Structural insights from cryo-EM single-particle analysis and X-ray crystallography reveal that AspT mediates substrate translocation via an elevator-type...
@CommsBio
Communications Biology
2 months
Elucidation of the structure and molecular mechanisms of the aspartate antiporter: Communications Biology, Published online: 25 September 2025; doi:10.1038/s42003-025-08676-7Structural insights from cryo-EM single-particle analysis and X-ray… https://t.co/HPzjwiCRWC
0
0
0