NBahlis Profile Banner
nizar jacques bahlis Profile
nizar jacques bahlis

@NBahlis

Followers
1K
Following
3K
Media
213
Statuses
1K

Physician-scientist focused on multiple myeloma Tweets are my own.

Joined November 2016
Don't wanna be here? Send us removal request.
@BCD_AACR
Blood Cancer Discovery
11 days
#OnlineFirst Acquired and Selected: Tracking Antigen Escape during T Cell–Redirecting Therapies in #MultipleMyeloma https://t.co/4Nn2ObH0Qm #immunotherapy @RaabMarc
0
3
5
@NBahlis
nizar jacques bahlis
27 days
Joel 2:23: "Be glad, people of Zion, rejoice in the Lord your God, for He has given you the autumn rains because he is faithful”
1
0
1
@_TanyaBondar_
Tanya Bondar
2 months
Just published in @BCD_AACR @FrancescoMaura4 @NBahlis
@Myeloma_Doc
Robert Z. Orlowski
2 months
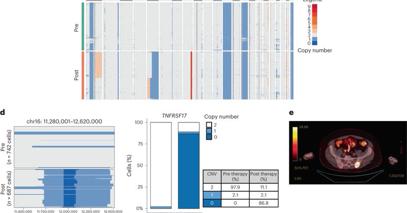
#Myeloma Paper of the Day: Study looking @ genomic antigen loss timing in myeloma treated w/ T-cell redirection finds biallelic loss driven by events after BCMA/GPRC5D CAR-T/TCE; in 752 NDMM pts 2.7% & 9%, respectively, had monoallelic inactivation: https://t.co/mmiAEhGWL9. #mmsm
0
1
7
@NBahlis
nizar jacques bahlis
2 months
I have set my rainbow in the clouds, and it will be a sign of a covenant between me and the earth. Genesis 9:13
0
0
12
@NBahlis
nizar jacques bahlis
4 months
Silence of the myeloma clones: GPRC5D epigenetic regulation | Blood | American Society of Hematology
Tweet card summary image
ashpublications.org
In this issue of Blood, Ma et al1 report on the loss of G protein–coupled receptor, class C, group 5, member D (GPRC5D) expression post–anti-GPRC5D chimeri
3
12
55
@NBahlis
nizar jacques bahlis
4 months
Psalm 19:1 The heavens declare the glory of God; the skies proclaim the work of his hands
0
0
8
@SLentzsch
Suzanne Lentzsch, MD, PhD
5 months
International Myeloma Society/International Myeloma Working Group Consensus Recommendations on the Definition of High-Risk Multiple Myeloma | Journal of Clinical Oncology
Tweet card summary image
ascopubs.org
Despite significant improvements in survival of patients with multiple myeloma (MM), outcomes remain heterogeneous, and a significant proportion of patients experience suboptimal outcomes. Importan...
2
48
115
@Mohty_EBMT
Mohamad Mohty
5 months
By ⁦@NBahlis⁩ at the ⁦@COMyCongress⁩ ⁦@TheIACH
0
12
35
@NBahlis
nizar jacques bahlis
6 months
View from our lab window tonight , Rockies and beautiful sunset !
1
0
22
@NBahlis
nizar jacques bahlis
6 months
He is Risen. Happy Easter!
0
0
8
@NBahlis
nizar jacques bahlis
6 months
Indeed Rejoice! Happy Palm Sunday !
0
0
8
@UCalgaryMed
UCalgaryMedicine
7 months
#UCalgary medical students and faculty hit the ice to raise more than $130,000 for multiple myeloma research at the student-run Stick it to Cancer charity hockey game 🔥🏒 https://t.co/rY2wMLWo3y @cancersociety @Charb_Cancer @uofcknes @ucalgaryalumni
2
14
29
@NBahlis
nizar jacques bahlis
7 months
A very dear friend reminded me of this today, an excerpt from Gibran Khalil Gibran book “The Prophet”. So true , “WORK IS LOVE MADE VISIBLE”.
0
0
12
@ESHaematology
ESH (Haematology)
7 months
Our Team is ready to welcome you in Vienna for the 5th How to Diagnose and Treat Multiple Myeloma! Registration opens at 7:30 am CEST! ➡ https://t.co/f4QsVEBgqA Chairs: @H_Einsele, Maria Krauth, @mvmateos, @OmarNadeemMD #ESHCONFERENCES #MMsm #ESHMM2025 #HAEMATOLOGY #HEMATOLOGY
0
4
4
@VJHemOnc
VJHemOnc
7 months
We just heard from @hollyleeYJ (@UCalgary) at #iwGPRC5D2025, who gave a fascinating presentation on clonal evolution and its impact on GPRC5D antigen expression. #MMsm #HemOnc
0
5
18
@ESHaematology
ESH (Haematology)
7 months
#ESHMM2025 STARTS IN 2 WEEKS! Don't miss out! Register now & join us on April 3-5, 2025, in Vienna ➡ https://t.co/f4QsVEBgqA 5th How to Diagnose & Treat MULTIPLE MYELOMA Chairs: @H_Einsele, M.T. Krauth, M.-V. Mateos, @OmarNadeemMD #ESHCONFERENCES #HAEMATOLOGY #HEMATOLOGY #MMsm
0
1
3
@RaabMarc
Marc S. Raab
9 months
@HDMyeloma
Heidelberg Myeloma
9 months
📣 We are excited to announce the 10th Heidelberg Myeloma Workshop   Join us on April 25–26, 2025, as international & local experts share the latest advancements in multiple myeloma research. #mmsm ✅ CME-certified 🔗 Speaker line-up & registration 👇🏼 https://t.co/bQGWekLOgn
3
24
34
@BloodPortfolio
Blood Journals Portfolio
9 months
Doubling down on GPRC5D in multiple myeloma https://t.co/4ITtU0fkWF #immunobiologyandimmunotherapy
1
7
10
@BloodPortfolio
Blood Journals Portfolio
10 months
BCMA bispecifics: breaking the chains of resistance https://t.co/jXSOEKqPRg #immunobiologyandimmunotherapy
0
16
32
@NBahlis
nizar jacques bahlis
10 months
“And she will bring forth a Son, and you shall call His name JESUS, for He will save His people from their sins.” Matthew 1:21 Merry Christmas 🎅🏻🎄
0
0
15