LinaAguileraMu1 Profile Banner
Lina Aguilera Munoz Profile
Lina Aguilera Munoz

@LinaAguileraMu1

Followers
248
Following
3K
Media
46
Statuses
756

GI and pancreatologist PhD student IPMN ๐Ÿ’™๐Ÿ’œ

Hauts-de-Seine, Ile-de-France
Joined May 2022
Don't wanna be here? Send us removal request.
@Gut_BMJ
Gut Journal
3 days
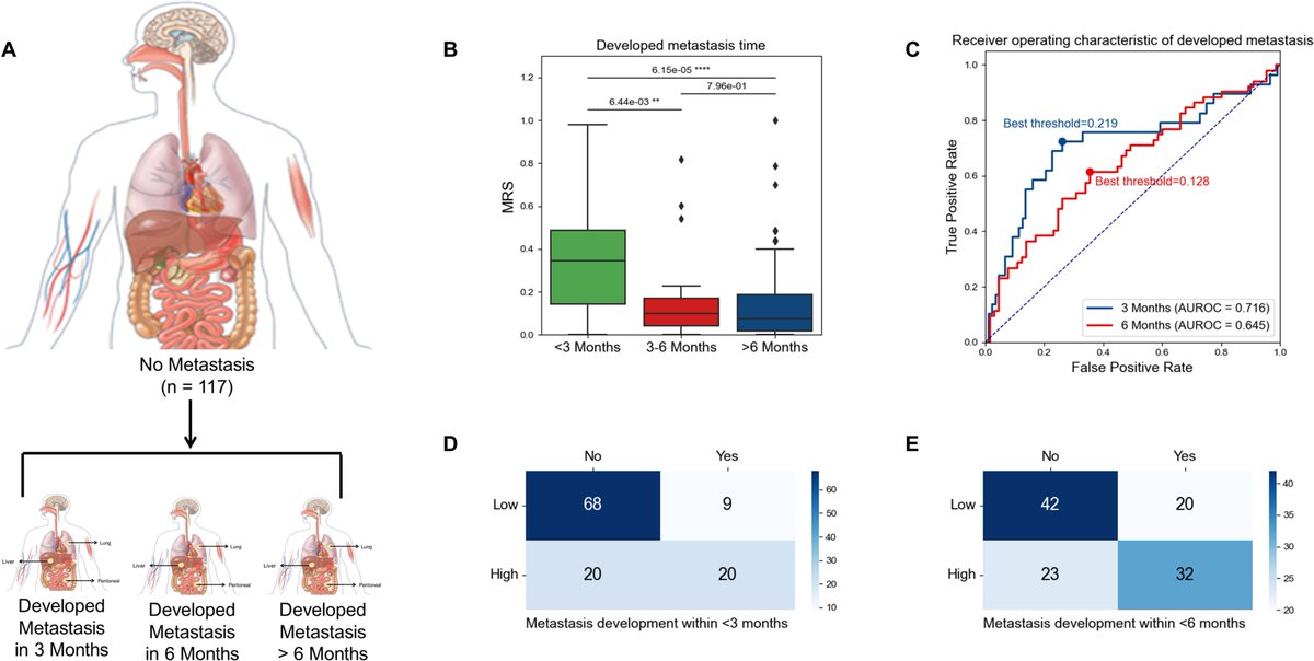
#GUTImages from the paper by Xue et al on "A fusion-based deep-learning algorithm predicts PDAC metastasis based on primary tumour CT images: a multinational study" via https://t.co/tgRHT3CtlN #PancreaticCancer #Metastasis #DeepLearning
0
4
6
@my_ueg
United European Gastroenterology
13 days
Today, @joostphdrenthโ€‹, who will begin his term as UEG President in 2026, visited the House of European Gastroenterology in Vienna, Austria, where he met with the headquarters team to connect, exchange ideas, and shape the vision for his upcoming presidential term. ๐ŸŽ‰
0
5
10
@LinaAguileraMu1
Lina Aguilera Munoz
5 days
Touching piece of blog @DeMadaria ๐Ÿซถ
@DeMadaria
Enrique de-Madaria
11 days
Don't miss the latest entry on my blog He is still there, in Brazil How a French doctor influenced several generations of Brazilian colleagues The link is in my bio
1
1
1
@acagamic
Prof Lennart Nacke, PhD
19 days
Most PhDs confuse data for progress. Hereโ€™s the cost: We gather infinite information. We build deep knowledge. We collect endless data. Research dies in numbers. Not in ideas.
7
73
326
@NatRevGastroHep
Nature Reviews Gastroenterology & Hepatology
23 days
New online! Improving surgical treatments for hepatocellular carcinoma https://t.co/6hXl7nvQqv
0
39
100
@DeMadaria
Enrique de-Madaria
26 days
Olezarsen for Managing Severe Hypertriglyceridemia and Pancreatitis Risk @NEJM Severe hypertriglyceridemia Olezarsen: reduction in the incidence of acute pancreatitis https://t.co/HBfFppyUjo
Tweet card summary image
nejm.org
Patients with severe hypertriglyceridemia have an increased risk of acute pancreatitis. The efficacy and safety of olezarsen, an antisense oligonucleotide targeting apolipoprotein C-III messenger R...
0
7
20
@EurPancClub
EPC-Europ Pancr Club
1 month
Remember to register in our collaborative webinar with @P_C_E_ on clinical trials for pancreatic cancer๐Ÿ‘ฉ๐Ÿผโ€๐Ÿ”ฌ๐Ÿ”ฌ
@P_C_E_
Pancreatic Cancer Europe (PCE)
1 month
Have you registered? PCE, in collaboration with the @EurPancClub invites you to a webinar on how clinical trials are shaping the future of pancreatic cancer care. ๐Ÿ—“ 27 Nov ๐Ÿ•ž 15:30โ€“17:00 CET ๐Ÿ”— Register by 27 Nov, 12:00 CET: https://t.co/FrDJNZ6042
0
5
6
@NTFabiano
Nicholas Fabiano, MD
2 months
In 1992 Peter Ratcliffe received this rejection letter from Nature. His findings were not "a sufficient advance in our understanding". 27 years later he won the Nobel Prize for the same discovery. Don't lose faith in the things you believe in.
173
2K
8K
@emilylasse
Emily Lasse Opsahl, PhD
2 months
Iโ€™m happy to announce that my thesis work has officially been accepted and is currently online! This has been a labor of love. Thank you to everyone who helped me get here especially @Pasca_Lab who has consistently empowered me and my research interests. https://t.co/6GlrUBFAOb
3
9
31
@LinaAguileraMu1
Lina Aguilera Munoz
2 months
Happy and honored to have presented our work on IPMN at #UEGWeek #nowords meeting Y Omori ๐Ÿ˜ฑ ๐Ÿ“ธ with PACYFIC study girl Iris Levink ๐Ÿ‡ and the HRI PDAC boy @KasperOverbeek ๐Ÿ‡ณ๐Ÿ‡ฑ๐Ÿ‡ณ๐Ÿ‡ฑ winning ๐Ÿงฆ๐Ÿ’š & seeing again friends ๐Ÿซถ
0
1
9
@EurPancClub
EPC-Europ Pancr Club
2 months
Come to the EPC booth at my @my_ueg to participate in our raffle for free membership and get information about the new Pancreas 2000 editionโ€ผ๏ธโ€ผ๏ธ Our actual and former participants will explain their experience๐Ÿ˜Œ๐Ÿ˜Œ
0
10
15
@LinaAguileraMu1
Lina Aguilera Munoz
2 months
If you are at #UEGW2025 please donโ€™t forget to stop by the @EurPancClub booth - and bring your friends who are not yet members ๐Ÿ‘ฏโ€โ™‚๏ธso they can take part in our raffle and have a chance to win one of ๐Ÿ”Ÿ free 2026 memberships ๐ŸŽ‰ Drawing is tomorrow at 1 pm! ๐Ÿ† @YouppiePancreas ๐Ÿ’œ
0
1
10
@AmJGastro
AJG - The American Journal of Gastroenterology
2 months
Intraductal Papillary Mucinous Neoplasm and Pancreatic Cancer: Opportunity Knocks Twice Hamada, et al. ๐Ÿ“• https://t.co/dWiZG9vIly @YousukeNak54193 @MLongMD @JasmohanBajaj
1
60
174
@rcverdonk
robert verdonk
2 months
Fluid Resuscitation with Lactated Ringer vs. Normal Saline in Acute Pancreatitis: A Systematic Review and Meta-Analysis of Clinical Trials
mdpi.com
Background: Initial fluid therapy in acute pancreatitis is critical for modulating the systemic inflammatory response. The choice between Lactated Ringer and normal saline remains debated, given...
1
4
8
@rcverdonk
robert verdonk
2 months
Comparing Endoscopic Ultrasound (EUS) vs. Magnetic Resonance Cholangiopancreatography (MRCP) in the Etiological Evaluation of Idiopathic Acute Pancreatitis (IAP): A Systematic Review and Meta-Analysis | Digestive Diseases and Sciences
Tweet card summary image
link.springer.com
Digestive Diseases and Sciences - Idiopathic acute pancreatitis (IAP) accounts for up to 20% of acute pancreatitis cases despite thorough initial evaluation. Endoscopic ultrasound (EUS) and...
0
3
5
@DeMadaria
Enrique de-Madaria
3 months
1
5
33
@Aiims1742
Anirban Maitra
3 months
Venous invasion (VI) is the earliest step in hematogenous metastases of #PancreaticCancer. What are the molecular features of VI? @ScienceTM study by @lauradelongwood et al uncovers some unexpected findings in this spatial atlas of VI. https://t.co/OaSOVNzu6b
0
12
33
@Aiims1742
Anirban Maitra
3 months
#OpenAccess in @AnnualReviews Road Map to Defeat #PancreaticCancer By Paige Ferguson and David Tuveson @CSHL https://t.co/0F6vy4OMV9
2
23
45
@rcverdonk
robert verdonk
3 months
Remimazolam Preserves Oxygen Reserve and Improves Sedation Safety Compared to Propofol in Endoscopic Retrograde Cholangiopancreatography - Kim - United European Gastroenterology Journal - Wiley Online Library
Tweet card summary image
onlinelibrary.wiley.com
Background Remimazolam is a short-acting benzodiazepine with less cardiorespiratory depression compared with propofol. The Oxygen Reserve Index (ORi) reflects oxygenation status in the mild hyperox...
0
3
10
@YouppiePancreas
YOUPPIE Pancreas
3 months
Our guys from #Pancreas2000 just finished their 4th meeting in Istambul๐Ÿ‡น๐Ÿ‡ท Excelent research projects and an amazing cityโ€ผ๏ธ Stay tuned, application to our next course open soon๐Ÿ™Œ๐Ÿผ See you at #EPC2026 Istambul๐ŸŽ‰
0
8
32