LafontaineLab Profile Banner
Denis LJ Lafontaine Profile
Denis LJ Lafontaine

@LafontaineLab

Followers
885
Following
2K
Media
46
Statuses
387

RNA Molecular Biology Laboratory - Université Libre de Bruxelles - Ribosome biogenesis, RNA processing, RNA modification, nucleolus, cancer, ribosomopathy

Brussels, Belgium
Joined January 2013
Don't wanna be here? Send us removal request.
@LaskerFDN
Lasker Foundation
4 months
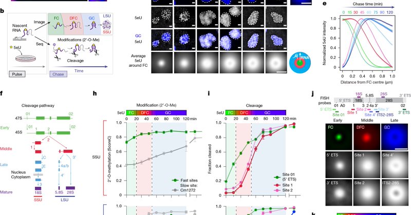
Combining sequencing and imaging, @sofiquinodoz maps the spatiotemporal dynamics of rRNA processing, demonstrating how rRNA serves as both a scaffold and a substrate for the nucleolus—a multiphase, liquid-like structure. https://t.co/FcwCUUDM2N @brangwynnelab @omenndarlingbio
0
5
21
@RNAJournal
RNA
4 months
Mice with cardiomyocyte-specific knockout of #YTHDF3 subjected to #cardiac stress had no increase in protein synthesis or cardiac hypertrophy. @Crabolli @AccorneroLab @OhioStatePCB @BrownMolBio https://t.co/EXpMWtqysz
0
5
11
@hbozhao
Hongbo Zhao
4 months
Our tour de force into the nucleolar world — a stunning exploration of spatial organization and the functional choreography of ribosome biogenesis now out in Nature✨ https://t.co/eZdIYTFyBk Led by @sofiquinodoz, @jiang_lifei, @brangwynnelab, with theory partners @QiweiYu2,
Tweet card summary image
nature.com
Nature - Spatially segregated rRNA processing dictates nucleolar morphology and drives outward progression of pre-ribosomal RNA through nucleolar phases.
@omenndarlingbio
Omenn-Darling Bioengineering Institute
4 months
Now on the Princeton Engineering and ODBI sites, a new mapping tool that allows researchers to peer deep into cells' inner compartments to watch and control ribosome assembly, shedding new light on the machinery responsible for making proteins.
1
8
24
@omenndarlingbio
Omenn-Darling Bioengineering Institute
4 months
Now on the Princeton Engineering and ODBI sites, a new mapping tool that allows researchers to peer deep into cells' inner compartments to watch and control ribosome assembly, shedding new light on the machinery responsible for making proteins.
2
6
19
@RNAJournal
RNA
5 months
RNase L cleaves most tRNAs in the anticodon loops into various tRNA-derived RNAs (tDRs) including 5'-tDRAla that shows a translation inhibitory effect. Some tRNAs are also cleaved in variable loops. https://t.co/hv3SfYZ0wH
1
13
59
@KotaroFujii1
Kotaro Fujii
5 months
Excited to share our recent work, which addressed a mechanism by which the eukaryotic ribosomes increase the fidelity of mRNA translation than prokaryotic ribosomes through the eukaryote-specific tentacle-like ribosome structure.
Tweet card summary image
academic.oup.com
Abstract. Eukaryotic ribosomes exhibit higher mRNA translation fidelity than prokaryotic ribosomes, partly due to eukaryote-specific ribosomal RNA (rRNA) i
2
14
45
@Translacore
TRANSLACORE_Network
5 months
A PhD position is available to decipher the modus operandi of ribosome-inactivating proteins at Maria Curie-Skłodowska University, Poland 🔬 Cryo-EM, biochemistry, structural biology 📅 Apply by July 31, 2024 🔗 https://t.co/n4HKyUBoXC #CryoEM #Ribosome https://t.co/2Ot8f69iud
translacore.eu
Job offer in molecular biology and structural biology. PhD-STUDENT SCHOLARSHIP (for a period of 25 months, with the possibility of extension by 1 yea
0
1
3
@SchragaSchwartz
Schraga Schwartz
7 months
DM me if interested! We have opportunities at all levels.
4
7
24
@jingdongcheng
Jingdong Cheng
9 months
We are thrilled to share our exciting collaboration with ⁦@GreenLabJHMI⁩ , showing that RIOK3 specifically recognizes ubiquitylated human 40S ribosomes and mediates their degradation under amino acid starvation. We even observed the melting 40S!
Tweet card summary image
cell.com
Huang et al. identify a pathway for stress-induced 40S ribosome degradation: 40S ribosomes ubiquitylated by RNF10 are subsequently bound by the atypical kinase RIOK3, which mediates their degradation...
3
8
32
@MolecularCell
Molecular Cell
9 months
Charting the epitranscriptomic landscape across RNA biotypes using native RNA nanopore sequencing https://t.co/BPIvV10NNk
3
31
121
@Nikikgray
Prof. Nicola Gray
10 months
Translation UK 2025 is coming 😊
@BiochemSoc
Biochemical Society
10 months
Looking to attend exciting meetings and training events in 2025? View our calendar, register your interest for a range events including Educational Research in the Biosciences and Translation UK 2025, and be notified when registration opens! https://t.co/o1OtyJWMfW
0
4
6
@MolecularCell
Molecular Cell
10 months
Read our latest issue here: https://t.co/ie4LKjhTrv
1
8
37
@SusanBaserga
Susan Baserga
10 months
A role for the kinetochore protein, NUF2, in ribosome biogenesis | Molecular Biology of the Cell https://t.co/UeuMh3oRdw New paper from ty brown in the Baserga Lab! Fabulous collaboration with @KabecheLab ! @YaleMBB @YaleCancer.
molbiolcell.org
Ribosome biogenesis (RB) is an intricate and evolutionarily conserved process that takes place mainly in the nucleolus and is required for eukaryotic cells to maintain homeostasis, grow in size, and...
0
5
14
@MolecularCell
Molecular Cell
11 months
Online Now: Epitranscriptomic rRNA fingerprinting reveals tissue-of-origin and tumor-specific signatures https://t.co/EoEKMKEc70
0
25
111
@LafontaineLab
Denis LJ Lafontaine
11 months
Discover how unique ribosome fingerprints could revolutionize early cancer detection with non-invasive, portable scanners able to detect cancer with near-perfect accuracy. #RNA #CancerResearch #EarlyDetection #Ribosome #Genomics #NanoporeSequencing
Tweet card summary image
science-tldr.com
Discover how unique ribosome fingerprints could revolutionize early cancer detection with non-invasive, portable scanners able to detect cancer with near-perfect accuracy.
1
9
25
@MolecularCell
Molecular Cell
11 months
Online Now: Structural dynamics of human ribosomes in situ reconstructed by exhaustive high-resolution template matching https://t.co/yqjEoOVDuW
0
26
90
@FortesLab
Puri Fortes
11 months
Amazing ribosomes and... incredible cytokines 😯👇 P-stalk ribosomes act as master regulators of cytokine-mediated processes: Cell
Tweet card summary image
cell.com
Cytokines remodel the ribosome to incorporate the P-stalk, therefore altering the translation of mRNAs involved in cytokine responses.
0
2
10
@ErikDassi
Erik Dassi
11 months
I have an open 12-month #postdoc position (net salary approx 2100€/month) in my lab to work on a fully funded collaborative project on #snoRNA #RNA in #cancer. Both #bioinfo #compbio and #molbio profiles can apply! Deadline: 16/12 12.00 Apply here:
1
6
10
@cibiorrn
Dassi Lab
11 months
Open #postdoc position in the lab! please RT
@ErikDassi
Erik Dassi
11 months
I have an open 12-month #postdoc position (net salary approx 2100€/month) in my lab to work on a fully funded collaborative project on #snoRNA #RNA in #cancer. Both #bioinfo #compbio and #molbio profiles can apply! Deadline: 16/12 12.00 Apply here:
0
3
3
@RNA_julie
julie aspden
11 months
Delighted to co-supervise 2 advertised @BBSRCWhiteRose PhD projects 1- lncRNA function in human papillomavirus life cycle (led by @OncoVirus_Leeds) 2-Building orthogonal ribosome control for engineering biology (led by @eszter_cs ) https://t.co/Ztyq8GFrME
Tweet card summary image
findaphd.com
0
7
8