brangwynnelab Profile Banner
brangwynnelab Profile
brangwynnelab

@brangwynnelab

Followers
5K
Following
92
Media
163
Statuses
619

Princeton, NJ
Joined December 2018
Don't wanna be here? Send us removal request.
@omenndarlingbio
Omenn-Darling Bioengineering Institute
9 days
They chose Princeton!  🧡🖤 This could be you. Now accepting applications for Fall 2026. Apply by Dec. 1: https://t.co/TMd1SMFiVz
0
2
2
@omenndarlingbio
Omenn-Darling Bioengineering Institute
14 days
At #BMES now? Come meet us at Booth 433!
0
1
2
@GoldieTheTaurus
GoldieFeatĞôłđîĕ👑🐂
7 days
My Rap name is GoldieFeatĞôłđîĕ and my Deluxe Album All That And Then Some More💿 out now on Spotify, AppleMusic, YouTubeMusic, ITunes, AmazonMusic, SoundCloud, and all other platforms Song List: 1: By All Means Flee (RE) 2: Before I Fade 3: Can You Tell The Difference 4: Cause
1
1
5
@DavidWSanders2
David W. Sanders!
14 days
@MDiamond_Lab for recruiting me to this wonderful institution; @brangwynnelab for taking a chance on a postdoc with a psychology degree; @ShahmoraLab for co-leading our remarkable group of scientists; and our amazing lab members and @NIH for believing in our high risk research!
1
3
7
@DavidWSanders2
David W. Sanders!
14 days
Returning to Science Twitter briefly to thank the UTSW newsroom for their kind story on my New Innovator award. Humbling experience. A few thank yous to follow, as most haven't switched to the "other" place. :)
@UTSWMedCenter
UT Southwestern Medical Center
14 days
The next discovery in treating brain diseases may come from tiny cell structures. David Sanders, Ph.D., studies biomolecular condensates and their role in Alzheimer’s/ALS—work that earned him the @NIH Director’s New Innovator Award. Explore more: https://t.co/NgiJFolBDA #UTSWMed
3
4
47
@brangwynnelab
brangwynnelab
28 days
Very grateful for this wonderful recognition, alongside Tony Hyman @HymanLab and Mike Rosen. Congrats to all!
@omenndarlingbio
Omenn-Darling Bioengineering Institute
28 days
Global data and intelligence firm @Clarivate honored @brangwynnelab, a pioneer in the study of living cells, for breakthrough insights in how cells are organized. 🧵
4
1
55
@brangwynnelab
brangwynnelab
1 month
These people in my lab are amazing
1
2
48
@secureainow
The Alliance for Secure AI
3 days
"It’s really interesting how people doing this work really, truly believe that they’re trying to put aside political differences on other issues to put humanity first and put the good of the country above other important issues that do matter." @NRO | @bstein80
3
8
12
@HHMINEWS
HHMI
1 month
🎉 Congratulations to HHMI Investigators Clifford Brangwynne & Akiko Iwasaki, winners of the 30th annual Keio Medical Science Prize. This international prize, awarded by @KeioGlobal, honors scientists who have made major contributions to the fields of medical or life sciences.
7
35
218
@brangwynnelab
brangwynnelab
2 months
Congratulations Anita on a beautiful paper!!! Using artificial intelligence to smell (and functionally dissect) the nucleolar flowers :)
@anita_donlic
Anita Đonlić
2 months
I’m thrilled to share our preprint that uses deep learning to interrogate structure-function relationships in condensates! https://t.co/izhFI1ANXa In here, we ask: can AI read condensate biology from pictures alone? Turns out yes... see what we discover below! 🤖🧬🖼️ (1/10)
1
4
22
@brangwynnelab
brangwynnelab
2 months
Check out this awesome story about the work of an awesome (former) @Princeton undergrad in our lab @hollycheng_ (now GS @MIT w/ @zhangf) who worked closely w @ZS_biophys Howard Stone, James Roggeveen & Huan Wang
Tweet card summary image
bioengineering.princeton.edu
Holly Cheng and her colleagues were the first to successfully use micropipette aspiration to measure parts from a living cell while they were still biologically active
1
6
40
@brangwynnelab
brangwynnelab
2 months
Congrats @yoonj_k and co-authors!!!!
@yoonj_k
yoonji kim
2 months
Our squid primary cell isolation protocol is now out in @STARProtocols ⭐️🦑🧫This protocol enables molecular studies of cephalopod biology, aging, and basic cell physiology. Thanks to @brangwynnelab @HaileyTanner26 @JoshRosenthal16 check it out here https://t.co/DRq99soazt 🤩
1
0
17
@boxel_ai
Boxel AI
7 hours
How to build a Figma-like infinite canvas - entirely vibe coded on Boxel AI. Watch multiple apps come together into one living canvas. Each app is a card, composable with others. Boxel is the first truly modular system for vibe coding.
0
1
1
@omenndarlingbio
Omenn-Darling Bioengineering Institute
3 months
Cliff @brangwynnelab starting today’s National Security Commission on Emerging Biotechnology roundtable meeting at Princeton
7
1
17
@brangwynnelab
brangwynnelab
3 months
Our @Princeton @omenndarlingbio colleague @DJCohenEtAl giving a fantastic morning lecture on technologies for collective cell herding @ MBL Physiology course.
0
0
23
@DNAmyStrom
Amy Strom
3 months
Chromatin heterogeneity modulates nuclear condensate dynamics and phase behavior. Congratulations Jing! Happy to have contributed in a small way to this interesting work! https://t.co/OZHRknyFV4
Tweet card summary image
nature.com
Nature Communications - Chromatin heterogeneity in the cell nucleus modulates the size, mobility, and formation of biomolecular condensates; decreasing chromatin heterogeneity correlates with...
1
16
113
@brangwynnelab
brangwynnelab
3 months
Congrats to Jing @jesszhiyuezhao & @DNAmyStrom on cool manuscript!!! Reveals how cell nucleus is a heterogeneous material, w chromatin organization controlling formation & phase behavior of nuclear condensates. #CellBiology #Chromatin #PhaseSeparation
0
4
43
@hbozhao
Hongbo Zhao
4 months
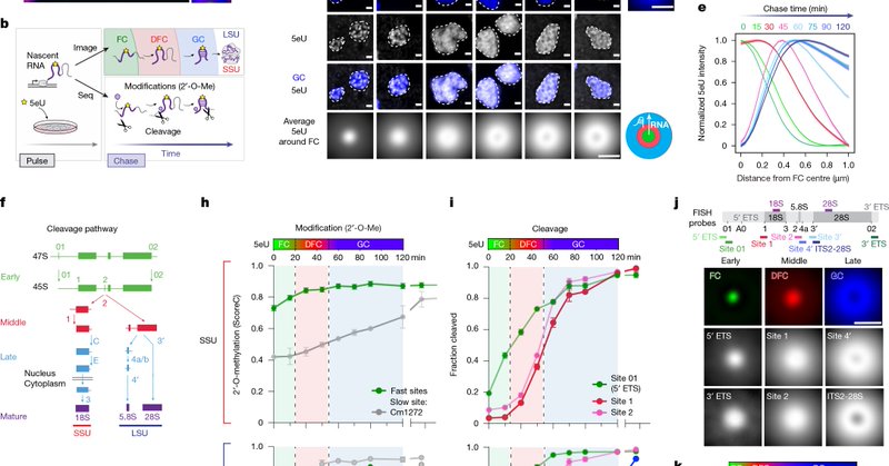
Our tour de force into the nucleolar world — a stunning exploration of spatial organization and the functional choreography of ribosome biogenesis now out in Nature✨ https://t.co/eZdIYTFyBk Led by @sofiquinodoz, @jiang_lifei, @brangwynnelab, with theory partners @QiweiYu2,
Tweet card summary image
nature.com
Nature - Spatially segregated rRNA processing dictates nucleolar morphology and drives outward progression of pre-ribosomal RNA through nucleolar phases.
@omenndarlingbio
Omenn-Darling Bioengineering Institute
4 months
Now on the Princeton Engineering and ODBI sites, a new mapping tool that allows researchers to peer deep into cells' inner compartments to watch and control ribosome assembly, shedding new light on the machinery responsible for making proteins.
1
8
24
@omenndarlingbio
Omenn-Darling Bioengineering Institute
4 months
Led by Sofia Quinodoz and Lifei Jiang of @brangwynnelab, this work opens the door to new treatments and medicines. 📷 Members of the research team, from left: Anita Donlic, Aya Abu-Alfa, Jordy Botello, Qiwei Yu, Quinodoz, Lennard Wiesner, Cliff Brangwynne, Jiang, Troy Comi.
1
2
10
@TopHatStudiosEN
Top Hat Studios, Inc.
6 hours
Wherever you go Polly, they'll always be waiting for you. They show no mercy, and neither should you. Bash them with your skateboard, or take a shot. Just get it done, and remember what you bargained. SILLY POLLY BEAST launches October 28th on PC, PlayStation, and Xbox.
2
6
78
@LafontaineLab
Denis LJ Lafontaine
4 months
@brangwynnelab @sofiquinodoz @jiang_lifei Thank you for an amazing collaboration 🤩 So happy we could start to crack the blueprint of the nucleolus and engineer synthetic nucleoli #RNA #Ribosome
0
2
4
@brangwynnelab
brangwynnelab
4 months
Excited that our nucleolus mapping paper just came out today in Nature! Truly an amazing study from even more amazing due of @sofiquinodoz & @jiang_lifei w/ @LafontaineLab & Sebastian Klinge and other fantastic co-authors
Tweet card summary image
nature.com
Nature - Spatially segregated rRNA processing dictates nucleolar morphology and drives outward progression of pre-ribosomal RNA through nucleolar phases.
@sofiquinodoz
Sofi Quinodoz
1 year
Excited to share a new preprint! (1)🔬The nucleolus is the most prominent nuclear condensate, with a fascinating multilayered liquid-like structure, and is the site of ribosome biogenesis. But how does this multiphase architecture form and function? https://t.co/xKP9tGFFlQ
3
37
143