pundhir_sachin Profile Banner
Sachin Pundhir Profile
Sachin Pundhir

@pundhir_sachin

Followers
191
Following
452
Media
72
Statuses
857

Senior Scientist - Computational biology @UCPH_BRIC @Rigshospitalet Interest: regulatory genomics in stem cell differentiation and cancer using #DataScience #ML

Copenhagen, Denmark
Joined May 2015
Don't wanna be here? Send us removal request.
@pundhir_sachin
Sachin Pundhir
3 years
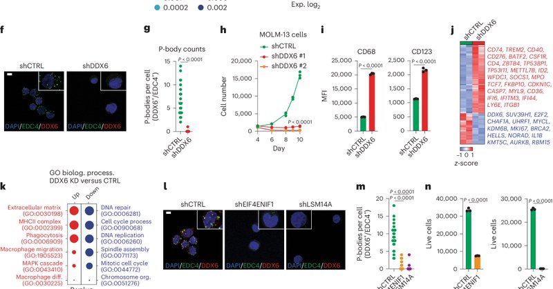
Invite you to read our latest work where we study the affect of SWI/SNF and NuRD inactivation on gene expression, which we find is clearly defined by RNA Pol II occupancy levels at gene promoters. https://t.co/Hvbsd6nlDQ with Jinyu Su @Bo_Porse @Marta12724018 🧵 1/6
1
5
19
@strnr
Stephen Turner šŸ¦‹ @stephenturner.us
1 year
šŸ‘€ New tidyverse package being developed by @hadleywickham: elmer: Call LLM APIs from R https://t.co/waYyw92BfD #Rstats
0
7
20
@ItaiYanai
Itai Yanai
1 year
My guidelines for exploratory data analysis
16
204
981
@KVittingSeerup
Kristoffer Vitting-Seerup
1 year
There is still a bit more than a week for people to apply šŸ˜‰
@KVittingSeerup
Kristoffer Vitting-Seerup
1 year
🚨 PhD Opportunity Alert! 🚨 We are thrilled to offer a three-year, fully funded PhD position in Deep Generative Models for Single-Cell Sequencing Analysis, a joint project between Jes Frellsen's group and myself. https://t.co/9tB0vcvNkf #PhDPosition #SingleCell #DeepLearning
0
3
3
@pundhir_sachin
Sachin Pundhir
1 year
Amazing thread showing, among other things, how DNA methylation can be a positive regulator of gene expression.. https://t.co/xJgzkoAzcn
@jrichardalbert
Julien Richard Albert
1 year
Here is Max’s drawing about what we think is happening at the Zdbf2 locus, which really helped wrap my brain around these loops
1
0
2
@AMathelier
Anthony Mathelier
1 year
🧵 Bioinformatics faces a critical challenge: despite its importance, software quality often falls short due to the lack of proper development practices. In our latest paper, we advocate for improving software quality in bioinformatics through teamwork. https://t.co/5PxmnDSiZx
3
47
184
@sk_kriaucionis
Skirmantas Kriaucionis
1 year
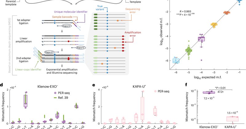
Cost of having DNA methylation: DNA replication by DNA polymerase epsilon is a source of C to T mutations in CpGs, especially methylated ones. This expands our understanding of one of the most widespread endogenous mutational mechanisms.
Tweet card summary image
nature.com
Nature Genetics - A new method called polymerase error rate sequencing (PER-seq) can measure the nucleotide misincorporation rate of DNA polymerases. DNA polymerase ε mutants produce an excess...
7
76
216
@DelwelRuud
Ruud Delwel
1 year
Erasmus Virtual Hematology Lectures starts again on Monday September 2 at 16.00 CET! We have MAXIM PIMKIN from Harvard/Boston with: "Gene-regulatory networks in leukemia maintenance and immune escape". Link: https://t.co/ICOMFc5jv5 Spread the news! @pimkin
1
18
40
@Marand_Lab
Alexandre Marand
1 year
Excited to share our latest work investigating the consequences of extant genetic variation in cis-regulatory elements at single-cell resolution. A short 🧵 https://t.co/fdq9U83Csf
Tweet card summary image
biorxiv.org
Gene expression and complex phenotypes are determined by the activity of cis -regulatory elements. However, an understanding of how extant genetic variants affect cis -regulatory activity remains...
1
27
72
@TeifLab
Teif Lab
1 year
HOMER2 is now available!
@Nature
nature
1 year
Nature research paper: Position-dependent function of human sequence-specific transcription factors
0
19
62
@MadsLerdrup
Mads Lerdrup
1 year
Woohoo - Our new paper is out! 🄳 https://t.co/0bPYvE2kts It offers new insight into the timing of DNA replication in embryos right after fertilization. My sincerest thanks to everyone involved šŸ™ Here is a short thread on what we learned: 1/7
nature.com
Nature Communications - Here, the authors reveal the emerging replication timing program in mouse zygotes and 2-cell embryos, which differs from embryonic stem cells. They find systematic...
6
20
72
@karpathy
Andrej Karpathy
1 year
āš”ļø Excited to share that I am starting an AI+Education company called Eureka Labs. The announcement: --- We are Eureka Labs and we are building a new kind of school that is AI native. How can we approach an ideal experience for learning something new? For example, in the case
2K
4K
28K
@generegulation
Gene Regulation
1 year
TFscope: systematic analysis of the sequence features involved in the binding preferences of transcription factors https://t.co/3mL5RU8iTJ
1
31
148
@r_sabarinathan
Sabarinathan Radhakrishnan
1 year
One week left to apply for our 2nd Statistical Genomics workshop, Sep 2-6, 2024 @NCBS_Bangalore! Registration details here: https://t.co/2VHi3I5YU7
@r_sabarinathan
Sabarinathan Radhakrishnan
1 year
Our 2nd statistical genomics workshop, Sep 2-6, 2024, jointly with @mkjolly15 @skouped, is open for registration. If you're an early-career researcher interested to participate, check the link below for more details https://t.co/2VHi3I5YU7 Registration deadline: 20th July 2024
0
32
75
@DelwelRuud
Ruud Delwel
1 year
New paper in NatureComm: "Epigenetic alterations affecting hematopoietic regulatory networks as drivers of mixed myeloid/lymphoid leukemia". https://t.co/soC6QFRLpZ Great Rotterdam/Regensburg collaboration: @RogerMulet @ClaudiaGebhard Bas Wouters @DelwelRuud Michael Rehli
0
13
59
@ChiragNepal
Chirag Nepal
1 year
Alternative promoters drives key oncogenic processes during tumor progression, we showed it on liver cancer https://t.co/ZzssIwo3Yr Now similar observation in prostrate cancer https://t.co/M7OZoVSEOk Citation would have been appropriate. Pls look at alt-promoters in ur data.
Tweet card summary image
nature.com
Nature Cell Biology - With ultra-deep RNA sequencing, Zhang et al. report increased usage of alternative promoters driven by AR, FOXA1 and MYC during prostate cancer progression and suggest altered...
0
4
13
@evgenykvon
Evgeny Kvon
2 years
How do enhancers work over distances that sometimes exceed megabases? Excited to share our work led by @gracecbower where we uncover a unique sequence signature globally associated with long-range enhancer-promoter interactions in developing limb buds: https://t.co/n0p7BdxSdq 1/
23
232
693