McGovern Institute
@mcgovernmit
Followers
9K
Following
1K
Media
596
Statuses
2K
Our mission is to understand the brain and to apply that knowledge to improve human health and well-being.
Cambridge, MA
Joined October 2009
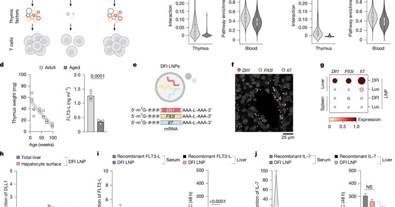
Researchers in @zhangf lab have found a way to rejuvenate the immune system by engineering cells in the liver to improve T cell function. If developed for use in patients, this type of treatment could help people lead healthier lives as they age.
mcgovern.mit.edu
As people age, their immune system function declines. T cell populations become smaller and canโt react to pathogens as quickly, making people more susceptible to a variety of infections. To try to...
1
0
0
From nematode to Nobel: How an unassuming roundworm has illuminated aspects of biology with major consequences for human health. https://t.co/AGYw9SZ6gA
@MITBiology @kochinstitute @ScienceMIT @MIT_Picower @hhmi_science @PNASNews
mcgovern.mit.edu
For decades, scientists with big questions about biology have found answers in a tiny worm. That wormโa millimeter-long creature called Caenorhabditis elegansโhas helped researchers uncover fundame...
0
5
7
The @PNASNews paper by @ev_fedorenko @LanguageMIT + former @mitbrainandcog @ScienceMIT postdocs Sammy Floyd and @OlessiaJour ๐ https://t.co/mQtXLbc4h4
pnas.org
Successful communication requires frequent inferences. Such inferences span a multitude of phenomena: from understanding metaphors, to detecting ir...
0
4
9
When it comes to language, context matters. MIT researchers have identified 3 skills that we use to infer what someone really means: 1) understanding social conventions 2) knowledge of how the physical world works 3) interpreting differences in tone https://t.co/kmj8I28fjo
mcgovern.mit.edu
In everyday conversation, itโs critical to understand not just the words that are spoken, but the context in which they are said. If itโs pouring rain and someone remarks on the โlovely weather,โ you...
2
1
7
ANOTHER FREE SWITCH 2! Win a Nintendo Switch 2 + physical Switch games! Entry instructions below
1K
2K
2K
On this day, nearly 120 years ago, Santiago Ramรณn y Cajal won the Nobel Prize for capturing and interpreting the very first images of neurons. His remarkable work continues to influence and inspire neuroscientists today. https://t.co/WcqbnxwCo5
0
0
5
Look! ๐ Our favorite polygot @ev_fedorenko talks to @QuantaMagazine about the brain's language network and its similarities to LLMs and AI chatbots. ๐ง ๐ค Bonus photos of postdocs @HalieOlson + @devarda_a! https://t.co/4DacldhEFn
@mitbrainandcog @sciencemit
quantamagazine.org
Is language core to thought, or a separate process? For 15 years, the neuroscientist Ev Fedorenko has gathered evidence of a language network in the human brain โ and has found some similarities to...
1
6
24
๐จ Are you interested in pursuing a PhD in neuroscience or neuroengineering, but need more experience in the field? Postbac @aaronwriight explains how MIT's Research Scholars program may be right for you. Applications open today! Learn more at: https://t.co/w6KZa1yZx7
0
5
13
Over the past 25 years, 100s of researchers have been trained in our labs and @SfNtweets annual conference provides a unique opportunity for our alumni to reconnect. Here are a few of our fabulous researchers, past and present, in San Diego last week!
0
1
7
The study, reported today in @NeuroCellPress, was led by @mitbrainandcog Guoping Feng and first author @meschro. @YangTanColl @NIH @broadinstitute Manuscript ๐ https://t.co/ycaX1RUZyP
cell.com
In this NeuroResource, Schroeder et al. present a transcriptomic atlas across brain regions and developmental time points in mouse and marmoset. Detailed analysis focused on astrocytes revealed that...
0
0
4
A cellular atlas developed by MIT researchers details the dynamic diversity of astrocytes and provides a framework for exploring how these โญ๏ธshaped cells contribute to brain development, function & disease. https://t.co/CtzZCiVK5r Stunning astrocyte image courtesy of @meschro
mcgovern.mit.edu
When it comes to brain function, neurons get a lot of the glory. But healthy brains depend on the cooperation of many kinds of cells. The most abundant of the brainโs non-neuronal cells are astrocy...
1
3
12
Today in @PNASNews: McGovern researchers @ev_fedorenko + @devarda_a find a surprising parallel in the ways humans and new AI models solve complex problems. ๐ค๐ญ Manuscript ๐ https://t.co/7JHEtBR5pa Summary ๐ https://t.co/1g3QuyGxKJ
mcgovern.mit.edu
Large language models (LLMs) like ChatGPT can write an essay or plan a menu almost instantly. But until recently, it was also easy to stump them. The models, which rely on language patterns to...
0
9
18
McGovern researchers drew large crowds at #SfN2025 poster session this week. Check out ๐ @mjaz_jazlab postdoc Nick Watters and grad students @chengtang827, Amanda Fath, and @ngosuke describing their work. Keep up the great work!
1
0
5
THIS CHART IS SCREAMING ALTCOIN SEASON ๐ DEC 13
59
173
1K
With 50+ McGovern researchers at #Sfn2025, it feels like a reunion! PhD student Nikasha Patel from @mjaz_jazlab stopped to say hi with @mitbrainandcog alum Keith Murray. ๐ We are so proud of our representation @SfNtweets this year!
0
0
3
We are so excited that @HalieOlson has been recognized by @_TheTransmitter as a rising star in neuroscience! On top of her scientific accomplishments, Halie is a beloved mentor and community builder at MIT. Congrats, Halie - you make us proud! ๐คฉ https://t.co/gK3dju7I4d
1
6
20
What do humans, mice, and flies have in common? According to a recent study by @nidhi_s91 and @YangTanColl Fellow @AntoineComite, we share similar strategies to remain balanced when we walk. https://t.co/4UL2yH7rnM
@mitbrainandcog @ScienceMIT @MITEECS
mcgovern.mit.edu
With every step we take, our brains are already thinking about the next one. If a bump in the terrain or a minor misstep has thrown us off balance, our stride may need to be altered to prevent a...
1
3
6
This week, we celebrated the achievements of Professor James DiCarlo with our colleagues @mitbrainandcog @MIT_Picower @MIT_Quest - Prof DiCarlo recently won the Golden Brain Award from the Minerva Foundation for his fundamental contributions to vision research. Congrats Jim!
1
1
10
Authors @gabrieli_john + @olaozpa report that many teachers feel unprepared to administer and interpret the literacy screens. They offer steps that state legislatures + school districts can take to make the screening process run more successfully.
link.springer.com
Annals of Dyslexia - Currently, most states in the United States have enacted legislation mandating universal screening for literacy risk in kindergarten through 3rd grade. However, the degree to...
0
1
3