imanolex Profile Banner
Imanol Martínez Salas Profile
Imanol Martínez Salas

@imanolex

Followers
314
Following
2K
Media
109
Statuses
2K

Medical oncologist focused on GU tumors Fundación Jiménez Díaz Hospital

Madrid - Pamplona
Joined September 2011
Don't wanna be here? Send us removal request.
@quimmateo
Joaquin Mateo
4 days
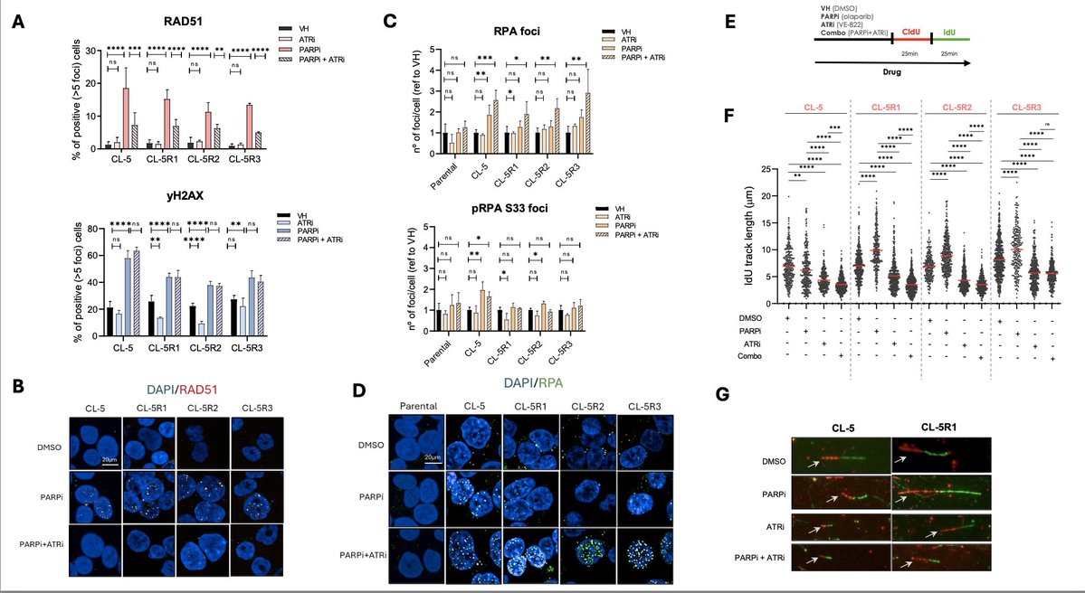
The latest paper from our #ProstateCancer lab at @VHIO is now online #OpenAccess at @Nature_NPJ! (online ahead of final print version) It all started with the question: how does ATM-loss prostate cancer react to PARPi pressure? https://t.co/SDjsLlVcik
3
18
43
@isanidad
iSanidad
5 days
💊 #Investigación | El Simposio @sogug1 acogerá la presentación de los resultados del Proyecto Princis, un estudio con 84 hospitales sobre el uso real de fármacos financiados en cáncer genitourinario @aranglezalba @AEMPSGOB https://t.co/A3J5ScrmUB
Tweet card summary image
isanidad.com
Más de 450 expertos se reunirán en el XVI Simposio Científico de Sogug en Madrid para analizar los avances en el tratamiento de cáncer genitourinario, próstata, vejiga y riñón
0
1
2
@montypal
Sumanta K. Pal, MD, FASCO
5 days
Terrific manuscript from the superteam of @scocmem @b_szabados led by none other than @tompowles1 @BartsECMC. Indeed the whole article is rife with useful tables & figures but I am particularly fond of Table 1 which offers an excellent summary/perspective on FGFR3 directed tx.
@scocmem
Sara Coca Membribes
6 days
1/5 Just out 👉@NatRevClinOncol "Biomarkers in UC". HER2, FGFR3, PD-L1 are approved and ctDNA is becoming a reality. We address methodological inconsistencies, need for standardization & AI integration 🔗Open access – https://t.co/15VURJXPiu @OncoAlert @tompowles1 @b_szabados
2
14
43
@LauraBukavinaMD
Laura Bukavina
11 days
Phase II 🇨🇳 (Eur Urol): neoadjuvant disitamab vedotin + gemcitabine for cisplatin-ineligible HER2 2+/3+ MIBC (n=26) 🎯pCR 59% (13/22) in RC pts, 50% ITT; 👉with 4 cycles pCR 75% in RC (9/12), ⬆️69% ITT (9/13). Encouraging signal, needs RCT 💉🧬 @EUplatinum
0
13
53
@neerajaiims
Neeraj Agarwal, MD, FASCO
13 days
Key components of antibody drug conjugates 👇resistance mechanisms & key questions 👉Brilliant talk by @DrShariat on development of ADCs in #BladderCancer 👇@SanRaffaeleMI #GURetreat25 Milan, @urotoday @OncoAlert @AndreaNecchi @BladderCancerUS
@AndreaNecchi
Andrea Necchi
13 days
@DrShariat is the new 🧩 of the #GURetreat25 puzzle! Welcome Shahrokh! @SanRaffaeleMI @MyUniSR
0
16
41
@AtishChoudhury
Atish Choudhury, MD PhD
15 days
Congratulations to @autumngagnonn on her publication demonstrating in pts treated with defined course ADT+abi that early d/c of LHRH-A allowed ongoing castrate T with abi mono but earlier and more reliable T recovery after stopping. @DanaFarber_GU
1
3
7
@UroDocAsh
Ashish M. Kamat, MD, MBBS
15 days
Bladder Preservation After Neoadjuvant Therapy for Muscle-invasive Bladder Cancer in the Current Era: Myth and Reality @emanuele_crupi @AndreaNecchi @IBCG_BladderCA Access @EurUrolFocus article here: https://t.co/XiVNwSkO9p #bladdercancer #bladderpreservation
4
57
129
@RyanNipp
Ryan Nipp, MD, MPH, MBA, FASCO
17 days
3
190
643
@kidneycoa
COA - Chromophobe and Oncocytic Tumor Alliance
18 days
Incredible representation for chRCC at #IKCSNA25 including a phenomenal oral abstract presented by Sahil D. Doshi, MD summarizing the largest multi-institutional analysis to date on outcomes of metastatic chromophobe RCC with and without sarcomatoid features!
0
5
12
@JAMAOnc
JAMA Oncology
19 days
Among patients with advanced urothelial cancer, upfront enfortumab vedotin dose reduction was linked to a 50% reduction in treatment interruption risk but did not compromise overall survival. https://t.co/0vqWHuJ9tm
3
31
90
@dmukherji
Deborah Mukherji
19 days
0
3
8
@APCCC_Lugano
Advanced Prostate Cancer Consensus Conference
21 days
177Lu-Prostate-Specific Membrane Antigen Neoadjuvant to Stereotactic Ablative Radiotherapy for Oligorecurrent #ProstateCancer (LUNAR) https://t.co/keVtn8PoFO The phase II LUNAR trial (NCT05496959) evaluated whether adding neoadjuvant PSMA-targeted radioligand therapy
1
14
31
@sogug1
SOGUG
1 month
🧬 #Oncología | El estudio Aurea-SOGUG muestra resultados prometedores con atezolizumab + cisplatino fraccionado en pacientes frágiles con carcinoma urotelial metastásico  👉 https://t.co/DHtIZ7n3YP #CáncerDeVejiga #Investigación #CarcinomaUrotelial #Inmunoterapia
0
1
4
@sogug1
SOGUG
1 month
💊 Estudio #SOGUG-CABOMAYOR: cabozantinib como 1ª línea en pacientes mayores frágiles con #cáncerrenal avanzado mantiene actividad y toxicidad manejable. Un paso para ofrecer un esquema de tratamiento validado en población geriátrica ➡️ https://t.co/G1cUXI2VKc #GUOncology
0
4
7
@sogug1
SOGUG
1 month
🎓 ¡Soci@s de @sogug1! ¿Sin patrocinador? Aún puedes solicitar una BECA 🎯 🗓️ Plazo hasta el 28/10 a las 12h 📩 Escribe a 👉 eventos@sogug.es Toda la información en: https://t.co/P6dvwGoq33 #SOGUG #OncologíaGU #Oncología #FormaciónMédica @aranglezalba @imanolex
0
1
1
@tompowles1
Tom Powles
2 months
ALBAN, POTOMAC & CREST #ESMO25 (atezolizumab/sasalimab/in MIBC) @Annals_Oncology show a lot variability. It no easy to conclude exactly which NMIBC patients benefit from ICI therapy. There is over treatment and it’s not without toxicity @JoshMeeks
2
80
181
@drenriquegrande
Enrique Grande
2 months
I guess we will never have prospective trials head to head to see if a non-selective ADC is better than a targeted agent against FGFR3 in metastatic urothelial cancer. This is why real-wrold data are key. Congrats to the UNITE team @AmandaNizamMD @OncoAlert Efficacy of
Tweet card summary image
academic.oup.com
AbstractBackground. Erdafitinib is approved for locally advanced/metastatic urothelial cancer (LA/mUC). As enfortumab vedotin (EV) plus pembrolizumab enter
1
13
35
@OncoAlert
OncoAlert
2 months
The OncoAlert #GUCancer Faculty, led by Dr. Natalia Gandur🇦🇷 , Dr. Regina Barragan🇲🇽 & Dr. Gil Morgan🇺🇸 have selected the OncoAlert TOP🔟 #ESMO25 Abstracts In #ProstateCancer, #KidneyCancer #BladderCancer and #PenisCancer to be presented in Berlin🇩🇪 Picked using a Delphi System
3
39
70
@AttardLab
AttardLab
2 months
AMPLITUDE trial of niraparib abi just published - 1st confirmation of efficacy with PARPi in HRR-mutant mHSPC, with notable benefit in the BRCA subgroup.
Tweet card summary image
nature.com
Nature Medicine - In the randomized phase 3 AMPLITUDE trial, patients with HRR-deficient mCSPC experienced longer progression-free survival when they were treated with niraparib and AAP compared to...
1
20
41
@tompowles1
Tom Powles
2 months
ROME study @NatureMedicine randomized targeted therapy vs standard of care after molecular analysis (tissue/blood) in pretreated cancer patients across tumors. ⬆️ORR (17.5% vs 10%) & ⬆️PFS HR=0.66, but no OS (HR 0.92). OS feels important despite crossover ~45% . Congrats 🥳
2
38
107