hyphaltip Profile Banner
Jason Stajich Profile
Jason Stajich

@hyphaltip

Followers
9K
Following
32K
Media
647
Statuses
23K

I study evolution of fungi using genomics @stajichlab. Professor at UC Riverside. Comments & opinions shared are mine. He/him

Tongva, Cahuilla,Serrano lands
Joined April 2008
Don't wanna be here? Send us removal request.
@neil_gow
Neil Gow
2 months
🌡️ Fungi in a warming world: join our PhD on Candida auris evolution – thermal tolerance, immunity & antifungal resistance. At Exeter & Bristol, GW4 BioMed2 MRC DTP: https://t.co/eDvQb0WmTY #InfectiousDiseases #PhD #GW4 #Exeter #Bristol #MedicalMycology #AMR #ClimateChange
0
11
25
@merenbey
A. Murat Eren (Meren)
6 months
We have a 3-year postdoc position in our group at the HIFMB to study plasmids and plasmids systems of the marine environment to survey their utility in microbial responses to environmental change. Please see the official job ad here and spread the word: https://t.co/ADOI2xAZnF
2
29
41
@ContamClub
Contamination Club
6 months
🚨 Very excited to finally say… 🚨 The story of Noodlococcus - the contaminant that started ContamClub - is available to read 📖🍜🦠 Check it out ➡️ https://t.co/vZgaOPjKWo 1/15 🧵
1
29
118
@neil_gow
Neil Gow
6 months
Please repost: We have a postdoc position in Fungal Cell Wall Research to study the Malassezia-host interaction interface in the context of atopic dermatitis. ⁦@MRCcmm⁩; ⁦@eurconfmedmycol⁩; ⁦@ISHAM_Mycology⁩ For more details, visit: https://t.co/FazRIhYmAN
1
76
95
@CanFunNet
Canadian Fungal Network
6 months
Meet Matt Kasson, one of our plenary speakers! Dr. Kasson (@WestVirginiaU) focuses on fungal-arthropod interactions, biological control of invasive plants and pathogens, and the biology and ecology of historic and emerging diseases of forest trees. Register today for #CFN25.
0
3
15
@multicellgenome
Iñaki Ruiz-Trillo
6 months
😻 HUGE NEWS! We've done it! One of the "Magnificent 8" – key missing lineages for understanding animal origins – is ALIVE in our lab! Previously just DNA whispers, Maop 2 could now open a new chapter for research. 📖 We will soon formally "introduce" it to the scientific world.
8
16
97
@metalichen
Gulnara Tagirdzhanova
6 months
⚡️ Attn anyone interested in algal genomics and lichen symbiosis! ⚡️ New preprint: a near chromosome-level assembly of Trebouxia sp. A48 (member of T. decolorans species complex), the photobiont of Xanthoria parietina. 1/5 #lichen #alga #genomics https://t.co/0zSvmesGPz
1
39
109
@GarimaSingh_GS
Garima Singh
7 months
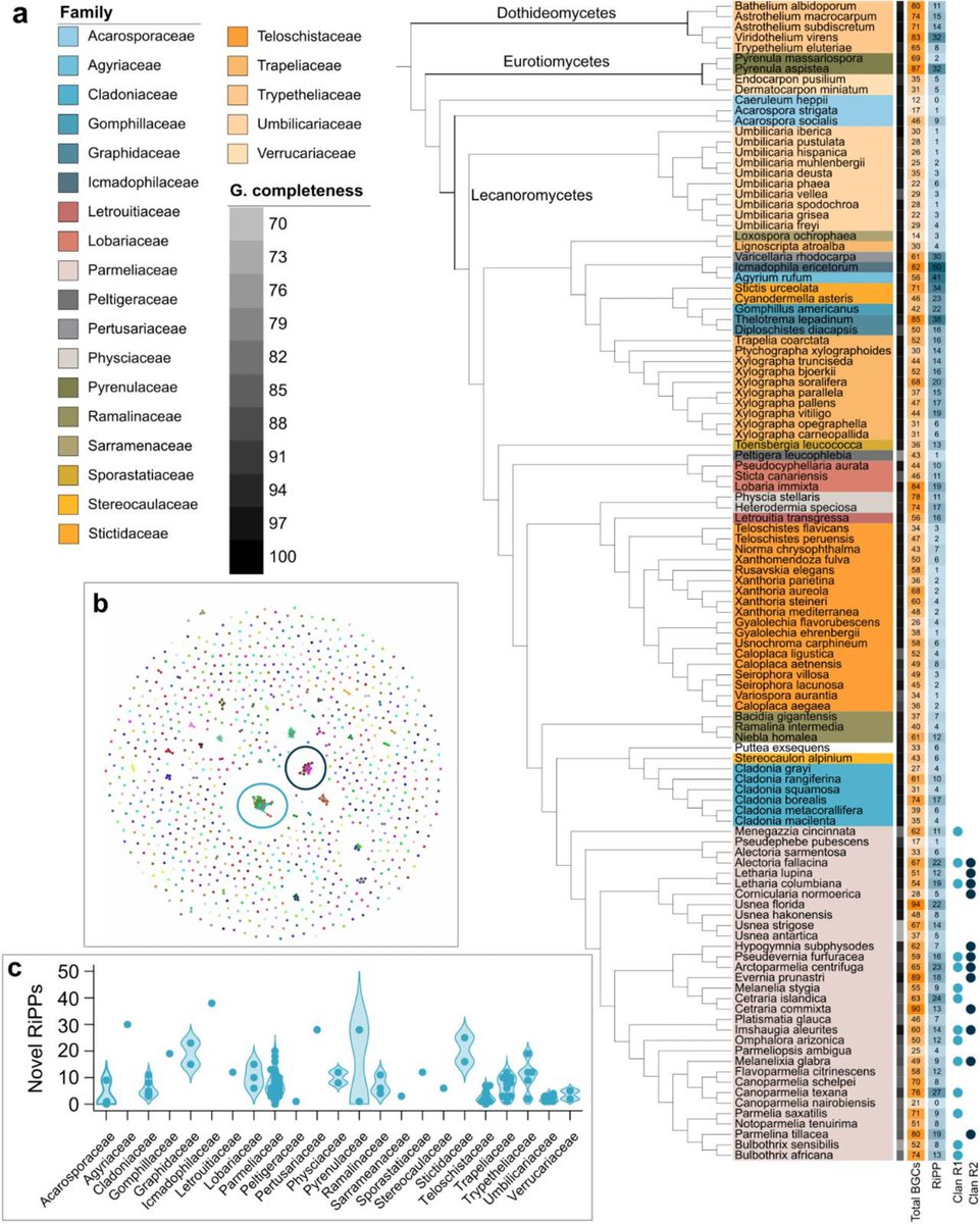
Our paper on #biosynthetic genes coding for ribosomal #peptides is out now: https://t.co/Axd2oTsKbJ! We present the 1st report of #RiPP-BGCs presence & diversity in #lichens. Spoiler: they’re ubiquitous & make up ~15–20% of #BGCs. #secondarymetabolites #fungi #genomeMining
0
13
53
@vsbuffalo
Vince Buffalo
8 months
Oof, just realized that this July is the 10 year anniversary of the release of Bioinformatics Data Skills. Writing my book was one of the most fun, difficult, and rewarding things I’ve done. Can’t believe it’s been a decade; now I feel old 🥲
15
33
440
@fungi_worms
Yen-Ping Hsueh
9 months
We are ready to recruit new postdocs to join our team at MPI Biology Tübingen! Please help us spread the words. Thank you!!! 😊
0
31
70
@fmartin1954
Francis M. Martin
9 months
I enjoyed teaming with Garima, Francesco and Marnix to write this @NewPhyt piece ... Breaking into nature's secret medicine cabinet: lichens – a biochemical goldmine ready for discovery https://t.co/MbaHfLK6NR
2
16
57
@VikasYadavSci
Vikas Yadav
9 months
Excited to share my latest paper on the role of calcineurin in cytokinesis in a critical human pathogen. It started with a genetic screen to identify mutants that are resistant to calcineurin inhibitors, which led us to a very unexpected place. A short 🧵 https://t.co/ecs2ZX08PV
6
8
29
@CIFAR_News
CIFAR
10 months
We’re excited to share a major review published in @Nature by CIFAR’s Fungal Kingdom: Threats & Opportunities program members!🍄 It examines the fungal threats facing civilization and investigates opportunities to use fungi to combat these threats. Read:
Tweet card summary image
nature.com
Nature - This Review delves into the fungal kingdom, exploring the relationships among fungi, animals, plants and the environment, and investigating both the threats posed by fungi and their...
1
3
2
@GladfelterLab
Gladfelter Lab
11 months
Excited to share our recent work on the power of RNA to encode physical information and how this can be embedded in the genetic code
Tweet card summary image
biorxiv.org
Most amino acids are encoded by multiple codons, making the genetic code degenerate. Synonymous mutations affect protein translation and folding, but their impact on RNA itself is often neglected. We...
2
29
158
@biorxiv_micrbio
bioRxiv Microbiology
1 year
Toxoplasma gondii infection of neurons alters the production and content of extracellular vesicles altering astrocyte phenotype and ... https://t.co/1ZByU5JtLd #biorxiv_micrbio
0
5
5
@metalichen
Gulnara Tagirdzhanova
1 year
Here is something to distract you from the gloom: What can metagenomics tell us about the taxonomic composition of lichen symbioses? A peer-reviewed version of our analysis of >400 lichen metagenomes from around the world is now out in @PLOSBiology. 1/12 https://t.co/MMGDSEwm8H
5
57
154
@kaitlinmgold
Katie Gold, PhD
1 year
Be my colleague!! I’m so excited about this search. We are seeking a plant-microbe ixns scientist who uses a systems approach to understand the plant microbiome at any spatial or temporal scale: from molecules and cells, to populations and ecosystems, nanoseconds to decades
@MagdalenLindebe
Magdalen Lindeberg
1 year
We’re hiring a tenure-track faculty in Plant Microbiome & Plant Health in a Changing Climate @CornellCALS School of Integrative Plant Science. To apply: https://t.co/sgF3uyMgNB Application deadline: 2024/12/10. Please share widely! @AdamBogdanove @ChristineSmart6
1
21
46
@RachelJWhitaker
Rachel Whitaker
1 year
We have extended the deadline to apply for two Assistant/Associate Prof in Microbiology positions at the University of Illinois through November! Come to the home of the Archaea! https://t.co/RR4Ax5xAPx
2
31
55