hrldelias Profile Banner
Harold Elias MD ๐Ÿ‡ฎ๐Ÿ‡ณ๐Ÿ‡บ๐Ÿ‡ธ Profile
Harold Elias MD ๐Ÿ‡ฎ๐Ÿ‡ณ๐Ÿ‡บ๐Ÿ‡ธ

@hrldelias

Followers
414
Following
4K
Media
0
Statuses
766

Senior Research Scientist in the @KharasLab | You had me at hematopoiesis.

New York, USA
Joined January 2010
Don't wanna be here? Send us removal request.
@GitlinLab_MSK
Gitlin Lab MSK
17 days
๐ŸšจThrilled to share our latest work, published online today @Nature in which we decipher mechanisms underlying the enigmatic VEXAS syndrome - a huge team effort @MSKCancerCenter led by superstars @VarunNarendraMD + @das_tandrila ๐Ÿงต1/ https://t.co/0ubLHCbR9I
nature.com
Nature - Independent mechanisms of inflammation and myeloid bias in VEXAS syndrome
10
38
142
@MSKCancerCenter
Memorial Sloan Kettering Cancer Center
1 month
We're excited to share that Dr. Omar Abdel-Wahab, a leukemia specialist at Memorial Sloan Kettering Cancer Center (MSK) and Chair of the Molecular Pharmacology Program at Sloan Kettering Institute (SKI), has been elected to the @theNAMedicine (NAM). NAM elects members each year
36
14
182
@uofcincycancer
University of Cincinnati Cancer Center
2 months
The 1st Annual Cincinnati Leukemia Research Retreat is off to a great start! We just finished Session 1 on Genetics, Gene Expressions and Functional Genomics.
1
2
12
@stemcellpodcast
Stem Cell Podcast
3 months
Dr. Rubul Mout and a team in Dr. George Daley's lab at @HarvardMed designed Notch agonists that drive #Tcell differentiation. ๐Ÿ“„: https://t.co/VvAR2LkTYQ ๐ŸŽง: https://t.co/qb9GVwiipX
0
4
9
@thenormanlab
Thomas Norman
4 months
Our paper is now out in final form at Nature Genetics! For those who missed the preprint, we used large-scale Perturb-seq targeting transcription factors to push primary fibroblasts into diverse transcriptional states, including those observed in cell atlas studies.
8
83
364
@parkerici
Parker Institute for Cancer Immunotherapy
4 months
Immune recovery after transplant may rely less on the thymus and more on choosing the right stem cells. A @NatureComms study with @DrMvandenBrink and @MelodySmithMD identifies a unique group of blood-forming stem cellsโ€”Kit(lo) HSCsโ€”that significantly improve immune rebuilding
Tweet card summary image
nature.com
Nature Communications - Hematopoietic stem cells (HSCs) differentiate into multiple lineages, with such capacity impacted by aging. Here the authors identify Kitlo HSCs as a functionally distinct...
1
2
14
@BCD_AACR
Blood Cancer Discovery
4 months
ICYMI: Putting AML Differentiation States on the BoneMarrowMap https://t.co/NvvSAh9sVL @livius_tacitus
0
14
47
@DMalgutte
Deepak Malgutte
4 months
The Man Who Never Got a Nobel, But Gave the World Methotrexate โ€” A story of forgotten genius, cancer, arthritis, psoriasisโ€ฆ and hope. ๐Ÿ’Š๐Ÿ’”๐Ÿงฌ
15
188
901
@LeeGrimesLab
Lee Grimes Lab
4 months
ASH Seeks Fundamental Discovery Science Abstracts for #ASH25 IF the quality is there, the fundamental basic science poster and presentations will E X P A N D at ASH25. Its an experiment! Submit your cool basic science before August 5, 2025, at 11:59 p.m.
1
12
35
@rkhyip
Raymond Yip
4 months
Excited to share our teamwork on spatially profiling human bone marrow trephines is now online! ๐Ÿ”ฌ๐Ÿ—บ๏ธ๐Ÿฆด https://t.co/85kSWG6PTE More high-res atlases to come - liquid/solid cancer in bone, cellular therapies settings..๐Ÿ’ช #Xenium #myeloma #spatialomics
Tweet card summary image
ashpublications.org
Key PointsThe first map of human bone marrow was generated using single-cell spatial transcriptomics profiling of 5001 genes.Malignant plasma cells form sp
1
8
28
@BWFUND
BWFUND
5 months
From Nature Communications - Kitlo hematopoietic stem cells exhibit distinct lymphoid-primed chromatin landscapes that enhance thymic reconstitution https://t.co/e602CJwDqA #bwfpdep
0
1
2
@hrldelias
Harold Elias MD ๐Ÿ‡ฎ๐Ÿ‡ณ๐Ÿ‡บ๐Ÿ‡ธ
5 months
0
0
2
@LabWaggoner
Waggoner Lab
5 months
Kit-low hematopoietic stem cells exhibit distinct lymphoid-primed chromatin landscapes that enhance thymic reconstitution @NatureComms @hrldelias @KharasLab @vandenBrinkLab https://t.co/6NN8HT1V1I
1
8
37
@hrldelias
Harold Elias MD ๐Ÿ‡ฎ๐Ÿ‡ณ๐Ÿ‡บ๐Ÿ‡ธ
5 months
๐Ÿ’ฌ 14/ Letโ€™s discuss! What are your thoughts on: ๐Ÿง  ZBTB1 as a therapeutic node? ๐Ÿงฌ KITlo HSCs as a regenerative tool? ๐Ÿง“ Reversing immune aging or mitigating CH? Weโ€™re excited to explore this new HSC biology โ€” join the convo below! ๐Ÿ‘‡ ๐Ÿ”š End of thread
1
0
1
@hrldelias
Harold Elias MD ๐Ÿ‡ฎ๐Ÿ‡ณ๐Ÿ‡บ๐Ÿ‡ธ
5 months
13b/ Special thanks: ๐Ÿงซ @CrooksGay @juliagensheimer Kenneth Dorshkind ๐Ÿ“Š Parashar Dhopala & Gรถran Karlsson ๐Ÿ“ Thanks to @NatureComms reviewers/editors for thoughtful feedback!
1
0
2
@hrldelias
Harold Elias MD ๐Ÿ‡ฎ๐Ÿ‡ณ๐Ÿ‡บ๐Ÿ‡ธ
5 months
๐Ÿ’ก Couthors: @sunlab @simongrassman Sneha Mitra, Christina Leslie
2
0
1
@hrldelias
Harold Elias MD ๐Ÿ‡ฎ๐Ÿ‡ณ๐Ÿ‡บ๐Ÿ‡ธ
5 months
๐Ÿง  13/ ACKNOWLEDGMENTS Science is built in teams โ€” across labs & institutions. Behind every discovery is a village of minds. Grateful for ours. ๐Ÿ‘ฅ Mentors: @DrMvandenBrink @KharasLab @cedunbar80 @Bhandoola_Lab ๐Ÿ›๏ธ@MSKCC @CityofHope @NIH ๐Ÿงช Labs: @vandenBrinkLab @KharasLab
1
0
1
@hrldelias
Harold Elias MD ๐Ÿ‡ฎ๐Ÿ‡ณ๐Ÿ‡บ๐Ÿ‡ธ
5 months
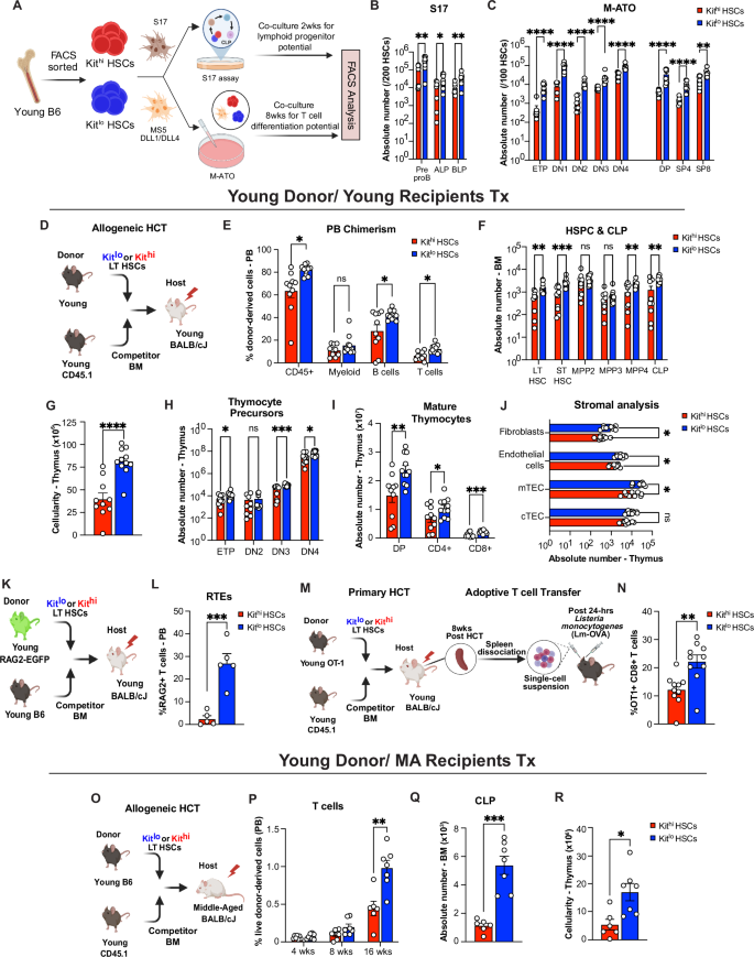
๐ŸŽฏ 12/ TAKE-HOME MESSAGE Not all HSCs are created equal! KITlo HSCs = an elite, lymphoid-primed subset โ†’ Conserved, functional, and targetable across lifespan ZBTB1 = molecular driver behind their immune potential Big implications for aging, transplant, and CH.
1
0
2